儿童节当天,互联网两大巨头腾讯、今日头条正式撕破脸,双方解除合作,互相起诉。腾讯要求索赔1元,并公开道歉,而今日头条要求索赔9000万元。目前,法院已受理此案。据了解,事件的导火线来自于今日头条全网推送的一条名为《新华社:要多少文件腾讯才肯收手》的新闻,不仅将发布者从“新华网”改成了“新华社”,还在标题中直指“腾讯”。

有业内人士指出,这一波操作极似此前“3Q大战”的风格,或与360公关高管就职今日头条有关。更有意思的是,阿里相关人士也公开表态,支持今日头条。一时间,战争升级,多方势力牵扯其中。“头腾大战”到底是为了名誉,还是商业竞争?
“头腾大战”开启?两大巨头互诉
近日,腾讯和今日头条又开战了,摩擦再次升级!
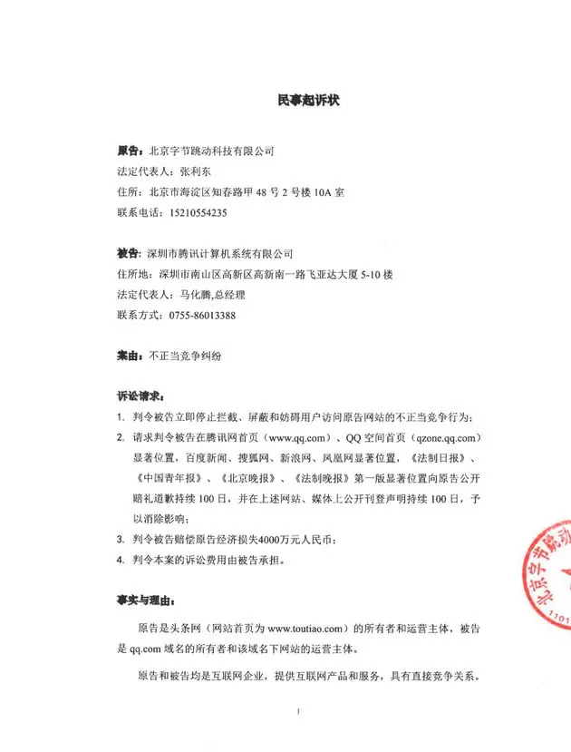
6月1日晚间,腾讯宣布与“今日头条”及“抖音”系列产品的实际运营者北京字节跳动科技有限公司、北京微播视界科技有限公司暂停相关合作,并发布公告称,上述两家公司涉商业诋毁及不正当竞争,对腾讯声誉造成严重影响,即日起于北京市海淀区人民法院正式提起诉讼。同时,腾讯要求两公司赔偿人民币1元,并在自有新闻媒体平台全量推送公开道歉。

抖音第一时间官方回应,表示腾讯以诉讼为借口在微信朋友圈屏蔽抖音。今日头条高级公关总监杨继斌回应称,在“技术BUG、视频许可证、视频整顿”等理由之后,终于有了最雄辩的封杀理由。
腾讯公关部门很快否认封杀抖音,表示接口分享的决定权在发布链接的APP而不在微信。
6月2日,今日头条方面正式向北京市海淀区人民法院递交了对腾讯的起诉状,称对方“不正当竞争”,要求腾讯赔偿经济损失9000万元人民币。


在今日头条提交的起诉书上显示,9000万索赔主要来自两项起诉。其中之一是原告北京字节跳动科技有限公司发现,当用户通过腾讯QQ空间分享、发布头条网网页链接时,腾讯利用技术手段,对用户访问头条网内容进行拦截、屏蔽,妨碍用户正常访问今日头条,并通过虚构事实,对其妨碍用户正常访问的行为进行虚假提示。
另外一份起诉,是原告运城市阳光文化传媒有限公司和北京字节跳动科技有限公司发现,用户在访问www.365yg. com网站(今日头条通过收购这家持有相关视听牌照的公司向用户提供视频内容)链接时,“腾讯安全管家”、“腾讯QQ”通过弹窗等方式提示“您要访问的网站包含虚假腾讯彩票信息”等内容,拦截、屏敝原告网站,妨碍用户正常访问。
对此腾讯曾回应称,该体验一切正常。目前相关测试,在QQ空间内可以正常浏览今日头条。今日头条方面未出示证据。
两项起诉均请求法院判令被告立即停止拦截、屏蔽和妨碍用户访问原告网站的不正当竞争行为,并分别主张腾讯赔偿人民币4000万元和5000万元,并要求在腾讯网和QQ空间首页以指定的全国媒体公开道歉100天。
对此腾讯曾回应称,监测到今日头条旗下网站阳光宽频网含有大量以“腾讯分分彩”为名义的违法赌博内容,并通过互联网渠道大规模传播(该域名传播的URL恶意网址的比例超高,超过80%),自动触发腾讯管家安全警告,提醒用户风险。

两家冲突缘何而起?
互联网两大巨头公开撕破脸,其导火索源自于5月30日,今日头条推送一则名为《新华社:要多少文件腾讯才肯收手》的文章。随后,腾讯公司公关总监张军回应称,该文章并没有记者署名,没有记者站来源,同时来源是“新华网”而非推送时的“新华社”,“奉劝友商,别那么迫不及待嘛,改标题,改来源,全网推送,你还有什么做不到?!”
而新华网发布的原文标题为《多少道文件才能管住网游对少年儿童的戕害》。值得一提的是,这篇文章并未在新华网科技频道的首页出现,也没有作者挂名,没有责任编辑。文章末尾只留一个注有“运营人员”的名字和编号。
不仅腾讯公关公开发文怼此事,就连业内人士也质疑,此文并不像正规的采访报道,而更像是一篇公关策划的黑稿,然后把来源洗成了“新华网”。
针对上述事件,今日头条回应称,百度新闻弹窗修改了标题,把发布者从“新华网”改为“新华社”欠妥,从内容上看,并没有改变原意,也符合新闻报道的方式。故而值班人员跟推。

虽然把锅甩给了百度新闻,也承认了修改欠妥,但从今日头条的态度上来看,依旧相当强硬。
也有人说,头条杠上腾讯真正的导火索,是早在今年1月头条就在自家地盘率先封杀了微信微博。

“头腾大战”背后有360、阿里的影子?
“事件导火索的发生很突然,虽说两家偶有摩擦。但像这种舆论战上的针锋相对仍较少见。这很容易让人联想到,腾讯上一次和互联网公司对簿公堂还是‘3Q大战’。”一位知情者称,今日头条近期激进的舆论引导行为,与360当年和腾讯爆发公关战时的做法极为相似,“以挑战者的姿态,准确抓住巨头的软肋,然后进行穷追猛打,并不断跟大公司挑起话题做大行业声势,最后占尽公关舆论的上风”,而这很大程度上是因为当年主导过3Q大战的李亮成为了今日头条的公关总监。

有业内人士将两家公司频繁爆发的冲突定义为今日头条对腾讯在公关层面不断进行“碰瓷”。“今日头条对于腾讯的攻击,掐不住腾讯的咽喉。”前凤凰科技主编、正阳公关合伙人师北宸曾表示,“如果今日头条不断用这样的方式去碰瓷腾讯,我会认为,今日头条是一家越来越不值得被尊重的公司,因为用户并不会因为你对于巨头的打击有多狠而选择你。相反今日头条作为一个正在崛起的一个公司,更应该做的是反思自己哪里可以做得更好,如何能在这个行业树立更好的标准和标杆。”
联想到此前,今日头条因“算法没有价值观”而损失内涵段子及百亿级别估值,如今依葫芦画瓢Diss腾讯“游戏没有价值观”,从第三方角度来看,实在是有点此地无银三百两了。
但也有人提出了不同的看法。就在今日头条和腾讯“战事升级”之时,阿里站出来力挺头条。6月1日,阿里巴巴市场委员会主席王帅在微博表示,“这场起诉就是要让人闭嘴。依据法则就是微信法则。我挺今日头条。”此前有传闻称阿里有意投资今日头条,对此王帅曾予以否认。不过据媒体报道,阿里与今日头条在内容、流量等业务方面已经展开合作。

名誉之争还是行业“话语权”之争?
今日头条和腾讯,从5月7日张一鸣和马化腾在朋友圈的公开争论,到各自在媒体平台上发布声明,控诉对方的不良竞争行为,再到1天之内相互诉讼闹上公堂,两位在线社交和内容分发的互联网巨头,竞争之白热化已直接导致擦枪走火,点燃了一场水火之战。
不管这场对战过程中,有多少背后势力掺和,决定胜负根本的仍旧是两家的产品。
考虑到包括头条、抖音等产品,在过去几年的互联网业内的野蛮生长,在毫无背景的条件下,完全凭借其产品自身优秀的创新能力获得了市场认可和超高速增长,而一直以来经久考验立于不败之地的王者腾讯,对头条、抖音所采取的一系列举措,很容易被解读为是市场垄断者为维护自身商业利益对后起创新者的一种打压。
一季度的数据显示,微信的用户使用时长从占比55%下降到了37%,短视频的使用时长则从2%上升到了74%。这或许正是令腾讯恐惧的地方,原本属于自家的用户,正在逐步流失。
而对于头条系的拳头产品抖音来说,其转发机制又是高度依赖腾讯的,这样才能从流量最高的微信朋友圈之中得到增量用户。然而,如此巨大的流量入口被腾讯一刀切断,也难怪会引发头条的激烈反抗。

腾讯在PC互联网时代凭借流量和分发能力不断创新的优势,进入到移动互联网时代之后,正在被具备更高创新力和进化能力的今日头条所替代,腾讯的焦虑,头条的野心,“头腾大战”的背后,其实质是对流量话语权的争夺。
有人将这场“头腾大战”与8年前的“3Q大战”相提并论,有人则认为,如今的舆论环境和腾讯的形象策略早已与当年不同,不会再出现当年的情况。无论如何,这场起于“口水仗”,揭幕于“诉讼战”的“王者之争”,对于当下互联网生态格局的影响都将意义非凡。


评论