侠客岛按:历史性的美朝首脑会晤,终于在举世瞩目下,以一个较为圆满的结局收场。
这次会晤的意义,想必不用多说。这是二战结束73年以来,两国元首首次见面。值得一提的是,两人不仅实现了世纪性的会面和握手,而且第一次见面,就在一起呆了五个多小时。
期间,两人还毫不吝惜赞美之词,特朗普称自己与金正恩有着很好的关系(excellent relationship),会面将very very good,金正恩则称,无助的时代已逝,和平的黎明将至。
不仅如此,在进行了一场历史性的“一对一”会晤(仅有翻译在场)后,双方还签署了一份声明。

在随后的记者发布会上,特朗普还表示,将停止与朝鲜的战争游戏,并透露,金正恩同意摧毁一处“主要的”核武器试验场。
如何看待此次“特金会”的成果与未来?岛叔、复旦大学朝鲜韩国研究中心主任郑继永教授,为大家带来新鲜解读。


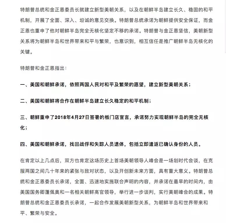
1. 声明中提到了要建立新型美朝关系,在半岛建立长久稳定的和平机制,并且朝鲜承诺努力实现朝鲜半岛的完全无核化,怎么看?
郑继永:总地来说,这一公报是在双方磨合之后的最优结合点,它不是半岛问题的终结,但是为实质性的谈判开了一个很好的头。
为什么这么说?
大家可以看到,就大家最关心的“无核化”问题,声明中更多还是延续的板门店宣言的说法。至于具体的时间、步骤,暂时没有进一步的公开。
此外,在接受记者访问时,特朗普称“对朝鲜的制裁还会继续生效,制裁会在朝鲜废核后取消”。从某种意义上来说,鸡生蛋、蛋生鸡的问题还会在较长一段时间内持续。
但是,诚如美国国务卿蓬佩奥所说,这么一个世纪性的难题,企图通过一场会晤就得到解决,是不现实的。我们应该充分意识到,尽管这次联合公报的内容更多是大方向上的认同,接下来还需要双方进一步的落实和跟进,但是大方向下蕴含的实质性内容依然非常多。
这次金正恩与特朗普见面时的第一句话就是:这次见面很不容易,过去我们有很多的误会和偏见……这其实与联合公报中提出的“新型美朝关系”形成了鲜明的对比,说明双方是在展现各自最大诚意,半岛无核化是有进展的。
此外,公报第三点提到的“朝鲜承诺努力实现朝鲜半岛的完全无核化”,其实是板门店宣言的一套说法,说明美国在一定程度上是接受了朝方的想法的。
更为重要的是,这次会晤摒除了第三方传话,也避免了“自上而下”的对话。
过去的多次经验表明,由第三方传话,往往会造成理解障碍,而如果涉及到实际的去核细节问题,没有最高领导人拍板,很难推动。
从这个层面看,此次会晤有很大突破。

2. 这次会面,朝美双方表现如何?
郑继永:客观来说,就会晤本身,朝鲜得分是相当高的。
首先,对于金正恩来说,去到新加坡,跟特朗普见面,本身就是一种胜利。毕竟,能够跟特朗普平起平坐,这本身就是对朝鲜自身实力的一大认可。
其次,金正恩还成功地把世界的焦点聚集到自己身上,他派出的几位朝鲜高层在特金会中的表现,也在一定程度上,帮助其实现了“让朝鲜和正常国家一样”的愿望。
当然,与此同时,美国的收获也不小。对于特朗普来说,能够与朝鲜在核问题上找到一个共同的切入点,是一个展现自身实力的好机会。
众所周知,特朗普在国际国内的表现都不是特别好,从性丑闻到财政短缺,到伊朗问题,中美贸易摩擦,“搅黄”G7朋友圈……特朗普其实急需一次气氛比较友好的外交活动,证明自己在外交上并非一无是处。
当然,对于双方来说,最大成功,还是定下了友好的大方向。在会晤结束后的记者会上,特朗普向记者表示,将结束与朝鲜的“挑衅的、不合时宜”的战争游戏。甚至还透露,朝鲜将会“立即”推动无核化,美国将停止与韩国的联合军演。
可以说,这些都为未来的实质性会谈提供了非常好的基础。

3. 这次美朝领导人进行的是一对一的私人会谈,并非之前所说的三方会谈或四方会谈,如何理解?
郑继永:美朝双方一个最基本的心理,就是直接对话,而不希望有人来抢戏。这既与双方领导人的政治需求、性格有关,也与半岛问题的解决有着实质性关联。
归根究底,半岛核问题的核心就是美朝双方不信任,在安全上互相敌视,搞对抗。因此,解决这一问题最重要的一点,就是解开双方的心结,开诚布公地谈问题。很明显,此次会晤做到了。
就特朗普而言,如果有第三方加入,无疑会削减其对问题的主导权,并且减弱其在解决半岛问题上的光环,对于面临中期选举的特朗普来说是减分的;金正恩则同理,想来,他也不希望将世界的焦点转移到其他事情上。

4. 接下来,半岛问题还会有哪些难啃的“硬骨头”?
郑继永:前面已经提到,会晤展现了双方良好的诚意,为推动实质性无核化提供了一定的动力。所以,考虑到朝鲜已经炸毁了一出核导弹试验场,接下来,双方可能需要在技术层面实现更多的突破。
一个是本身的技术化,比如弃核的时间表、步骤,具体怎么走,如何实现最优效果。二是双方在会谈和协商上的技术化,说白了,也就是国际社会如何给予朝鲜足够的回应。
从目前的情况来看,朝鲜的诚意是比较足的,下一步,半岛去核不但会伴随着朝美双方的努力,更需要包括中、韩、日、俄等在内的国际社会的推动。
最重要的是,如果朝鲜真的有实质性的动作,美国乃至安理会层面会否给其相应的回应,让其尝到弃核的甜头。如果能够提供这种正循环的动作,那么下一步就会有乐观的期待。
半岛问题上一直有一个非常经典的比喻:金正恩能够提供的是“现钞”,而特朗普给出的则是“支票”。
其实,对于金正恩来说,他唯一的筹码就是核武器和导弹,谋求的也是政权和国土上的安全,而这一点是很难仅用“繁荣、富强”这类“支票式”的承诺去换取的。
因此,朝鲜目前可做的,更多的还是承诺无核化。并且在此基础上,做出一定的实质性动作。今天的联合公报,就是其态度的一个表现。特朗普所透露的朝鲜承诺将炸毁一个主要的核导弹试验场,也是重要表现。
不过,相应地,朝鲜也热切地希望能够得到国际社会的回应。比如,是否能在对朝经济制裁上有所缓解?毕竟,金正恩在国内面临的压力也不小,当下正值夏种时节,朝鲜需要更多的种子、化肥等;金正恩也需要向朝鲜国内证明,领导人四处奔波,做出的努力是没有白费的。

采写/雪山小狐
来源:侠客岛



评论