
行业研究
随着我国居民人均消费能力提升、消费结构不断升级,服务性消费需求不断扩大,服务价格平稳上升。2018年1月国家统计局发布的数据显示,2017年,我国服务价格上涨3.0%,其中家政服务价格上涨5.2%。
众所周知,影响价格上升的因素通常有二:成本升高、需求扩大。
一方面,价格的上升刺激了更多企业涌入家政服务赛道。激烈的竞争下,企业必须通过各种成本更高的手段来抢占市场、求得生存和发展,比如严格培训服务人员提高服务质量、提供高端服务、开拓新的领域等。
另一方面,近年二孩政策的放开和社会老龄化进程的加快,让家政服务需求量与日俱增。智研咨询《2016-2022年中国家政服务市场研究及发展趋势研究报告》数据显示,2015年中国家政行业市场规模达到1.4万亿元,较上一年增长了13.5%;2016年市场规模达到1.6万亿元,较上一年增长了14.1%;2017年市场规模估测达到2万亿元。
如此大的市场,加上由于移动、LBS定位、永远在线等技术以及互联网服务能力的增强,造就家政服务行业“互联网+”浪潮爆发,BAT等大小巨头纷纷在家政服务行业的跑马圈地,更推动了高度依赖于时空的非标准化服务行业(到店服务、出行服务、上门服务等)的快速发展。
国家也出台了一系列政策鼓励大力发展家政服务行业,对于国家来说,家政服务业是对家庭运转和经济发展具有直接、重要的公共影响的服务业,是第三产业中新的经济增长点;对于劳动者来说,家政服务业是新的就业机会,是实现劳动者就业权益的重要途径;对于普通家庭来说,家政服务业意味着家务劳动社会化,人们生活多样化,是人们注重生活品质的必然要求。
那么,家政服务行业在近几年究竟发展如何,又将走向何方?本行研将逐一展开探讨。
指导 | 李筱姝
撰文 | 林兰枫
统筹 | 林兰枫
一、家政服务需求
1.1 人均消费能力提升
中国居民尤其是城镇居民可支配收入节节高,人民生活水平也迅速提高,拥有了享受各类服务的经济基础,对提高生活质量和家政服务产生了巨大需求。

据国家统计局数据显示,近年来居民服务性消费支出增长较快,居民更乐于享受更多社会化服务。其中,2016年全国居民人均用于家政服务的支出增长24.7%,2017年增长11%。2018年一季度,全国居民人均家政服务支出同比增长27%。
1.2 家庭结构变化
2017年2月国家卫生计生委发布的《中国家庭发展报告2016》指出,我国家庭规模日益小型化,平均规模不足3人,家庭传统功能弱化,社会支持不足,在全面两孩、人口老龄化等背景下,近九成家庭有不同程度的照料需求,其中近四成家庭有双重照料需求,面临“上有老、下有小”的照料现实。以家庭清洁、母婴照料、养老照护为主的家政服务需求强烈。
1.2.1 二胎政策带来的母婴照料需求井喷
据国家统计局公布的抽样测算数据,自2015年10月中共十八届五中全会决定全面实施二胎政策后,2016年我国全年出生人口1786 万人,比“十二五”时期年均增加了 140 万以上,比 2015 年多出生 191 万人。虽然2017年出生人口有所回落,但仍然达到1723万。伴随着出生人口增长的,是月嫂、育儿嫂、保姆等母婴照料类家政服务需求的剧增。
据国家统计局中山调查队(以下简称“国中调”)对广东中山家政服务行业的调查,全面二孩”政策实施以来,月嫂的业务量增长较快。与2015年相比,2016年增长10%-30%不等,2017年比2016年又有30%左右的增长;甚至有规模连锁家政服务公司还表示,2017年的月嫂业务量增长了约31%-50%。与母婴护理密切相关的催乳师的业务量在近两年也有10%-30%的增长。
1.2.2 人口老龄化严重,老年人照护需求强烈
从下图数据可以看出,中国已经是一个典型的人口老龄化国家,并且老龄人口的比重在逐年增加,人口老龄化趋势严峻。预计到2020年,全国60岁以上老年人口将增加到2.55亿人左右,其中高龄老年人将增加到2900万人左右。

据老龄办发布的2016年《第四次中国城乡老年人生活状况抽样调查成果》,在庞大的老年人口中,失能、半失能老人约4063万,占总数的18.3%。
除此之外,中国产业信息网发布的《2016-2022年中国养老产业深度调查及投资前景预测分析报告》中指出,96%的中国老人更愿意选择居家养老。
而对于独生子女家庭,一对年轻夫妻可能至少要照顾四个老人,有的甚至多达六个、八个老人。数千万家庭赡养老人不堪重负,况且老龄化持续严重,而这也在引发养老护理市场的逐步扩大。
这其中,行动不便长者的照料、陪护、康复问题仍是刚需。随着失能老人基数增大和年轻一代压力的增大,花钱请专人照顾老人成为更多家庭的选择。
早在民政部2011年发布的《社会养老服务体系建设“十二五”规划(征求意见稿)》中就曾提到,2020年我国老年人护理服务和生活照料的潜在市场规模将超过5000亿元。
1.2.3 双职工家庭增多,家庭角色分工日益现代化
中国有着全世界最高的双职工家庭比率,家庭角色分工日益现代化。美国国家统计局发布了一组关于世界各国劳动参与率的数据,中国男性的劳动参与率达到90%,中国女性的劳动参与率近70%,世界第一。
随着越来越多的女性走向职场,越来越多家庭愿意把原先主要有女性承担的“家庭服务”分包出去,选择保姆、小时工等家政服务来解决,尤其是80后、90后一代。
1.3 超高收入阶层,为高端家政服务的爆发,奠定了基础
在中国万亿级家庭家政服务市场之中,中高端客户消费意愿越来越强烈。据2017年胡润版中国富豪榜统计,14亿人里,
-
拥有600万资产的家庭460万户,比去年增长6.3%,八成在中国大陆;
-
拥有千万资产的家庭186万户,比去年增长8.6%,每940人中有1个千万富豪;
-
拥有亿万资产的家庭达12万户,比去年增长10.5%,每1.4万人中有1个亿万富豪;
这些超高收入阶层对生活品质的追求为高端家政服务市场奠定了基础。当然,这些客户群体对服务质量的要求格外高,相应的从业人员技能与素质要求也高,这是市场需要提升的地方,也正是企业可以挖掘的增长点。
二、家政服务行业政策
国务院总理李克强2016年3月6日在参加山东代表团审议政府工作报告时指出:“在我们进入中等收入国家的过程中,新的需求会产生,千万不要小看家政服务、养老服务,这些都是朝阳产业,将来带动的就业比传统行业、重化工业还要多。这是大产业,属于经济新动能。”
近年来,党中央、国务院对发展包括家政服务在内的家庭服务业又作出了一系列部署,《国民经济和社会发展第十三个五年规划纲要》也明确提出要“积极发展家庭服务业,促进专业化、规模化和网络化发展”。
近年来国家对家政服务行业重视程度不断提高。一些地区把发展家政服务业作为满足居民生活需要、提高人民生活质量、增加社会就业、构建和谐社会的重要举措来抓。
商务部新闻发言人孙继文表示,随着“两孩”和人口老龄化时代的来临,我国家政服务需求呈现爆发式增长。为了有效满足老百姓多样化需求,切实解决我国家政服务业发展不规范等问题,商务部从供给侧入手,促进家政服务业健康发展,会同相关部门重点从完善法规标准、提升服务质量、增强供给能力、创新供给方式四个方面开展工作。在完善法规标准方面,出台《家庭服务业管理暂行办法》,发布《家政服务合同》,制订《家政服务规范》、《家政服务业通用术语》等17项行业标准,推动出台180多项地方性标准和制度并向全国推广,初步构建起涵盖企业经营管理、从业者及消费者行为等多个层面的法规标准。
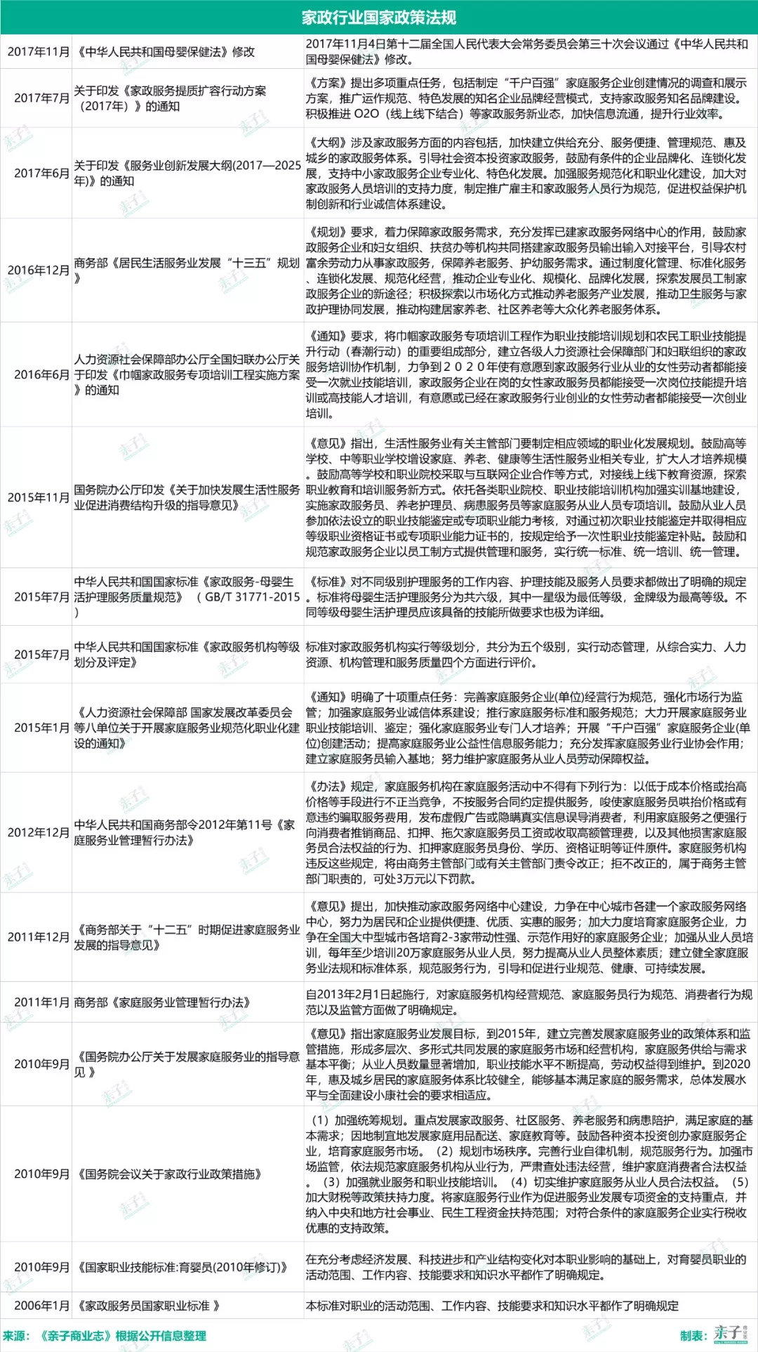
以下为《亲子商业志》整理的近年来家政服务行业相关国家政策、法规、标准:

在各地出台的家政行业扶持政策中,扶持方式以以下为主:
-
减免行政事业性收费
-
按机关用电价格收取电费,按居民用气标准收取煤气费
-
比照中小企业信贷政策给予家政服务企业贷款支持
-
对家政服务企业安置下岗失业人员实施税收减免等优惠政策
-
对家政服务企业发展、家政服务培训及家政服务业标准制定和网络建设等给予资金支持
-
政府出资建设居民服务中心,搭建公共服务平台,整合家政服务信息等
三、资本加持,家政服务行业快速发展
“互联网+”为传统家政行业带来了新的升级,众多家政企业开启了“线下+线上”转型,也撕开了资本涌入的口子。e家洁、管家帮、58到家、e袋洗等家政企业受到腾讯、鼎晖、阿里巴巴、百度、经纬中国等企业投资,大量资本进入家政服务领域,有力促进了家政服务业标准化、特色化、品质化发展。
据《亲子商业志》调研,自2014年家政O2O兴起以来,国内超110个家政服务企业在近4年内拿到了融资,公开融资总额超过24亿。
IT桔子数据显示,家政服务企业2014年融资超过千万的有13家;2015年是家政服务行业资本爆发年,拿到融资的家政企业46家,融资超过千万的21家;2016年投资进一步深入,虽然总体投资事件减少,但金额增多,2家企业新三板上市;2017年热潮褪去,仅8家企业融资超过千万。《亲子商业志》对近几年融资超千万的企业及融资轮次超过B轮的企业进行了梳理。






在众多投融资事件当中,《亲子商业志》还观察到,以下资机构最为活跃:

虽然近几年资本大量进入家政服务行业,强有力地推进了家政行业的快速发展,但真正做到上市规模也并非易事,仅有少量上市企业:
2014年10月,木兰花在新三板挂牌上市,是国内首家登陆资本市场的家政公司,主营业务为家政、清洁和社区养老服务。
2015年2月,小羽佳家政在新三板挂牌上市,基于家庭生活服务的大数据,融合人工智能,整合服务资源,为家庭提供贴心的管家服务。
2015年7月,河北冠城家政服务股份有限公司在天津股权交易所挂牌上市。
2016年3月,家庭保洁服务O2O平台e家洁在新三板挂牌上市,目前提供专业保洁、家电清洗、家具养护、保姆月嫂等家政服务。
2016年12月,24小时在线洗涤服务网站泰笛网络/泰笛洗衣在新三板挂牌上市,提供洗衣、洗鞋、洗包、家居用品洗涤乃至奢侈品洗护等一站式在线洗涤服务。
总体来说,家政服务行业一家独大的现象暂未出现,未拿到融资的企业仍是多数。同时,由于市场的巨大需求、行业本身细分领域众多、地域性强,再加上快速扩张的企业服务质量跟不上等原因,如果能在细分领域和服务质量上做到极致,生存空间并不狭窄。
四、家政服务行业发展现状
4.1 市场规模不断扩大,规模化程度提高
4.1.1 家政机构规模
据前瞻产业研究院统计和商务部商贸服务典型企业统计数据测算,截至2017年,全国家政企业总数已达68万家。

从企业规模来看,近三年规模以下企业均占据家政服务企业总数的70%以上,规模以上企业占比不超过25%,规模以下企业数量是规模以上企业数量的近3倍,表明家政服务业中的经营主体仍以小型企业为主,行业规模化程度仍然不高。
4.1.2 从业人员规模
国家发改委会同人力资源社会保障部、商务部、国家卫生计生委、中国人民银行、国家工商总局等17个部门联合印发的《家政服务提质扩容行动方案(2017年)》规划提到,2017年,全国家政从业人员数量要达到2800万人左右,这与2016年的2542万人相比,增长10.1%。从人员结构看,2016年规模以上家政服务企业从业人数1093万人,同比增长12%;规模以下家政服务企业从业人数1449万人,同比增长7.3%。

从2016年从业人员看,规模以上家政服务企业从业人数占比45%,同比增长3个百分点;规模以下家政服务企业从业人数占比55%,同比下降3个百分点。规模以下企业仍是家政服务业吸收就业的主要力量,但近年来由于竞争激烈导致行业结构有所调整,规模以上企业占比有所上升,也即规模以上企业吸纳就业人员能力进一步提升。
4.1.3 营业收入
商务部新闻发言人孙继文表示,2016年,全国家政服务业营业收入3500亿元,同比增长26%。《家政服务提质扩容行动方案(2017年)》规划指出,我国家政服务业年营业收入在“十三五”期间增长率保持20%以上,2017年达到4000亿元以上。

从2016年营业收入看,规模以上企业营业收入占家政服务行业营业收入的比重为61.3%,比2015年增加6.8个百分点;规模以下企业营业收入占比为38.7%。如前所述,规模以上企业数量占比为26.3%、从业人数占比为45%,但规模以上企业营业收入却占家政服务总营收的60%以上,表明规模以上企业比规模以下企业的经营效率更高、在市场竞争中更具有竞争力。
4.1.4 行业效益
A. 资产规模与盈利能力
据商务部《中国家政服务行业发展报告2017》数据显示,2016年,全国家政服务业企业总资产3143亿元,同比增长8.7%;利润总额248亿元,同比增长27.8%,利润率为7.1%;家政服务企业平均收入费用226亿元,同比增长15.4%。

B. 运行效率

家政服务业人效指标稳步提高。综合来看,规模以上企业人均创造收益较规模以下企业差距越来越大,规模以上企业运行效率显著优于规模以下企业。
4.2 家政服务业态
根据商务部商贸服务典型企业统计数据,家政服务业经营业态目前可以分为母婴护理、养老看护、小时工、其它四类。从2016年家政服务业经营业态数据来看,家政服务业中母婴护理占比30.2%,养老看护占比16.3%,小时工占比26.2%,其他27.4%。2016年整个市场对家政行业四大业态的用工需求基本保持高速增长,增速在16%-31%之间,其中尤以小时工、其他增速较快。

单纯从家政服务等级标准来细分内容,通常分三种:
(1) 初级的"简单劳务型"服务,如煮饭、洗衣、维修、保洁、卫生等;
(2) 中级的"知识技能型"服务,如护理、营养、育儿、家教、动植物养护等;
(3) 高级的"专家管理型"服务,如高级管家的家务管理、社交娱乐的安排、家庭理财、家庭消费的优化咨询等。
总体来看,简单劳务型服务仍是刚需,知识技能型服务需求日益旺盛,专家管理型服务渐露苗头。
另外,根据《亲子商业志》统计的近几年融资的家政企业情况来看,家庭保洁、母婴照料类仍是强刚需,专注于家庭保洁的e家洁已经上市。
而在清洁服务细分板块里,洗涤又是最被资本看好的一块,e袋洗、多洗、我要洗衣、泰迪洗衣、净净洗衣、e洗帮、衣贝洁、洗衣邦等十余家提供洗涤服务的企业均拿到了数额不小的投资。
母婴照料类阿姨帮、阿姨来了、京华良子、奶牛妈妈、无忧保姆网、轻松妈妈、有福妈妈等均以优质母婴家政服务为主,获得了大额投资。
4.3 服务质量全面提升,但国家层面的质量标准体系仍不健全
4.3.1 从业人员结构将进一步优化
家政服务业除了大量吸纳农村转移劳动力、城镇下岗职工、中西部贫困地区女性、“4050”人员、灵活就业人员等重点群体,也有头部企业如58到家等开始吸纳中国沿海劳动力(全球企业的劳动力)和80后的文化程度更高的新一代劳动者的加入。
在阿姨来了网站寻找阿姨时,阿姨年龄普遍为35岁-45岁之间,是家政服务员的黄金年龄阶段。
另外,根据国家统计局统计数据显示,2010年以后,我国进城务工人员从2.4亿已增加到2016年的2.8亿,随着在城市务工时间的累积,越来越多的家政服务人员更适应城里生活,在生活方式、习惯、认知等方面与被服务人员差异越小。
4.3.2 从业人员素质不断提升
(1)随着国家义务教育的普及,家政服务人员本身的学历、知识水平更高;
(2)为保障更优质安全的服务,多数家政服务企业会对服务人员进行统一培训,进行人员筛选,部分企业已与公安系统合作进行家政服务人员实名认证,同时建立服务测评体系进行服务质量的跟踪评价,规范家政服务人员行为;
(3)各种专业的家政服务培训机构和高效培训专业的建立,提升了家政服务人员的专业化水平。

4.3.3 技术加持,效率提升
这里主要包含:
-
消费者可以从网站+App+微信等多入口找到家政服务企业和服务人员;
-
自动调度、自动优选、匹配系统,让用户3分钟选到家政服务人员,2小时到家服务;
-
用户可在线预约、在线支付
-
家政服务数据记录与分析,帮助家政企业不断优化服务方案
4.3.4 企业管理
家政企业在管理方面也越来越专业化,系统化:
-
对服务人员进行统一的培训、考核、定级,让家政服务人员成为“职业人”,提升从业人员形象地位,签订规范用工合同;
-
建立安全保障体系,严格把关服务人员来源;
-
建立专业化、标准化的服务流程;
-
建立用户评价机制,跟踪服务情况,重视客户满意度。
4.4 家政服务市场痛点
在家政行业快速发展的时期,家政服务人员出现供不应求的局面,在批量引入服务人员满足市场需求的同时,诸多老问题还未有良好的解决方式,新的问题又伴随诞生。
《亲子商业志》综合观察,主要体现在以下方面:
-
专业化:从业准入门槛低,从业人员的素质参差不齐,专业化水平还在提升中
-
标准化:各细分行业服务标准缺失,家政机构、从业者和消费者之间纠纷频发
-
规范化:政府、行业、公司缺乏规范化管理和监督机制
-
阿姨荒:家政从业人员地位低,职业荣誉感不高,工资水平普遍偏低,年轻人从业意愿不高。
参考文献:
[1] 国家统计局城市司司长.(2018.1.20)国家统计局:2017年医疗服务价格上涨6.5%.china.caixin.com.
[2] 王有捐.(2018.1.19).2017年全国居民收入较快增长 居民生活质量不断改善.ce.cn.
[3] 王有捐.(2018.4.26)一季度全国居民收入平稳增长 服务消费快速增长.国家统计局.stats.gov.cn.
[4] CY315.(2016.12.19).2016年家政行业市场规模、市场份额及供求矛盾分析【图】.chyxx.com.
[5] 健康报新闻频道.(2017.2.17).《中国家庭发展报告2016》:近九成家庭有照料需求.sohu.com.
[6] 刘露诗.(2017.6.30).养老照护领域趋势:市场规模将超5000亿,定位走向中高端、资本偏好上门照护.动脉网.
[7] 金融高管会.(2017.7.10).高达76%的劳动参与率,中国人的勤奋震惊世界.baijiahao.baidu.com.
[8] 商务部研究院.(2017.8).《中国家政服务行业发展报告2017》.doc88.com.
【 亲子商业志原创内容 转载请联系授权 】


评论