作者:允中
中国到底有多少家人工智能公司?
北京最新官方报告显示:4040家。
近日,由北京市经信委组织相关单位,通过大量的调研和专题讨论,编制而成《北京人工智能产业发展白皮书(2018)》(以下简称:《白皮书》)于6月30日正式对外发布。
《白皮书》中披露了一系列全国和北京AI企业的发展情况,且调查后显示:全国AI看北京,北京AI看海淀,最后还给出了132家(部分)重点领域AI企业名单。
这份报告中还披露了哪些信息?我们一个个看。

全国仅3成AI公司获投资
《白皮书》首次披露了中国AI公司数量,截至2018年5月8日,全国人工智能企业4040家,北京市人工智能企业1070家,占比26%。
全国拿过风险投资的人工智能公司合计1237家(含31家已上市公司),占比全国AI公司总数的30%,北京市拿过风险投资的人工智能企业431家(含12家已上市公司),占比全国35%。

《白皮书》中称,企业和融资数据综合了清科、WIND、IT桔子、蓝海巨浪等公开数据,还从投资机构定向采集了数据。
具体维度还有几项:
专利数量方面,北京人工智能专利数量超过2.5万件。
融资阶段方面,在北京1070家AI企业中,北京市AI企业大多处于A轮,占比达29.09%,Pre-A轮企业占比6.67%,天使轮企业占比18.48%,种子轮企业占比2.73%。

整体来说,北京AI公司融资阶段在A轮之前的企业总占比达56.97%,一半以上仍处于初创期。
另外,全国AI看北京,北京AI看海淀,北京市AI企业60.96%聚集在海淀区,并且中心的中心是中关村。
此外,从具体领域来看,中国AI创业数量排名前三名的是计算机视觉、智能机器人和自然语言处理公司。
投资融资额度最高的前三名是计算机视觉、自然语言处理和自动驾驶。
学术和人才资源是最大优势
那为何北京会成为中国AI之都呢?
《白皮书》给出的答案是政策、学术和人才。
政策方面,自2016年以来,北京发布多项相关政策文件以及服务措施,大力支持人工智能产业发展。
2017年底,北京市委市政府发布了包括《关于加快培育人工智能产业的指导意见》在内的10大高精尖产业发展指导意见。中关村管委会发布了人工智能产业培育行动计划(2017—2020年)。在产业环境营造、资金支持、人才服务等方面对人工智能产业给予全方位保障。
而政策外,更大的优势是优质的学术和人才资源。
北京大学、清华大学、北京航空航天大学、中科院自动化所、中科院计算所等全国过半数人工智能骨干研究单位都聚集在北京,拥有模式识别国家重点实验室、智能技术与系统国家重点实验室、深度学习技术及应用国家工程实验室等10余个国家重点实验室。
另据北京市人力资源研究中心数据显示,截至2015年底,北京地区人才资源总量达到651万,人才从业密度高达54.9%;拥有“两院”院士756名,约占全国1/2,国家“千人计划”入选者1486名,约占全国1/4,国家“万人计划”入选者682名,占全国比重超过1/4。
在AI专项领域,目前中国人工智能人才最集中的Top10雇主排名中,高等院校占据四席,分别为清华大学、北京大学、中科院和浙江大学,北京独占3席。
当然,政策、学术和人才因素叠加,也便造成了北京的专利、资本吸引和创新方面的爆发。

大力支持4大方向
不过,北京对目前面临的AI竞争和挑战也非常清楚。
《白皮书》称,AI陈产业整体水平对比美国和国际一流还有差距,主要体现在4方面:
-
一是原始创新能力与美国相比尚有很大差距。针对新一代人工智能重点技术问题,高级机器学习、类脑智能计算、量子智能计算等基础理论研究,有待形成一系列原始创新科研成果。
-
二是在高端芯片、关键部件、高精度传感器等方面的缺失可能导致在技术和应用上的再次空心化。需要围绕人工智能芯片、传感器、算法、应用场景中技术难点,开发基于新需求、新材料、新工艺、新原理设计的芯片、智能传感器等。
-
三是高水平人才不足,缺乏人工智能高端人才。人才是人工智能竞争的核心,人工智能顶尖人才数量和质量都不及美国,人工智能基础教育起步较晚,超过10年以上经验的人工智能人才数量少,因此需要大量引进人工智能高端人才。
-
四是大规模发展人工智能产业面临成本劣势和区域竞争。如北京人工智能人才的户口、居住、教育成本高昂,对留住人工智能专业人才形成阻碍;全国其他地区也高度重视人工智能产业发展,在技术、资源、人才等方面对北京形成竞争。
基于此,北京在《白皮书》中提出了自己的发展关键策略,未来会重点支持4大方向:
-
首先是大力发展核心技术,超前布局形成原始创新重大突破。例如,重点布局量子信息与量子计算、类脑智能计算、深度机器学习等跨领域基础理论研究。推动人工智能与神经科学、认知科学、量子科学、心理学、数学、经济学、社会学等跨学科交叉融合。
-
第二是重点支持人工智能新兴产业,形成高端产业集群优势。围绕海淀中关村核心区域、未来科学城、怀柔科学城等重点地区,汇聚国际水平的人工智能示范企业和项目,建设人工智能产业园区,形成具有国际影响力的人工智能产业集群;培养和扶持产业链各层关键领域重点企业,拓展人工智能基础层、技术层、应用层的产业边界。
-
第三是建设多层次培养体系,吸引人工智能尖端人才。把高端人才队伍建设作为发展人工智能核心目标。完善人工智能领域学科布局,设立人工智能专业,推动人工智能一级学科建设。加强国际教育合作,培养具有国际视野的高端人工智能人才。
-
第四推动人工智能广泛应用,建设智能社会和智慧城市。支持与首都功能匹配的人工智能技术广泛应用,以应用促发展,以市场带动产业,建设智慧社会和智慧城市。加快推动人工智能与各行业的融合创新。支持人工智能赋能传统产业。
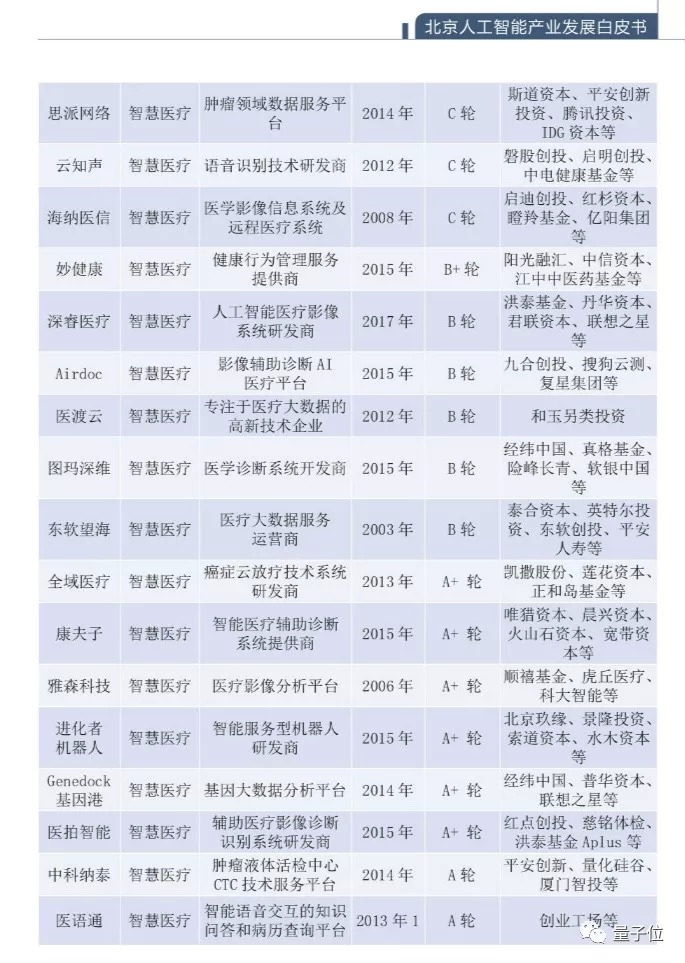
最后北京在《白皮书》中附录了132家重点领域AI企业名单,有百度这样的巨头,也有锤子科技这样的“小厂商”。
也不知你所在企业上榜没有,我们附录如下:












评论