文/Joey
6月25日下午,一则重磅消息传来,称国开行总行棚改项目合同签订审批权回收总行,将在全国范围内一刀切叫停棚改。随后,这则消息便迅速蔓延,引得人心惶惶。消息一出,让房地产市场蒙上了一层乌云!
棚改一刀切是真是假?
有媒体从国开行处获悉:
1、并未暂停所有棚改项目,微博上疯传的“棚改全部暂停”的消息,是谣言。
2020年就是棚改收官之年,如今全国棚改项目已经完成大半,未来的存量已经没有多少剩余,棚改显然没有半途而废的道理。
2、国开行总行收回棚改项目合同审批权限,这意味着,棚改项目审批以后会越来越严,地方上不存在放水的可能。
3、货币安置为主的方式将转化为以实物安置为主,棚改只发房不发钱。
4、目前仍在进行中的项目,依然继续执行。未来增量的规模增加还是缩减仍是未知。
所谓“棚改”,就是为改善困难家庭住房条件的城镇危旧住房改造工程。棚改一般分为两种,一种是货币安置,一种是房产置换,而货币安置的最主要资金来源就是棚改货币化。以往拆迁户都是拆一补一,拿的是实物补贴,如今货币化安置成为主流,拆迁户手握重金入市。
所以,棚改创造了大量的购房需求,对于开发商来说,只要有棚改的地方,开发商就不担心房子卖不出去。此次爆出棚改一刀切的消息,最担心的除了拆迁户,其次就是开发商。
南京棚改进行时 城北或受棚改调整影响最大
棚改拆迁作为“发家致富”的捷径,一直以来都是老南京的一块心病,网络问政上最常见的问题之一就是"XX小区已列入棚改拆迁计划,何时执行”。据官方发布,截至2017年底,全市已完成棚改近800万㎡,涉及居民3.3万多户。据市房改办消息,今年我市计划改造400万平米棚户区,涉及100多处。
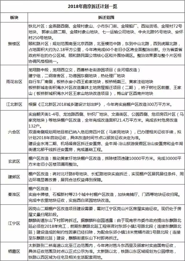
▼2018南京拆迁计划一览

未来3年,全市要改造418个棚户区,涵盖11万多户、936个老旧小区,确保到2020年年底,基本完成现有棚户区改造和主城六区2000年以前建成、尚未整治的非商品房老旧小区整治。其中,鼓楼区、玄武区、栖霞区作为数量多、任务重的棚改大户,仍有一场攻坚战要打,整个南京都在期待着城北的焕然一新。
人在家中坐,锅从天上来,棚改政策的调整对于棚改大户城北可以说是一个“噩耗”了。一旦缺乏棚改资金的支持,老城区的购买力将面临下降的问题,棚改利好消失,开发商对于棚改周围的改善项目便不会那么积极。一系列的连锁反应,无疑可能再次影响城北的发展。
庆幸的是,城北的棚改进度还算快,对于进行中的项目,仍可按原方案继续执行。至于尚未启动的项目会如何调整,还是未知。
城北片区棚改拆迁计划 鼓楼铁北为重点项目
1.鼓楼铁北
鼓楼铁北片区“棚户区”集中,征收项目多、自建房屋多、困难群体多,是该区今明两年改造建设的重中之重。对铁北片区实施征收改造,一直是周边居民的热切企盼,也是城市建设发展的现实需要。
▼铁北片区范围

鼓楼铁北片区的总征收量在80万平方米左右,今年将启动35万平方米的房屋征收,完成金燕路西侧、金陵村象山、小市东门街、金陵船厂、西站货场、金陵村72号地块、郭家山路二期、金陵村象山地块、七一运输公司地块、中央北路95号地块、安怀村250号地块的征收。
值得关注的是,金燕路西侧及金陵村象山地块位于宝塔桥街道,是铁北片区最大的“棚户区”,已列入2018年市棚改重点项目。今年4月初,该地块“棚户区”改造项目征收队伍进场,28个征收小组的近百名工作人员挨家挨户上门宣传征收政策、登记查验人口、提供帮助服务。 据悉,该地块计划本月底正式下达征收决定,征收工作将于7月底前全面完成。
为确保棚户区改造最大程度惠及于民,该项目完成征收工作后,年内将在原地开建约30万平方米、近4000套的安置房小区,为整个铁北片区的改造工程提供就地、就近的保障性住房。保障房提供的房源单价将远低于市场价,绝大多数被征收居民的居住条件将得到极大改善。
2.铁北红山新城
玄武区今年有7个棚户区改造项目:黄家圩地块,拆除楼顶违建10000平方米;成贤街112号;一枝园6、8、10号和碑亭巷191-201号(单号);碑亭巷116号;老南图北侧L形地块;香林寺沟沿线;九华山片区7-19号(不含18号)。以上计划需等论证、批复后方可实施。其中,黄家圩地块位于铁北红山新城,计划拆除楼顶违建10000平方米。
▼黄家圩地块

该地块周边目前在售项目有葛洲坝招商紫郡蘭园、融创精彩天地。值得注意的是,距离黄家圩地块最近的项目葛洲坝招商紫郡蘭园时隔8个月迎来二期开盘,本次开盘项目为14、17、20号楼(总高17层),共计192套房源,户型面积114-173平米,其中14号楼销许均价36841元/平米,17号楼销许均价36914元/平米,20号楼销许均价36936元/平米。中签率仅14.4%,开盘当日全部售罄。
此外,红山森林动物园旁边的红山动物园地铁站,十字街1号周围的棚户区拆迁改造时间约在2018年的2--3季度开始。该地区周边的G103地块被莱蒙以底价2.9亿元拿下,后被和昌收购,案名定为“和昌魔法森林”。项目共分为2个地块,A地块规划用地性质为商业用地,将建成6万方的商业综合体,B地块为公园绿地,规划设公园出入口及广场等,地下可建设为红山森林动物园及A地块配套的停车库。

3.燕子矶
今年栖霞区将实施新合村甘家巷等14个总面积126万平方米的棚户区(危旧房)改造项目。征收的棚改项目有:石埠桥朱家场、摄山营等5个组,石埠桥西河湾等6个组,杨家库 新合村甘家巷等11个组,王子楼东、王子楼西 、 下曹东组、下曹西组、中曹组、 上曹组、桦墅、孟北片区、东阳村地块、江南水泥厂、原石膏矿周边。具体改造项目以征收令或拆迁公告为准。
此外,太新路至二桥高速以北至江边范围内,今年将对燕子矶笆斗东里及顾家村实施国有征收,具体征收范围及时点以正式公示为准。

预计到2020年,地铁1号线北延线将会通车,该地块周边将多出两个铁铁站:笆斗山站、二桥公园站。待1号线北延线建成,燕子矶居民在家门口就能坐上纵贯南北的1号线经由新街口前往江宁。
下半年城北还有6块地
目前,城北还有6块地可能会在下半年亮相,其中燕子矶3幅、迈皋桥1幅、尧化门2幅。
其中,燕子矶新城的三块地都较为优质,分别为太新路南110亩地块、经五路东155亩地块、和燕路560号F、G地块,这三块地周边目前已经聚集了不少大牌房企,电建、中航、融创、弘阳、金科、佳兆业、安居等。不仅如此,从去年开始燕子矶陆续拍出了6幅地块,分别是安居G01、佳兆业G34、金科G33、中海G51、华润G32、华发G29,最高楼面价为安居集团拿下的G01地块,此幅地块由安居和仁恒联合开发,将打造燕子矶滨江豪宅,非常令人期待。
▼燕子矶储备地块

另外,值得关注的是华润和华发拿下的G32和G29地块,未来这里会诞生城北第一个万象系购物中心,预计7月底公开示范区。
位于迈皋桥的栖霞区长营村145号地块,早在12年就已拆迁,至今一直处于地块出让阶段,出让面积较小仅2万多平,属于一块城中村地块。该地块周边经过多年的的改造,环境已经改善不少,周围已入驻中电、苏宁、金浦、栖霞建设等多家知名房企。

目前,该地块周边的在售楼盘有瑜憬湾、中电颐和府邸、金浦御龙湾、苏宁名都花园。其中,瑜憬湾新推11、12号楼住宅,共250套住宅,中签率52.9%,已于6月27开盘,去化八成左右,11号楼销许均价29532.21元/平米,12号楼销许均价29542.44元/平米,全部毛坯交付,拟交付时间为2018年12月31日。该盘由南京老牌房企栖霞建设打造,凭借现房销售、2.19的低容积率、300万以内的合理总价等优势深受南京本地居民的喜爱。
此外,除了瑜憬湾项目,栖霞建设又在去年10月拿下栖霞区迈皋桥街道合班村257号G53地块,成交楼面地价19955元/平米,需现房销售,并配建1.1万㎡保障房,版图再次扩张。
最后,尧化门的两块地位于经济开发区恒久路以北、栖霞鲁能公馆对面,分别是栖霞区出口加工区三、四地块。据悉这两块地将打造成以居住、休闲、教育功能为主的现代化项目,是开发区的重点项目。

值得关注的是,这两块地临近栖霞鲁能公馆,16年鲁能以16.6亿拿下尧化门G52地块,楼面价高达20171元/平米。而后17年,尧化门G37地块被金地集团以总价17.1亿元拍得,楼面价仅6799元/平米,此外地上需建设超8万方的自持商业,酒店式公寓精装修和成品房交付。栖霞区出口加工区三、四地块作为尧化门近年来稀有的宅地,届时将会以怎样的价格拍出,是保守的出价还是挑战鲁能的高价地,还是比较令人好奇的。
其实,6块储备地块说多不多说少也不少,只是城北目前正处于开发阶段,需要一定的土地资源支持。此次棚改收紧是否会影响今后拆迁等相关工作的开展,老百姓会不会买账,仍需交给时间来验证。但有一点或许可以确定,城北的崛起之路依然道阻且长。
来源:乐居南京


评论