近几年国内文旅产业发展势头很猛,各路资本纷纷进入,资源争夺日益激烈,市场竞争也越来越强烈。作为各省旅游发展“长子”的省级旅游集团,前途远大亦身兼重任,不仅要体现各省委省政府的战略布局,整合资源打造产品提升竞争力,还受限干部任职机制难以长远布局,要做好这番事业显然不会轻松。

对于这支正规军,魏小安明确指出这是一个“上不着天、下不着地”的群体。上有中国旅游集团、华侨城等有历史、有政策、有资金、有实力的央企“通天”,下有首旅集团、锦江集团等有资源、有土地、有政府直接支持的城市旅游集团“接地气”,左右还有大量民营企业围攻,留给省级旅游集团的发展空间或许没有想象得那么大。
多业态、重资产、平台化 省级旅游集团初探索
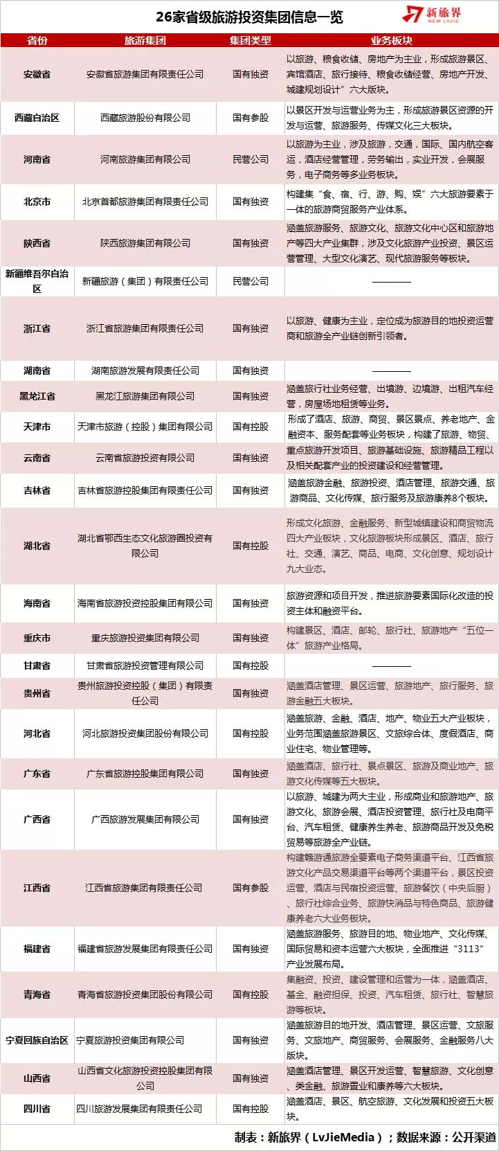
作为区域旅游综合开发的重要抓手,目前全国各地已形成26个省级旅游投资集团,其中国有独资16家,国有控股6家,国有参股2家,民营企业2家,西藏旅游股份有限公司已整体完成上市。
就已成立的省级旅游集团的发展情况来看,多元化业态、重资产投入、平台化转向、全产业链布局是其目前发展的主要特点。由于发展路径不同,各旅游集团呈现出不同的发展模式,其中旅游目的地建设、旅行社、酒店和餐饮管理、投资金融、大交通为主要涉及板块。
整体来看,各省级旅游集团发展早晚不一,其中2000以后成立的集团19家,2010年后成立的集团12家,大多数还处在探索阶段。由于起步较晚,难以掌控优质旅游资源,且组建时政府划拨多为旅行社、酒店、车船等资产,缺乏真正意义上的资本价值和经营价值。

中国旅游协会休闲度假分会副秘书长曾博伟对新旅界(LvJieMedia)表示,从产品的整个生命周期来看,上述几类产品处于一个相对稳定甚至衰退的阶段,再产生新价值比较难实现,大多只能维系集团的基本运转。相对而言,金融板块和融资平台对省级旅游集团未来发展意义更大,毕竟新产品、新业态,都需要资本注入,而且金融在整个产业和经济链条里属于一个比较高端的范畴,能够获取丰厚的利润,且产业的发展也离不开金融,因此各个省级旅游集团都尝试设立控股投资平台,成立旅游发展基金等,但目前很多都处于探索阶段,真正做出好成绩的不多。

国家旅游局原副局长吴文学认为,省级旅游集团应该是资源金融化、运营资本化、管理现代化的引领者,应该找准自身的定位,确立正确的集团战略,注意前端资源集成,终端转型提升,末端整体运营。

资源整合是省级旅游集团成立的初衷,但于集团来说,能否掌握核心资源关键取决于国资委。成立于2016年的宁夏旅游投资集团是由当地九家企业整合成立的新集团,经过去年一年发展,其旗下划拨过来的企业没有一家盈利,全面亏损,不得已之下只能重组改革注销8家。划拨的资产非但不能维持运营,反而成为发展过程中的累赘。
除了合适的资源,集团发展还取决于其经营状况。陕西旅游集团的旅游演艺在省级旅游集团中算是比较成功的版块,而这个版块更大的意义是不需要太多资源依赖,很大程度上就是依靠管理、运营及创新“凭空出世”。而陕旅利用自身优势和华阴县等地方国有旅游企业合作开发资源,也是省级旅游集团扎根地方、扩展资源的一种方式。在省级部门划拨的“原生基因”之外,很多旅游集团尝试通过参股、控股一些省内三四线城市企业,将核心资源整合重新打造。受益于此类扩张,湖北省鄂西生态文化旅游圈投资有限公司经过十年发展,已经拥有30家景区、30家宾馆酒店,以及16家全资子公司、28家控股子公司、11家参股子公司。
接天落地 省级旅游集团发展的痛与难
“从整体来看,目前省级旅游集团并没有实现对旅游资源的有效整合。成立集团是因为他们认为旅游有线路,有整体效应,但是省级旅游集团没有发挥这样的联合效应。”中国社会科学院财经战略研究所主任魏翔对新旅界(LvJieMedia)表示,没有实现有效整合的原因有两个,第一,旅游资源可以划拨,但是运营无法划拨。目前为止各个集团没有发挥在全省层面运营统一化、运营标准化、运营现代化的作用,因此各省级旅游集团的优势效应完全没有发挥出来。
第二,省级旅游集团与地方没有形成竞合关系却形成争利关系,集团投资难以注入到地方政府,而地方政府在税收、就业、人才等方面也很难得到实际好处,因此各个集团的战略、战术在地方很难贯彻,甚至还会形成矛盾。
领易咨询总经理邹毅表示,从对省级旅游集团的接触和了解来看,它们的项目推进相对缓慢,操作水准不高,出彩项目也不是很多,这可能是目前省级旅游集团的一个现状。这主要还是由它们的体制决定的,不是市场化成长起来的公司,所以应对市场竞争、对客户市场理解、对产品的打磨,还有专业团队的运营能力、管理能力等离市场化的公司还是有比较大的差距。再加上体制掣肘,激励等各种要素不到位,导致省级旅游集团拿到好资源却难以打造好作品,决策效率、行政管理流程、资金使用、项目推进速度等都比较低下。
地方落地的难题可以慢慢渗透,领导机关方面的压力却很难慢慢解决。曾博伟表示,目前省级旅游集团的旅游版块在整体业务结构中占比往往不是很大,因为旅游是一个投资大、回报慢的行业,同样的资本和周期下,旅游的利润率和回报率没有其他行业那么高,这种情况下省级旅游集团就会面临国资委带来的压力。即使是重新评估旅游带来的综合效益,但这也无法完全量化到集团本身的收益中去,尽管它会带来一个地方的整体发展和综合收益。
广西旅游发展集团副总经理卢波对此表示,目前集团面临很多的挑战,传统旅游投资大,资源获取难;回收期长,回报不高;国资委发展要求高,国有资产保值增值压力大。
而这些问题不仅仅是一家之痛。安徽省旅游集团副总经理顾建华曾表示,安徽省旅游集团虽然是旅游集团,但旅游做得很少,规模也很小。体制不活、机制不灵的弊病也导致集团市场竞争力相比民营企业还要稍弱一些,混改或许会为集团带来新内容。但国企混改目前尚处探索阶段,“改过了是侵吞国有资产,改弱了激励效果又有限”,靠混改翻身显然不太理想。

江苏省人大常委会环境资源城乡建设委员会主任、江苏省旅游局原局长秦景安强调,有活力的机制体现在政府推动、市场拉动、创新驱动三方面。省级旅游集团承担着地方区域旅游资源整合、旅游产业发展等功能,其运作不能完全按照现代企业制度,既要遵循政府有形的主导,也要按照市场规律,讲究经济效应。
“省级旅游集团不能只局限于做项目”,魏小安认为,作为资源整合的集大成者,省级旅游集团首先要放大眼界做目的地,只有做目的地才能发挥优势资源的整合优势;第二,存量资产证券化、增量资产平台化,省级旅游集团虽然有很多存量资产,但优质资产有限,如果不能实现证券化,这盘棋就无法盘活。增量不是指资产问题,而是资金、资本的问题,这两者结合才能开辟出省级旅游集团发展的一条新路,既不同于央企也不同于城市的旅游集团。在这个过程中,旅游目的地的建设将成为省级旅游集团的重点。
浙旅集团董事长方敬华对此表示认同,他指出“存量做优、增量做大”是国有旅游集团的使命,而增量的突破口就在旅游目的地。
如何在增量空间里找到新的发展机会是各省级旅游集团着重关注的问题,曾博伟认为现有的存量资产操作空间有限,增值空间不大,且与细分领域行家相比,缺乏比较优势,也不能和现有资产做很好的结合,因此在增量上能否率先发现新业态,具备敏锐的战略眼光是关键所在。
内政与外交 卡特尔式联盟的机遇与挑战
如果单个集团难以解决同类问题,那不如抱团发展组成联盟,从信息、业务及资源等多个板块形成共享机制,或许也不失为一种突破。
2017年10月,浙江省旅游集团联合陕西、河北、山西、吉林、海南、贵州、宁夏、山西、安徽、重庆等十家国有旅游集团发起成立全国省级国有旅游集团联盟。7月3日,全国省级国有旅游集团联盟年会暨合作发展研讨会上,江西、福建、湖北、广东、广西、青海等6省国有旅游集团也已加入联盟。
该联盟充分体现互助性、联谊性和公益性,通过建立合作交流、投融资、人才培训、联盟智库等平台,形成信息交流、业务合作、资源共享机制,为各成员单位发展提供政策指导、项目合作、融资渠道、品牌引进、营销宣传等全方位支持。
这说明,省级旅游集团整合资源的角色已不限于各自省内,触及它域成为趋势和内在诉求。

省级国有旅游集团联盟成员合影
魏翔表示,从整体来看,这个联盟实际上类似于在旅游圈内成立了一个“小国资委”。省级旅游联盟采用了一种卡特尔的形式,此前旅游业界也组建过类似的卡特尔,但没有成功,这些尝试或许会为省级旅游联盟提供一些新的思考。鉴于省级旅游集团的资产是地域性、不可自由流转的,从资产的角度来看,省级旅游集团联盟在资产上是没有意义的,更多还是资源、数据、信息、服务等方面的分享与交流,但卡特尔性质本身还存在一个激励的问题,如何激励成员进行真实有效共享也是联盟需要考虑和解决的。
具体到落地层面,首先要在公共层面做文章,比如游客信息服务、游客行为共享、大数据共享、经验共享及国有企业方面的开发自律、环保方面互相监督等,这就类似于行业工会的性质。另外,市场开发方面,省级旅游集团联盟如果想扩大市场影响力就应该走出去,打通国内外界限进行资源互换及并购,甚至是进行服务贸易引入,以更强有力的谈判筹码进入市场。
无论是机遇还是挑战,各个省级旅游集团都有很多共通的地方,成立联盟可以方便成员间交流信息、分享经验,这是联盟成立的初衷。曾博伟指出,由于各省级旅游集团之间发展阶段不同,相互之间存在很大合作空间,从这些层面上成立一个横向的、同类的、非政府组织是一个很好的尝试,这种方式虽有竞争,但更多还是合作,且互利的内容更多。
省级旅游集团联盟的探索,如果能推动一些共性问题,从省级层面或者更高层面去解决也不失为一种突围方式,只要组织起来就有力量,就会代表一个共同的群体。现在联盟又加了六家,占全国省级旅游集团一半力量,不管怎么说,至少拿到一定话语权。


评论