作者|潘 安
编辑|李春晖
“本来绝对应该在9分以上的《阿修罗》竟然被打成‘烂片’!”
7月15日,当《纯洁心灵·逐梦演艺圈》导演毕志飞为《阿修罗》撤档、低评分一事在微博发声。网友也发出深深天问:被毕老师怜惜、盛赞,《阿修罗》片方的心情是什么颜色?
毕导在微博中反复强调,“我为《阿修罗》这样如同好莱坞史诗大片级别的电影热泪盈眶,国内关于《阿修罗》的评分和形成的网络舆论,是扼杀中国电影国际化,是对中国电影人和中国电影市场、广大观众的侮辱,是我们这一代的耻辱。”
“大家看看,电影界要出大事了!”毕导的这篇长文,堪称满纸悲愤。

来自毕导的灵魂拷问,是英雄相惜还是强蹭热度?是真诚夸赞还是趣味相投?剥丝抽茧,我们发现:尽管作品量级有巨大差异,但宣发策略却高度重合,《阿修罗》正是高配版的《逐梦演艺圈》,是其在重工业大片领域的镜像。
从呕心沥血、诚意之作的早期宣传,到组织专家研讨会拔高逼格,再到质问评分网站“黑水”,直至突然撤档,《阿修罗》和《逐梦演艺圈》的宣发仿佛在一家店购买的同款套餐,并以惨痛的教训提醒我们——千万别再走进这家黑店!
请看我们的诚心之作
《阿修罗》电影上映前,“投资7.5亿,耗时6年巨制。画面奇幻浩瀚、镜头极致精彩、剧情跌宕起伏”的宣传铺天盖地,甚至被称为“中国版阿凡达”。官方微博@电影阿修罗表示,这是一部绝对让你值回票价的电影。
但过度抬高观众心理预期,反而造成了巨大的失落和逆反。影迷吐槽声此起彼伏,“电影尴尬,雷人程度丝毫不逊于《封神传奇》”,最终《阿修罗》在豆瓣只取得了3.1分。

这一幕是否有些熟悉?《逐梦演艺圈》的上映几乎是同样尴尬局面。
2017年9月,《逐梦演艺圈》电影宣传横空出世,导演毕志飞表示是准备了12年的“大作”,希望能够拿到国产电影历史的第一名。
导演如此信誓旦旦,好奇的围观群众前往影院一探究竟。可惜我等凡人没能消化得了毕导的神作,网友纷纷表示观影后满脑子只留下土味画面、洗脑主题曲。时至今日,硬糖君依然记得被“逐梦逐梦演艺圈圈圈圈圈”支配的恐惧。

但是,毕导还是以一己之力扭转态势。数日之内,《逐梦演艺圈》成了网红电影,话题度完全盖过了线上大热电影,观众则为电影刷新了豆瓣最低分——目前豆瓣评分2.1。要知道,按照豆瓣规则,起步价是2分啊!
针对低评分,毕导奋笔疾书长文一篇——《我致国家电影局的一封信》,再次强调这部影片是其呕心沥血、历尽艰辛、无限诚意的作品,夹杂着满腔热血与爱国之情,做到了“批判潜规则、弘扬真善美”,无论如何也不会是国产最差电影。与此同时,他表达了对整个电影产业的绝望。
面对着观众的不买账,《逐梦演艺圈》、《阿修罗》最终都选择了上映三天左右撤档停映。也难怪毕导在面对《阿修罗》撤档一事时如此激动,毕竟大家都是“难兄难弟”。

但必须指出的是,《阿修罗》虽说在叙事逻辑、剧情设定上硬伤重重,但单从画面构图、特效水平来看,足以甩《逐梦演艺圈》几条街,至少茶卡盐湖拍得还是能当电脑壁纸的。
自吹诚意之作已经成为电影宣传的常态,但今天的影迷,究竟还信谁口中的“口碑”?
比如,专家,他们信吗?
专家给的勇气
“这是一个既立足于中国,又非常国际化、全球性的一部电影。”
“我相信如果把这个片子推广到海外去,应该会成为一个非常好的案例。”
如今《阿修罗》是票房、口碑折戟,但也不能抹杀掉这部影片曾受到专家学者的表扬。
7月11日,中国电影评论学会举办的“《阿修罗》与中国电影工业升级”研讨会。在会上,专家学者、影评人同电影《阿修罗》监制杨真鉴就电影特效制片、艺术水准等问题展开讨论。

早在今年3月,杨真鉴就曾出席某院主题讲座“坚守中国电影文化自信”,播放了《阿修罗》电影的片段,并提到自己在正确时刻做正确的事情,做一部世界级的电影,这在中国的电影历史上是没有的。
而《阿修罗》研讨会就是这场讲座中的成果验收。在讲座上,中国电影家协会、《文艺报》、北京大学等相关专家对这部东方新魔幻大片进行了分(表)析(扬)。这些“大腕儿”当中,有不少都是《逐梦演艺圈》专家观摩会熟悉的身影。
专家们指出,这部电影之作水平相较之前的国产同类型影片确有提升,已经达到了“国际A类重工业商业大片的制作标准”,它对推动中国电影产业升级换代有着重要的推动作用和启示意义,代表着未来中国商业大片的一个发展发向。
与此同时,专家还向《阿修罗》创作团队的格局、胆识、勇敢、专业和执着的态度表示敬意,在这样一个快餐消费时代,竞相挣快钱的时代,能守住自己创作的初心不容易。

不吹不黑,《阿修罗》特级水平确实摆脱了五毛钱的效果,但与国际顶级标准怕还是有点距离吧。而且当电影脱离叙事本身,变成炫技作品,这难道不是电影的最大悲哀?人家网游的CG现在也很炫酷呢,不了解下吗。
不过,相较于《逐梦演艺圈》研讨会,这次参会专家的用词还是谨慎多了,夸完特效还顺路补充了些电影在情节处理上的硬伤。大概是《逐梦演艺圈》的网友声讨后遗症,今年的专家们显然探索了更客观、中立、保护自我的夸法。
毕竟,专家送给《逐梦演艺圈》的“邀请你明年一定要参加金鸡奖的评委”、“这个片子可能是一个电影人的指南,电影人的入行指南”,实在是太振聋发聩了些。

总而言之,专家都是语言艺术家,匪夷所思的硬伤可以被说成朴实无华、敢做敢担。或许正是这些肯定,给予了片方充分的自信。当看到网友评论与专家点评形成强烈落差时,《逐梦演艺圈》、《阿修罗》都将这四起的质疑声、批评声质疑为有谋划的“黑水行动”。
平台,行业耻辱!
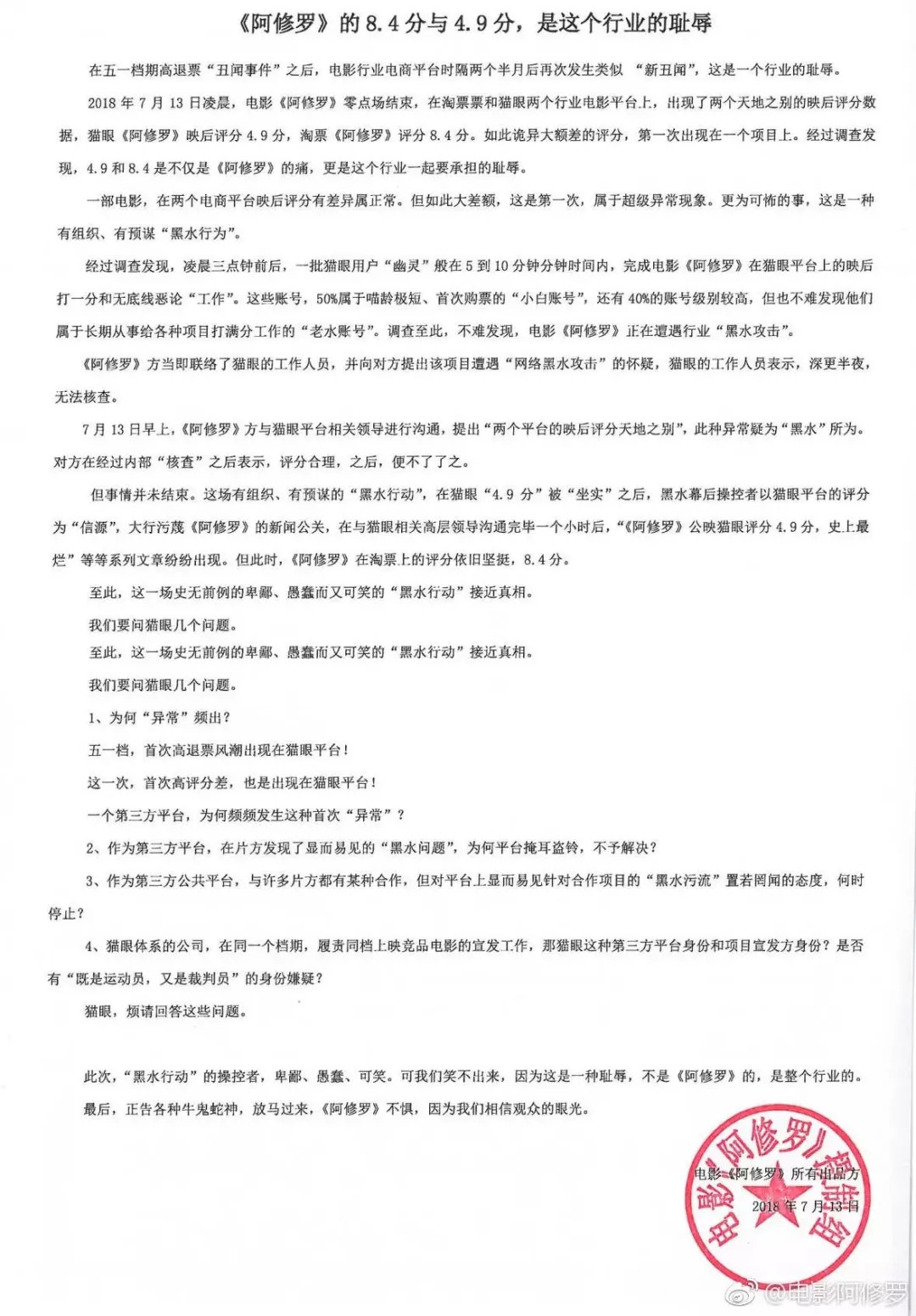
“《阿修罗》的8.4分与4.9分,是这个行业的耻辱。”

当豆瓣、猫眼等平台打出一致低分,与淘票票的8.4分悬殊甚大,《阿修罗》的片方自是不服气。7月13日,@电影阿修罗在微博上发布长文,直指评分正在遭遇行业黑水攻击。
片方质问猫眼,为何“五一退票风潮”出现在猫眼;而首次高评分差,也出现在猫眼平台;为何面对“黑水行为”平台掩耳盗铃、不予解决?
口碑不佳第一时间质疑评分网站,《逐梦演艺圈》的毕导也曾采取这种操作。面对未曾预料的惨淡局面,毕志飞当即把矛头指向豆瓣,并发出了交涉函,声称自己花十二年心血认认真真给中国拍电影,被豆瓣一天毁了。一时间,围观群众纷纷调侃毕导碰瓷豆瓣。
此后,毕志飞与豆瓣展开了长期拉锯战。今年1月,毕导宣布正式起诉豆瓣,要求索赔1元和判令被告向原告公开书面致歉、消除影响、恢复名誉。而对于毕志飞执着地“讨个说法”的做法,豆瓣始终采取不予理会的态度。
直到今年6月,豆瓣电影在微博发出起诉状,指出毕志飞对豆瓣恶意诽谤污蔑,严重侵犯了豆瓣的名誉权等合法权益,并要求毕志飞立即删除发表在多处平台的侵权文章并赔礼道歉,承担本案的诉讼费用。

大概是《逐梦演艺圈》的烂难以下咽,而《阿修罗》的差加点粉丝滤镜尚能吞下。对于《阿修罗》质疑网站评分一事,网友更多是抱着支持的态度。不足之处要批评,但恶意抹黑群众都不接受。
实话实说,硬糖君还真没见过评价人数达到一定水平的作品能真正控分的。评分网站只是电影评价的传输带,不是电影评论的制造机。即便平台存在一定的评分漏洞,但一致差评的背后,片方或许更应反思自我。毕竟从同期的《我不是药神》、《动物世界》、《邪不压正》来看,充满批判思维的观众,对国产片现在其实已经相对友好。
衷心希望撤档后的《阿修罗》能够重新剪辑故事,也探索更合适的宣发方式,毕竟特效还是真的用了钱的。
但“这次任凭风吹雨打不会撤档,错过这次,你可能真的会遗憾终生噢”的文案尽量绕行,毕导已经先用一步了。



评论