历时七年多的王老吉商标侵权案迎来一审判决,加多宝不服表示将提起上诉。而在这七年中,这两个国内凉茶巨头的市场地位也发生了反转。
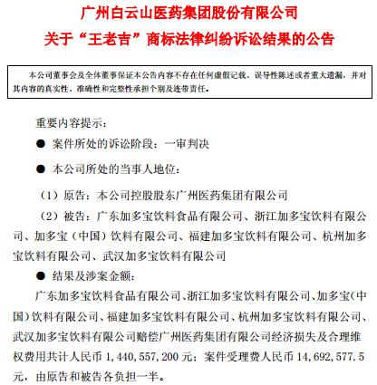
7月27日晚间,白云山(600332.SH)公告称,控股股东广州医药集团有限公司(下称广药集团)近日收到广东高院关于王老吉商标法律纠纷案件的一审《民事判决书》。
广东加多宝饮料食品有限公司(下称广东加多宝)、浙江加多宝饮料有限公司、加多宝(中国)饮料有限公司、福建加多宝饮料有限公司、杭州加多宝饮料有限公司、武汉加多宝饮料有限公司(以下统称六家加多宝公司)被判赔偿广药集团经济损失和合理维权费用共计近14.41亿元,1469万元的案件受理费由原告和被告各负担一半。

白云山表示,此次判决对公司本期或期后利润不会产生影响。
两大凉茶巨头王老吉和加多宝之间的这一纠纷案件可谓历时长久。根据白云山公告信息,广药集团是王老吉商标注册所有权人,曾于2000年5月签订协议授权鸿道(集团)有限公司(下称鸿道集团)使用王老吉商标至2010年5月1日;后又分别于2002年11月及2003年6月签订《王老吉商标许可补充协议》和《关于王老吉商标使用许可合同的补充协议》(下称两补充协议),合同期限至2020年5月1日。
在2011年4月,广药集团提出仲裁请求;2012年5月,中国国际经济贸易仲裁委员会作出裁决,认定上述两补充协议无效,要求鸿道集团停止使用王老吉商标。

不过,此后鸿道集团并未停止使用王老吉注册商标。广东加多宝作为鸿道集团的全资子公司,是生产销售王老吉的主营企业,其他五家加多宝公司均为广东加多宝实际开办的企业,都曾共同生产、销售王老吉相关产品。
广药集团认为,鸿道集团能够合法使用王老吉商标的最终期限是2010年5月1日,此后若再使用王老吉注册商标就属于违法,无论是其公司自己使用还是委托授权其他公司使用均属侵权。
广药集团则向广东高院提起了民事起诉,要求判令广东加多宝赔偿自2010年5月2日始至2012年5月19日止因侵犯王老吉注册商标造成广药集团经济损失10亿元,另外5家加多宝公司承担连带赔偿损失责任。广东高院则在2014年5月立案。
随后,广药集团又大幅提高了赔偿金额。2015年1月,广药集团向广东高院提交《变更诉讼请求申请书》,将此前起诉状广东加多宝的赔偿金额提高至29.30亿元左右。
六家加多宝公司同时也反诉广药集团商标侵权,但在2015年5月未获得广东高院立案受理,随后又诉至最高人民法院,但最终认定六家加多宝公司提出反诉不符合受理条件,依旧维持原判。
从仲裁到立案,再到宣判,这一沸沸扬扬的知名商标侵权案在历经七年多的时间后最终以广药集团的胜诉而告一段落,尽管最终判令并未完全达到广药集团的诉讼请求。
而在此期间,双方除了商标权之争,还出现过独家配方之争、红罐之争和广告语之争。去年8月,最高人民法院对于加多宝方和王老吉方互诉对方擅自使用知名商品特有包装装潢纠纷案做出终审判决,广药集团和广东加多宝在不损害他人合法利益的前提下可共享红罐装潢。
不过,这次的商标侵权案目前恐怕还不是广药集团最终的“胜利”。
加多宝集团官方网站在7月27日发表声明称,7月25日收到广东高院关于该案的一审判决后,加多宝不服该一审判决,并立即向最高人民法院提起上诉,该一审判决不会生效。这意味着,这一商标侵权案将最终由最高人民法院作出终审判决。

在声明中,加多宝集团坚持认为,广药集团和加多宝双方在2010年5月2日至2012年5月19日期间是合作关系,并依据协议履行义务享受权利,加多宝根本不存在所谓侵权问题。
关于双方的合作关系,这份声明称,共享红罐装潢的判决结果就是基于双方多年合作背景、历史成因及消费者认知。加多宝使用商标有协议依据并支付了使用费,在使用过程中广药集团也给予积极配合和认可。
此外,该声明还透露,加多宝已开启了三年上市计划。
王老吉和加多宝是国内凉茶市场的两大巨头,而王老吉凉茶是白云山四大业务板块中大健康板块下的核心产品,其由2012年成立的白云山全资子公司广州王老吉大健康产业有限公司(下称王老吉大健康)经营销售。
白云山去年年报显示,老吉大健康截至去年底总资产近58.92亿元,净资产约21.79亿元;2015年至2017年该公司分别实现净利润约3.91亿元、4.33亿元、6.31亿元,占白云山对应年度净利润的比重均在30%左右。
根据长江证券近日发布的一份研报数据显示,白云山王老吉凉茶收入最近几年大多保持了10%左右的持续增长,始终快于行业增速,代表了王老吉的份额的持续提升。
在市场份额上,王老吉与加多宝的巨头战事基本胜负已分。在经历5年左右时间的价格战后,凉茶行业竞争去年开始进入价格战缓和期,而加多宝似乎已败下阵来。
据智通财经报道数据,加多宝的销售额在2015年开始停滞,2016年更是出现倒退,去年则下滑至150亿元;而王老吉销售额在2015年就突破200亿元,并不断拉开与加多宝的差距,目前市场份额已经突破70%,实现反超,因此市场上也不乏王老吉或将一举统一凉茶江湖的观点。
另外,随着行业回归良性竞争,王老吉盈利空间也有望提高,去年白云山的王老吉净利率约为7.4%,同比增加约2个百分点。长江证券研报认为,当前行业盈利水平距离价格战之前的利润率水平仍有巨大提升空间,这主要是由行业竞争格局拐点带来的价格提升带动,预计未来王老吉净利率将达到18%。此前北京商报等媒体报道称,王老吉和加多宝在今年5月均进行了提价。
无论关于这一商标侵权案的终审判决结果如何,王老吉与加多宝的竞争仍将持续,而白云山仍将继续受益于王老吉市场份额提升带来的业绩增长。



评论