文|高连
明星片酬,一跃成为影视行业风暴的中心,似乎成了过街老鼠人人喊打。
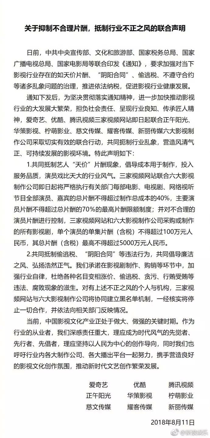
8月11日上午九点,优爱腾三大视频网站联合六大制片公司共同抵制“天价片酬”,其中单集片酬(含税)不超过100万元、总片酬(含税)不超过5000万元成了人们关注的焦点。

口号喊了这么多年,这次到底管不管用?
这是很多人的疑问,毕竟从三年前广电总局就下发过相似的文件,要求对明星片酬进行限制,但是中国特色式的“越限越涨”反而频频出现,明星片酬一路水涨船高。
昨天,以华谊兄弟为会长单位,汇集了博纳影视、横店影视、乐视花儿影视、唐德影视等400余家影视企业的横店影视产业协会也发表了《关于“加强行业自律、规范行业秩序、促进影视精品创作”的倡议》。

《倡议》指出全部演员、嘉宾总片酬不得超过总制作成本的40%,主要演员片酬不超过总片酬的70%,确保创作成本和制作成本优先。
如此大规模、密集式的强调“天价”片酬是好事,可以提振市场对于影视行业的信心,但是相比于未来的政策,人们似乎更关心当下以及历史上明星的片酬到底如何,他们真的如报道那样能年入3亿元吗?
为此文娱商业观察翻阅近几年影视类上市公司的公开材料,包括公告、年报、招股说明书等,将散落在边边角角的明星收入信息汇总,分别制作成明星片酬情况、明星年收入情况和影视公司经纪收入三张表格,以管窥豹,试图反映整个行业的状况。
倪妮片酬9800万,多人超过5000万红线
相对于横店影视协会的模糊性倡议,三大视频网站加上六大制作公司给出的单集不超过100万、总片酬不超过5000万的数字更为清晰明朗。

根据表格上的统计资料显示,在单集片酬这个维度上,钟汉良以166万元居首,他出演30集青春剧《一路繁花相送》时,总片酬高达5000万元;而与他演对手戏的女一号江疏影,总片酬只有658万元,平均下来一集22万元左右,同为主演相差悬殊。
其他的演员中,即将播出的古装剧《天盛长歌》男女主演都徘徊在100万上下,其中女一号倪妮竟然单集高达140万元,在这部70集的电视剧中总片酬高达9800万元,比陈坤单集99万元、总片酬6900万元高出一大截。

实事求是的说,倪妮的段位远不如陈坤,不论是在出道时间、作品数量还是作品质量方面,陈坤都甩倪妮好几个段位,但是片酬比倪妮差这么多让人有点不太理解。
在总片酬不超过5000万这个维度上,上榜的明星就更多,因为现在的电视剧尤其是古装剧为了多卖些钱,基本上都是60集起步,演员的片酬是按集算钱的,集数越长价格就越高。
我们看到最高的倪妮、陈坤外,其他基本上都是一线明星,其中大女主剧头牌孙俪在去年热播剧《那年花开月正圆》中的片酬高达6028万元;多年未曾出演电视剧的张涵予在《天下长安》中的片酬为6000万元。

最水逆的古装大剧《如懿传》,一直传说要播出但是一直不见踪影,其男女主角周迅和霍建华双双超过5000万的红线,分别为5350万元和5071.7万元,按照这个标准这部剧岂不是播不出来了?(已经以800万一集卖给了腾讯视频,看腾讯视频如何界定。)
沈腾最高年入6000万元,马丽不足2000万元
最高接近1亿的演员片酬让人目瞪口呆,明星们收入真的有这么高吗?
未必,明星的收入一般分为两部分,即经纪公司和艺人之间的分成,双方按照一定比例的结算,二八、三七等比例都有,所以明星片酬如此天价,但是真正到手上并没有外界传言中那么多。
文娱商业观察经过几年的财报积累,找出了一些明星的年到手收入,从一线的明星到二三线都有,总体来说肯定是几千万级别的,但是目前公开的达到上亿的并没有。

根据上面这张表格,2017年首次增加艺人经纪收入的开心麻花,一下子披露了4位明星的收入,位列第一名的是上海兜宝影视文化工作室,两者发生往来款的数目是6076.6万元,而这家公司的唯一股东是明星沈腾,按照影视圈艺人经纪的打款规则,这笔钱大概率上是沈腾2017年经纪分成的收入。
同样的道理,其他供应商上海石礁影视文化工作室、上海花松影视文化工作室、上海木喆影视文化工作室公司背后的股份分别是艾伦、马丽和常远,这意味着2017年艾伦、马丽和常远的经纪收入分别是2442.33万元、1905.89万元、1254.95万元。

天娱传媒2017年向东阳真我影视文化工作室采购2270.50万元,而这家工作室背后的法人和唯一股东正是姜潮,因此可以推测出这是姜潮的经纪分成,看来作为国内二三线小生的他,一年也能挣2200多万元。
相比于姜潮,陈翔的名声稍微大点。同样是借由《快乐男声》出道,陈翔经过几年的发展,已经开始挑大梁,在吴奇隆公司出品的大型古装穿越题材网剧《寻秦记》中饰演项少龙一角,前一段时间还因为和毛晓彤之间分手的事情,长期霸占娱乐版面。
天娱传媒2017年经纪收入2.57亿元,嘉行传媒2.2亿元
上面说完了明星的片酬、明星的年收入,现在我们来聊聊经纪公司的经纪收入,这是衡量一家公司经纪实力的重要指标之一。

关于艺人经纪收入会计处理上的两种方法:
第一种是所谓的全额收入确认,就是艺人收入多少都计入到公司的经纪收入里面,比如艺人A一年挣1000万,那这1000万元都算我的收入,如果五五开的话,500万的艺人分成算作成本转给他。
这样做的好处就是可以增加公司的营收,要知道在现在明星越来越贵的情况下,一个一线明星一年上亿元收入很正常,对于中小型影视公司来说,这笔钱对于壮大公司业绩十分有帮助。
第二种是净额收入确认。还是以艺人A年收入1000万,和经纪公司五五开为例,公司出于谨慎性考虑会确认属于自己的500万元分成收入,艺人分红的500万元算作艺人的收入,不计入公司。
这两种确认方法是会计处理的不同手法而已,都合法合规,从目前影视行业的实操来看,绝大部分公司都会使用第一种的全额确认办法。
在明确了使用全额收入确认的方法以后,我们根据表格排序,发现天娱传媒以年收入2.57亿元,成为上市公司中经纪收入最高的。

这要得益于其下现在华晨宇、欧豪等芒果系艺人,因为天娱传媒是湖南广电控股的国企,所以这个数据应该是比较准确的,不存在什么“阴阳合同”等问题。
紧随其后的嘉行传媒2017年经纪收入也超过了2亿元,旗下拥有杨幂、迪丽热巴等当红艺人,前者是一线艺人的标准,而后者属于准一线,随着《烈火如歌》《跑男》等节目的播出,已经开始逐渐晋升一线。


评论