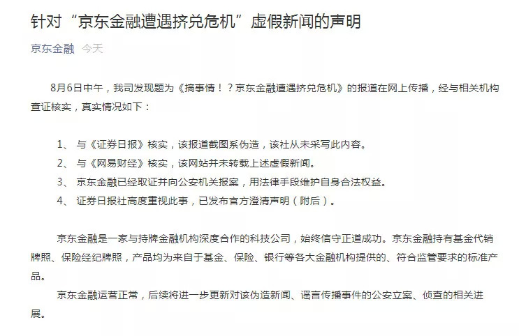
8月6日晚间,针对网传” 京东金融遭遇挤兑危机”消息,京东金融官方微信号发布文章称京东金融运营正常,将进一步更新对该伪造新闻、谣言传播事件的公安立案、侦查的相关进展。
1、谁在搞事情
京东金融方面表示,8月6日中午,发现显示来自证券日报的题为《搞事情!?京东金融遭遇挤兑危机》的报道在网上传播,经与相关机构查证核实,证券日报表示从未发布过该新闻,该报道截图系伪造,《网易财经》也表示该网站并未转载上述虚假新闻。
文章表示京东金融运营正常,后续将进一步更新对该伪造新闻、谣言传播事件的公安立案、侦查的相关进展。


由于正值P2P行业暴雷的敏感事情,虽然京东方面已经辟谣此为假新闻,但是该事件还是对京东金融的用户产生了一定的负面影响。在百度贴吧等论坛中有用户表示不管事情是不是真的,自己要先提现观望。
也有不少用户斥责造谣者。
2、围攻京东后续?
有网络消息表示,此次京东金融遭遇挤兑的谣言背后的组织者是一些斐讯与联璧金融的受害者。
而在7月10日,曾有数百名疑似斐讯“0元购”用户集体前往京东总部进行维权。据媒体报道,这些人情绪激动,他们身穿印有“京东无良商家”字样的衣服,手拿写着“还钱”两字的A4纸张,整齐划一地高喊“京东还钱”的口号,甚至称“联壁金融联合京东诈骗老百姓”。
这些用户之所以迁怒京东,原因是此前联璧金融与斐讯多款产品合作,在京东等电商平台开展“0元购”活动,承诺用户在联璧金融上“理财”后以高价购买路由器后可“30天返现”。
斐讯官方网站数据显示,斐讯路由器在今年6月1日至6月18日期间共实现7.1亿元总销售额,销售总量达到72.2万台,而在6月18日当天,斐讯京东旗舰店的销售额突破1.7亿元,产品销量突破16万台。
“靠着为P2P平台拉人头,斐讯也超过了其他的品牌,成为京东销量最高的路由器品牌。”虎嗅上有人如此评论。
仅K2这一款路由器,至少卖出去过265万台。按照平均每台斐讯路由器399元的价格来算,265万用户也带来了至少10.5亿的成交额。

但是由于联璧金融后来暴雷,很多用户被套牢。
此前有用户在白宫网站上发布请愿信,希望联邦调查局和美国证券交易所委员会调查京东,控诉京东没有告知用户风险。
对于指责,京东的回应表示京东仅是斐讯硬件产品的销售平台,从未与斐讯相关的互联网金融平台联璧金融存在任何形式的合作,也从未引导消费者至该平台进行投资理财。同时表示会配合相关部门督促斐讯妥善解决好用户投诉及售后问题,最大可能避免消费者的损失。
另外在围攻之后,京东金融开始全面排查品牌商自主发起的各种营销活动,严格禁止品牌商在平台开展任何形式0元购的宣传和推广。
受斐讯事件牵连,8月初“极路由”创始人发文表示,由于公司在京东的渠道被下架,公司面临随时倒下的危机。
3、不过对于京东的甩锅,斐讯用户并不满意
有知乎用户表示,斐讯是在2016年618前夕入驻京东的,在此之前曾因零元购事件被天猫不断扣分处罚直至关店。但是京东方面则没有受到很大的限制,2017年4月份,阿里旗下的全部电商平台,包括淘宝、天猫与闲鱼,全部将“斐讯”设置成违禁词汇,斐讯天猫旗舰店也被做关店处理。但京东上的斐讯路由器不仅没有被限制,相反还越做越大,变成了“直营”。
另外还有报道称,一些投资者出示的疑似京东客服的聊天截图显示,在推广斐讯0元购活动时,京东客服表达过“如果他们跑路,还有京东”之类的话语,并且在问答中明确表示联璧金融是合法平台。
由于上述的情况,京东以及京东金融成为斐讯事件受害者发泄情绪的目标。
不过由于京东金融整体体量巨大,此次“被挤兑”谣言事件预计不会对该公司造成很大的影响。
据京东金融CEO陈生强表示,2017年京东金融累计服务客户数量已超过4亿,整体实现了超过百亿的营收,并且实现了单季盈利。


评论