仅仅3天,影视产业内的“限酬联盟”就迅速扩大,事件从巨头平台的揭竿而起变成了行业上下游各环节的联合抵制运动。各方有志一同,企图一举解决明星天价片酬这个行业沉疴,对整个文娱市场进行一场“刮骨疗伤”。
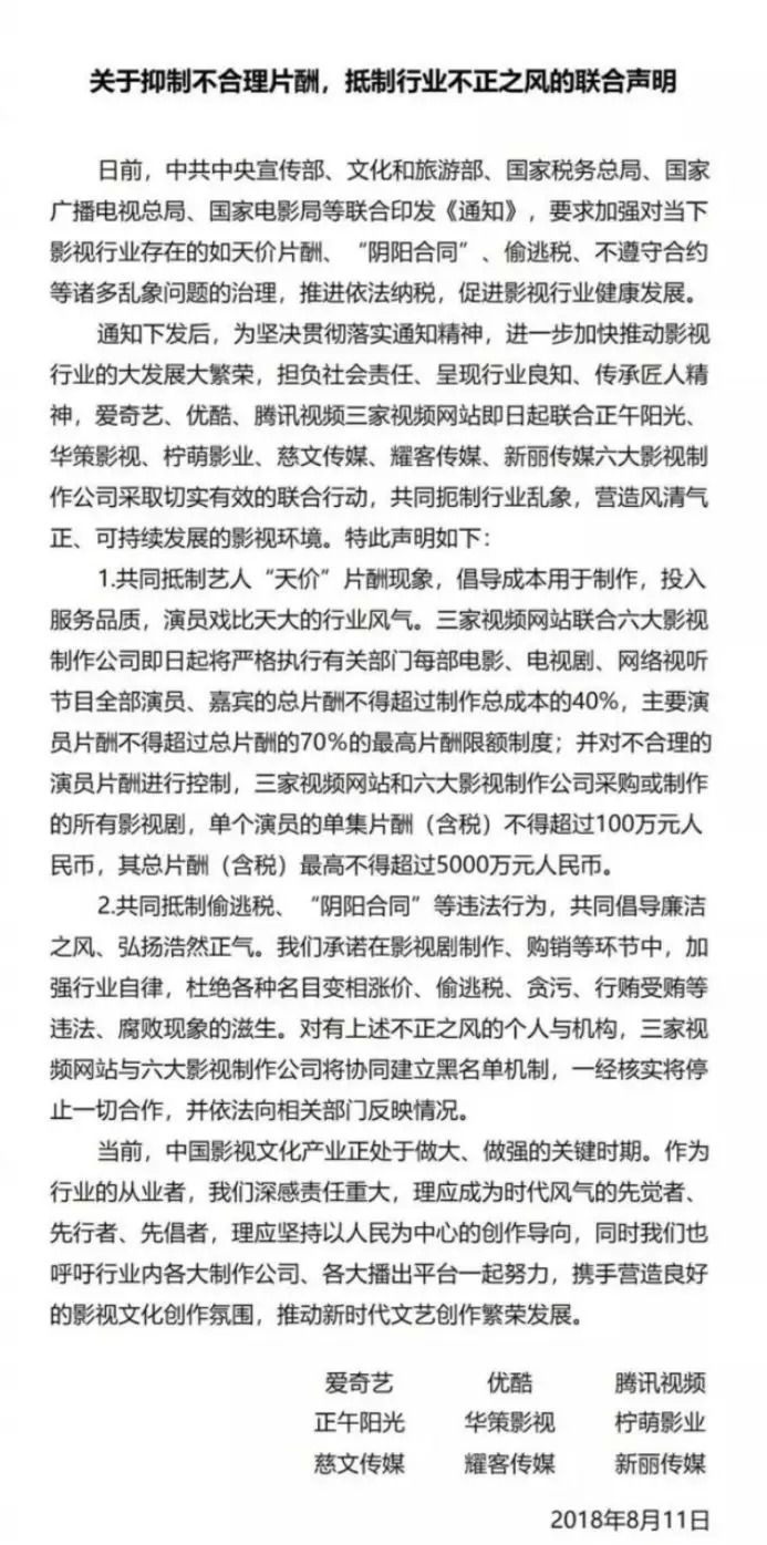
8月11日上午,爱奇艺、优酷、腾讯视频三家视频网站联合正午阳光、华策影视、柠萌影业、慈文传媒、耀客传媒、新丽传媒六大影视制作公司,共同发布《关于抑制不合理片酬,抵制行业不正之风的联合声明》(以下简称“联合声明”)。

声明中称,优爱腾与六家影视制作公司即日起将严格执行有关部门的限额制度:每部电影、电视剧、网络视听节目全部演员、嘉宾的总片酬不得超过制作总成本的40%,主要演员片酬不得超过总片酬的70%。9家公司所采购或制作的所有影视剧,单个演员的单集片酬(含税)不得超过100万元,其总片酬(含税)最高不得超过5000万,并且共同抵制偷逃税、“阴阳合同”等违法行为。
这份联合声明为明星片酬画出了一条“金线”,在整个文娱行业因片酬成本苦不堪言之际,巨头联合,毫不留情挥出了一记重拳,打破了明星光环下的流量泡沫。联合声明迅速引起各方注意,8月12日,以华谊兄弟为会长单位,汇集了博纳影视、唐德影视等400余家影视企业的横店影视产业协会也提出抵制天价片酬的倡议,对行业的“限酬运动”进行声援。
行业阵痛下的“天价片酬诞生记”
“明星天价片酬”已经是一个老生常谈的话题,近几年随着文娱产业迅速发展,这个问题成为影视市场的最大痼疾之一,并逐步成了公众舆论的风暴中心。
2016年8月央视点名专题报道明星天价片酬问题,公众视野随之集中,这成为近几年娱乐圈片酬舆论潮的开端。2017年,随着各类流量剧集出现,天价片酬成为影视市场一个发作得越来越频繁的痼疾。
市场上明星各类高昂的片酬数字层出不穷,数据显示,杨颖拍《孤芳不自赏》片酬高达8000万元,单集片酬近130万;孙俪拍《芈月传》片酬6000万元,单集片酬近74万;赵薇拍《虎妈猫爸》片酬4000万元,单集片酬近89万,杨幂《谈判官》片酬3424万,单集片酬约80万。这种片酬水平已经成为业界常态,但是天价片酬下剧集水平却参差不齐,《孤芳不自芳》深陷抠图风波,演员演技受人诟病,豆瓣评分3.1分;《谈判官》占尽流量,但是逃不过都市剧陈旧的套路,豆瓣评分3.4分。

明星高片酬与剧集低评分之间的倒挂局面成为行业困境,而这种困境是在行业阵痛的大环境下产生的。
一方面,随着粉丝经济的激极速发展,流量明星成为娱乐经济市场的头部需求。粉丝为流量明星自来水带动剧集热度,提高网络播放量与电视收视,撬动大众市场,甚至自发刺激明星相关的商品销售。如鹿晗主演的《择天记》,豆瓣评分4.1分,但全网播放量近300亿,鹿晗代言的商品不管是日常食品饮料还是高端电子产品都迅速增加销量,数据显示,鹿晗代言的品牌欧舒丹三个月内,中国的销售量录增长了26.9%,鹿晗拿下vivo智能手机代言人之后,手机首销当日销售额一举创下新纪录。

粉丝经济大潮的催动下,流量明星成为娱乐市场的稀缺资源,普通观众也开始以流量明星位参考基准选择剧集内容与商业产品。产业各方位为了获得明星效应和粉丝流量的支撑,重金寻求流量明星,产业趋势之下明星片酬也水涨船高。
另一方面,近几年国内影视产业高歌猛进,飞速发展的同时工业体系却并不完善,各类剧集投资规模、制作水准迅速提升,资金成本也随之遽增,天花板尚未成形就已经被打破。
2012年如《甄嬛传》这类头部剧集成本仅为7000万,到了2015年,古装仙侠剧《花千骨》成本均超过1亿,同年《武媚娘传奇》、《芈月传》、《幻城》等剧集成本达到3亿。进入2017年后,头部剧集如《大军师司马懿》、《那年花开月正圆》投资成本达到4亿,《赢天下》则升至5亿。2018年,已经收官的热播大剧《扶摇》传闻成本也达到了5亿。6年间,影视剧集成本翻升近7倍 ,影视成本的集体提高,也让明星片酬迅速翻涨。
而高投资、高成本的基础上,由于工业体系的不完善,影视内容却十分薄弱,内容不能完全支撑起制作规模,各方只能过度依赖流量明星寻求安全感,以明星效应换来投资回报。这就使得国内影视市场上逐步形成“明星中心制”,而非“内容中心制”,位于内容上游的制作方、编剧团队失去话语权,明星成为权利的把控者。
显然,天价片酬不是制作方、平台方、发行方等某一方独自造成的局面,而是国内市场环境发展、娱乐经产业升级、资本内容生产等过程中形成的问题,它像是行业飞速发展带来的副作用。随着国内政策指导与行业工业体系的逐步完善,这个症结也将渐渐走向终结。
影视行业“限酬联盟”出现,片酬泡沫有望消散
目前,在国内政策指导下,行业迅速响应,天价片酬已经成为众矢之的。2017年9月,广电首次下达《关于电视剧网络剧制作成本配置比例的意见》,规定要把演员片酬比例限定在合理的制作成本范围内,全部演员的总片酬不超过制作总成本的40%,主要演员不超过总片酬的70%,其他演员不低于总片酬的30%。
监管层政策调控,行业内感受到了风向的变化,但天价片酬依旧顽固驻扎在影视市场之上。今年4月,优爱腾三家互联网平台率先响应广电政策,联手对外发布了《关于规范影视秩序及净化行业风气的倡议》(以下简称“倡议书”),枪口一致对外,将炮火集中在了影视行业明星天价片酬、劣迹演员、明星效应过分夸大等乱象上,这被视为行业“限酬联盟”形成的前兆。
今年6月,相关部门再次联合印发《通知》,规定演员总片酬不得超过制作总成本的40%,主要演员片酬不得超过总片酬的70%,剑指明星天价片酬。

两个月后,9家公司的联合声明响应政策出现。监管层与影视行业频繁出现的政策、声明让公众意识到解决市场上明星高片酬问题已经成为影视行业的当务之急,而随着联合声明的提出,横店影视产业协会的响应,行业“限酬联盟”已经达成。

这无疑让多年来行业呼吁的遏制天价片酬行动找到落地点,优爱腾三家互联网平台的主张,行业各大影视公司积极响应,从行业上游内容制作方到平台、发行方都参与进抵制行动中,多方协作,抵制范围在覆盖面与影响力上空前提高。
这对于整个影视行业而言,意味着未来将拥有更健康的市场环境。对于优酷、爱奇艺、腾讯等互联网平台而言,抑制天价片酬最终达到剧集版权成本的降低,削弱平台对于流量明星的依赖,将资本与平台资源更多的投注在内容制作上,形成更具生命力的内容生态。
对于影视制作公司而言,天价片酬得到限制,将资本锁定在了上游制作端,控制了相应的成本价格,可以将更多的精力放置在内容打磨上,也让编剧获得更多的话语权,将国内市场上的明星中心制推向编剧中心制。
影视行业的联合声明对于整个市场具备某种象征意义,它显现出视频平台与影视上游制作公司企图建立一个更健康的行业环境,对于公众舆论市场而言也仿佛是一种回应,行业公司响应政策,坚持打压行业不正之风,肃清乱象。声明最终能起到什么样的作用现在不能预知,成功不是一蹴而就的,但是整个行业的戮力同心下,天价片酬必将得到真正的解决,泡沫终会消散。


评论