币市凛冬,泥沙俱下.....持续的瀑布倾泻下,各路币种都经历着大跌和市值缩水。
投资者大溃败,新增资金乏力,币圈已是“狼多肉少”,如何过冬成为行业者的最大挑战。
壹块硬币研究组发现:近期,几大交易所陆续出台退市制度。7月,Fcoin率先公布创业板退市制;8月初,OKEX推出隐藏TOKEN及下线交易对规则的公告;时隔10天,火币也推出了Hadax2.0版本中的退市制度。
值得关注的是,退市制度将有可能放大优胜劣汰效应,实现良币驱逐劣币的效果,具体分析情况如下。

一、各交易所退市制度比较
近期,Fcoin、OKEX、火币Hadax等交易所纷纷推出退市制度,总体方向一致,内容略有差异。
退市制度对于资本行业并不是新东西,传统金融市场尤其是证券市场,在上市公司退市机制方面已经很成熟。数字资产交易所的退市制度可以看做是对传统金融的借鉴。
事实上,目前出来的三家交易所的退市制度,有很多方面都有对传统上市公司退市的模仿。
Fcoin交易所
公开资料显示,7月12日,Fcoin发布了创业板退市公告的细则。退市公告中,分为两个部分,在正式退市之前交易所会根据约定的规则先给予警告,在警告无效的情况下再采取退市处理。但是需要特别关注的是,如果项目方存在传销、欺诈、洗钱、恐怖融资等犯罪行为或者能够自我举证但不缴纳风险保证金的,以及出现盗币等重大风险事故的将直接做退市处理。

另外一个值得关注的点:Fcoin还规定如果项目方对外公开宣传或者市场活动的时候,损害到FCoin社区利益,经沟通无效的,做退市处理。这是唯一一个与项目本身好坏无关的规定。
火币Hadax
火币Hadax交易所在最近公布的Hadax2.0版本中也明确规定了退市规则,跟Fcoin有些类似,Hadax退市处理也分为两个部分,第一部分是退市风险警示,第二部分是退市。与Fcoin相同的是,也规定项目方宣传或市场行为损害HADAX或社区利益,情节严重的做退市处理,不同的是Hadax增加了对项目方操盘的处罚,一旦项目方涉嫌操纵市场,情节严重的也将做退市处理。
虽然这个规则本身可操作空间大,但是明确的限制项目方操盘将一定程度保护投资者权益,减少圈钱砸盘的现象。

OKEX交易所
8月3日,OKEX发布了《OKEx关于隐藏TOKEN及下线交易对规则的公告》,相比Fcoin和Hadax的线条性的规则,OKEX的规则可谓独树一帜,整个规则涉及项目及团队方面、TOKEN及交易方面、运营方面、项目落地、技术安全问题等五大方面。
OKEX的退市规则相对更全面、更立体、更深入。

对比来说,OKEX的退市规则非常关注项目相关人员的行为问题,某种程度来说,OKEX更倾向于从项目源头去控制。
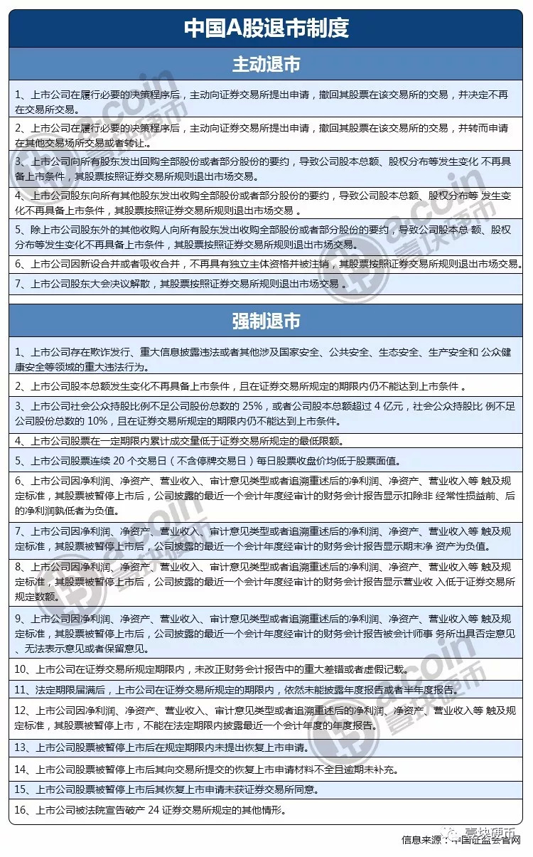
二、纳斯达克与A股退市制度
其实从Fcoin交易所和火币Hadax交易所退市处理规则上,我们明显可以看到美国纳斯达克以及中国股市对企业做退市处理的影子。
下面是美国纳斯达克对上市企业做的退市标准。这个标准包括数量标准和非数量标准,如果企业违背了持续上市的数量标准或者持续上市的非数量的标准,纳斯达克市场就会暂停或者终止该上市公司的股票交易。

今年的7月27日,中国证监会也发布了关于修改《关于改革完善并严格实施上市公司退市制度的若干意见》的决定,决定中公布了上市公司退市的规则,也包括两个部分,主动退市和强制退市。

在退市制度中,Fcoin和Hadax都要求强烈打击欺诈、洗钱、恐怖融资等犯罪行为,对项目的信息披露、交易额、流动性提出了要求。美国的纳斯达克和中国股市的退市制度中也对欺诈、违法行为严厉打击,对信息披露、成交量、股价做了要求。
但是二者有一个显著的差异,就是传统金融证券行业非常关注一个上市公司的营收和公众的持股数量,这点是数字资产交易所没有涉及到的。这也是数字资产交易所值得借鉴的地方。
三、退市制度推行原因分析
1、优胜劣汰、强者生存
投资圈有一句话叫,只有当潮水退去的时候才知道谁在裸泳。
这句话在币圈也一样,当熊市成为一种共识,就像地震来袭,大家都会朝更加安全的地方撤退,不够优质的项目就面临着被淘汰。同时,退市也对想要发行Token的项目方提出更高要求,一切以圈钱为目的、缺乏实际内容的项目都将被淘汰。
另外,退市也是一种筛选机制,将缺乏流动性不受市场欢迎的项目筛掉,为其他新项目让出生存空间。
2、狼多肉少,驱逐劣币
从交易所的角度而言,一旦交易所里出现一批僵尸币,不仅会影响交易所的流动性和收入,也会降低该交易所的获客吸引力。在整个市场流动性都比较差的时候,尤其如此。当前,很多用户也已进入冬眠状态,交易所的能获取的用户数量有限,增量资金匮乏。
只有驱逐劣币,才能激活沉淀资金,将投资者吸引到优质的蓝筹币里去。
3、规范制度,维护形象
这也是交易所制度规范的重要举措。交易所也处于互相竞争的状态中,通过筛选优质项目,交易所逐步提高自己的行业地位。
一旦一个交易所大量出现骗钱割韭菜跑路的项目方,或者上币的项目方拒绝披露信息造成投资者信息不对称,交易所本身的信誉度将严重受损,投资者也将用脚投票,将资金转移到更为高质量可靠的交易所交易。所以交易所在当前环境下推出退市制度也是为了完善自身机制,能够获得更多用户的认可。
四、对市场的影响分析
退市制度目前虽然只有部分交易所出台,但是作为一种趋势不可避免。这种制度对整个市场的各个参与方也势必会产生重要影响。
从利害关系来讲,有利有弊。对于投资者而言,加强对项目方的审核跟踪,有利于保护投资者的长远利益,有助于避开劣质币种,减少投资者可能遭遇的损失;对于项目方而言,有利于起到监督激励的效果,对项目方有“紧箍咒”作用,减少项目方胡作非为;对于交易所而言,可以大量减少垃圾项目,提高流动性,提升自身币种质量。
当然,这个机制也会带来其他影响。尤其是对部分投资者而言,一旦币种遭遇退市处理,就意味着持有该项目币种的投资者血本无归。从这个角度也提醒广大投资者,在做投资的时候要做好相关项目的尽调,了解整个项目和团队,不能盲目投资。
最后,我们从这个制度出台本身来讲,无论是老牌交易所,还是后起之秀Fcoin,都对交易所的管理机制提出了较高要求,必须稳妥处理退市带来的负面影响,做好退市的衔接和善后工作,保证退市制度的平稳进行,有力保护到投资者利益。
壹块硬币研究组认为,对退市制度值得谨慎期待,如果能顺利进行,对整个行业的生态建设,规范治理,都具有积极意义。
免责声明:本报告仅供参考,不构成具体投资建议,投资者据此操作,风险自担。


评论