作者:张雪囡
传闻已久的“187标准”终于确定下来!
8月17日,关于P2P网络借贷风险专项整治工作领导小组办公室发布《关于开展P2P网络借贷机构合规检查工作的通知》以及《网络借贷信息中介机构合规检查问题清单》的报道刷爆朋友圈。
券商中国记者向接近监管的几位人士求证得知,该通知确实已经下发各网贷整治办。据悉,上述清单涉及108项,本次合规检查要求在2018年12月底前完成。
自此,备受业内关注的187条整改细则最终被确定为108条,具体标准由国家体系制定并将在全国范围内开展,能够有效避免地方监管套利而出现验收问题及风险隐患。
总体要求按照网贷“1+3”制度
券商中国记者了解到,该通知将严格按照网贷“1+3”制度框架及有关规章制度,统一明确标准。网贷行业的1+3政策框架指以“一个办法两个指引外加一个信息披露标准”(俗称“1+3”)组成的网络借贷法规体系”,主要由以下几个监管文件组成:

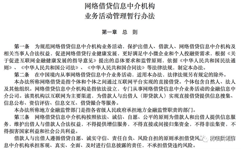
2016年8月24日银监会等部门正式发布的《网络借贷信息中介机构业务活动管理暂行办法》,确立了网贷行业监管体制及业务规则,明确了网贷行业发展方向,为网贷行业的规范发展和持续审慎监管提供了制度依据;
2016年11月的《网络借贷信息中介机构备案登记管理指引》;
2017年2月原银监会下发的《网络借贷资金存管业务指引》;
2017年8月下发的《网络借贷信息中介机构业务活动信息披露指引》。
此次检查的要求必须全量覆盖,也就是针对已经纳入各省(区、市、计划单列市)网贷风险专项整治名单的网贷机构开展检查,做到机构与业务检查全覆。
此外,整个检查过程要求清晰透明,检查结果客观准确,对检查中发现的问题及风险点要坚持边查边整,即查即改。
10大重点检查事项
该通知重点强调和重申了10大检查事项,与原银监会在2016年8月24日下发的关于《网络借贷信息中介机构业务活动管理暂行办法》中所提及的要求基本一致,其中包括:
1.是否严格定位为信息中介,有没有从事信用中介业务;
2.是否有资金池,有没有为客户垫付资金;
3.是否为自身或变相为自身融资;
4.是否直接或变相为出借人提供担保或承诺保本付息;
5.是否对出借人实行了刚性兑付;
6.是否对出借人进行风险评估并进行分级管理;
7.是否向出借人充分披露借款人的风险信息;
8.是否坚持了小额分散的网络借贷原则;
9.是否发售理财产品募集资金(或剥离到关联机构发售理财产品);
10.是否以高额利诱等方式吸引出借人或投资者加入。
开启机构自查以及自律检查
随着全国多家平台开启自律检查,该通知也明确要求各地区网贷整治办应该组织注册在辖内的网贷机构开展自查,同时自查报告须加盖机构公章、高管人员及主要股东签章,同时出具高管及主要股东签署的真实性承诺书,并将自查报告报送至注册地的网贷整治办。
此外,网贷整治办督促并指定一家地方性互联网金融协会或相关机构对辖内机构开展自律检查。其中,中国互联网金融协会对网贷会员实施全覆盖自律检查。
值得注意的是,拥有双重会员身份的网贷机构,地方互联网金融协会和中国互联网金融协会应分别独立出具自律检查报告。
实行“一票否决制“ ,今年底前完成
从行政核查来看,各地区网贷整治办在机构自查和自律检查的基础上,择机就报告内容及数据的真实性等进行行政核查。如发现存在内容不真实、故意瞒报、漏报、弄虚作假等情况,要严肃通报,追责问责,并对网贷机构实行“一票否决制”。
与此同时,各地网贷整治办汇总辖内机构检查情况,形成总结报告,主要内容包括但不限于:检查总体概况存在的主要问题和风险隐患,机构分类情况及监管意见,下步监管计划等。总结报告须经各省(区、市、计划单列市)金融办(局)、银监局相关负责同志签字确认。
值得注意的是,总结报告报送至全国P2P网络借贷风险专项整治工作领导小组办公室,抄送全国互联网金融风险专项整治工作领导小组办公室。
此外,该通知对合规检查时间做了明确规定,应于 2018年12月底前完成,机构自查、自律检查、行政核查的具体进度可由各地因地制宜,稳妥安排。



评论