
近年来,各种类型的特色小镇在全国各地拔地而起,但也出现了良莠不齐,鱼目混杂,“假小镇真地产”的现象。
日前,国家发展和改革委员会发布《国家发展改革委办公室关于建立特色小镇和特色小城镇高质量发展机制的通知》(发改办规划〔2018〕1041号)文件,提出逐年淘汰不合格特色小镇,并搭建政银对接服务平台,引导金融机构为符合要求的小镇提供长周期低成本融资服务。
文件的发布表明,政策对特色小镇“优胜劣汰”的发展态度已经明晰,也是对“假小镇真地产”现象的正式宣战,一波清理大潮或将来临。
发改委全面主导特色小镇、特色小城工作
国家发改委1041号文件《通知》表明,最开始由住房城乡建设部主导,而后由国家发展改革委、国土资源部、环境保护部和住房城乡建设部四部委共同主导的特色小镇申报及审批工作,已经完全由国家发改委主导,这是主导机关的变更,随之而来的是特色小镇和特色小城镇的发展探索的巨大改变。
这几类不合格特色小镇将被淘汰
此次发改委“1041号文”给特色小镇指明了建设发展方向,并明确了淘汰机制。
文件指出,坚持规划发展之路,把握内涵、纠正偏差、正本清源,坚决淘汰一批缺乏产业前景、变形走样异化的小镇和小城镇。
文件明确提出已创建名单中,“政府综合债务率超过100%市县通过国有融资平台公司变相举债建设的风险小镇,以及特色不鲜明、产镇不融合、破坏生态环境的问题小镇”要逐年淘汰。
此外,发改委“1041号文”明确,省级发改委应于每年12月,将调整淘汰后的省级特色小镇和特色小城镇创建名单、数据,报送国家发改委。
严防“假小镇真地产”
为规避房地产倾向,文件还提出优化供地用地模式,合理安排建设用地指标,依法依规组织配置农业用地和生态用地,鼓励点状供地、混合供地和建设复合利用。同时,文件鼓励商业模式先进、经营业绩优异、资产负债率合理的企业牵头打造特色小镇,培育特色小镇投资运营商。
文件明确,建立规划纠偏机制,各地区要依据特色小镇与特色小镇本质内涵的差异性,调整并分列现有省级特色小镇和特色小城镇创建名单,分类明确功能定位和发展模式。在创建名单中,逐年淘汰住宅用地占比过高、有房地产化倾向的不实小镇。
创建达标制,避免一次性命名制
文件指出,创建达标制,避免一次性命名制,防止各地区只管前期申报、不管后期发展与纠偏。
所谓命名制就是从全国各地遴选出诸多特色小镇候选,然后通过最后的创建工作,最终选出若干符合条件的特色小镇,收入“全国特色小镇”名录,授予“全国特色小镇”称号,一经授予,一般不予摘除,创建工作也至此结束,各地取得称号后再由各地省、市政府给予政策配套。本次《通知》创建达标制实行的是动态考核机制,杜绝了一劳永逸,而是一个不断优胜劣汰、动态提升的过程。
明确界定条件,防止“挂羊头卖狗肉”
本次1041号文件,明确了特色小镇、特色小城镇的的标准,对各自条件、大小与范围是自2016年开始探索特色小镇以来最明晰的界定,是一大亮点。同时,本次1041号文件也明确了特色小镇非建制镇非产业园区,明确了特色小镇的利用国土空间和建设用地大小,也明确了特色小城镇为建制镇。
特色小镇的基本条件:“立足一定资源禀赋或产业基础,区别于行政建制镇和产业园区,利用3平方公里左右国土空间(其中建设用地1平方公里左右),在差异定位和领域戏份中构建小镇大产业,集聚高端要素和特色产业,兼具特色文化、特色生态和特色建筑等鲜明魅力,打造高效创业圈、宜居生活圈、繁荣商业圈、美丽生态圈,形成产业特而强、功能聚而合、形态小而美、机制新而活的创新创业平台。”
特色小城镇的基本条件:“立足工业化城镇化发展阶段和发展潜力,打造特色鲜明的产业形态、便捷完善的设施服务、和谐宜居的美丽环境、底蕴深厚的传统文化、精简高效的体制机制,实现特色支柱产业在镇域经济中占主体地位、在国内国际市场占一定份额,拥有一批知名品牌和企业,镇区常住人口达到一定规模,带动乡村振兴能力较强,形成具有核心竞争力的行政建制镇排头兵和经济发达镇升级版。”
优质项目可获长周期低成本金融服务
很多特色小镇在建设过程中,面临金融支持力度不够,缺乏持续稳定的资金来源的困境,这也在一定程度上阻碍了一些优质特色小镇项目的发展。
此次发改委“1041号文”明确,在金融方面搭建政银对接服务平台。文件提出,引导金融机构逐年为符合高质量发展要求的特色小镇和特色小城镇,在债务风险可控前提下提供长周期低成本融资服务,支持产业发展及基础设施、公共服务设施、智慧化设施等建设。
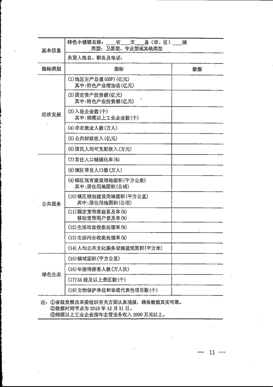
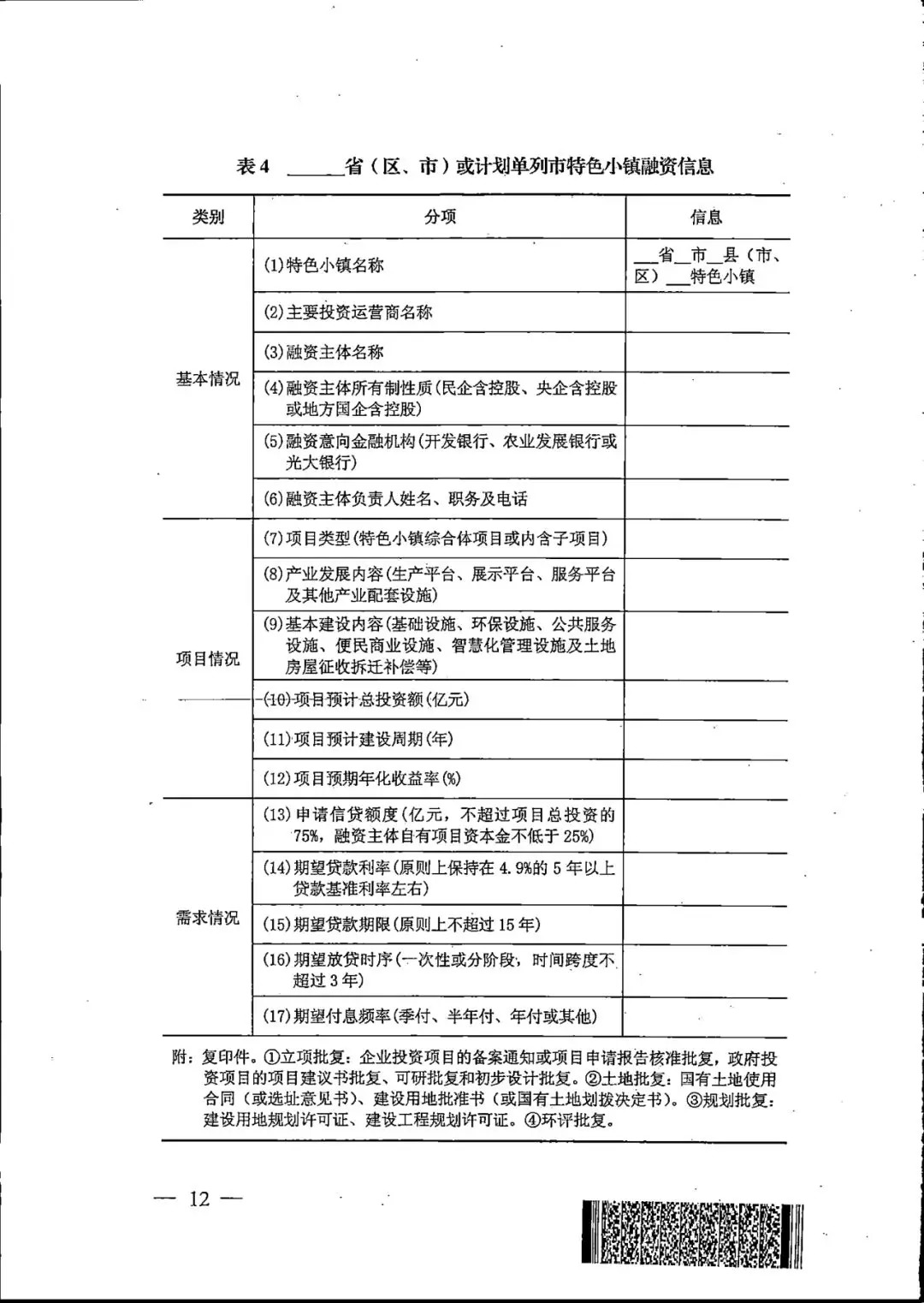
文件要求,2018年12月底前,省级发改委收集特色小镇信息(包括申请信贷额度、期望信贷利率、期望贷款期限、期望放贷时序、期望付息频率等),汇总印送省级开发银行、农业发展银行和光大银行,并会同省行将完成尽调小镇信息报送总行,抄送国家发改委。各总行开辟绿色通道,在2019年1月底完成评审和融资服务,将批复投放情况报送国家发展改革委。
同时,文件还提出,创新财政资金支持方式,由事前补贴转为事中事后弹性奖补。这无疑将加大特色小镇优胜劣汰力度,优质特色小镇项目资金支持优势将更加明显。
以下为文件全文:












作者:陈晨
新媒体运营:卢宇梦


评论