9月25日,据广州市住建委网站发布的消息,广州市制订《关于进一步加强户籍家庭住房保障工作的通知》(以下简称《通知》),对户籍家庭住房保障政策进行“三调整一完善”,即调整公共租赁住房收入线准入标准,调整住房租赁补贴标准,调整公共租赁住房租金缴交标准,完善住房困难家庭的公共租赁住房保障退出机制。

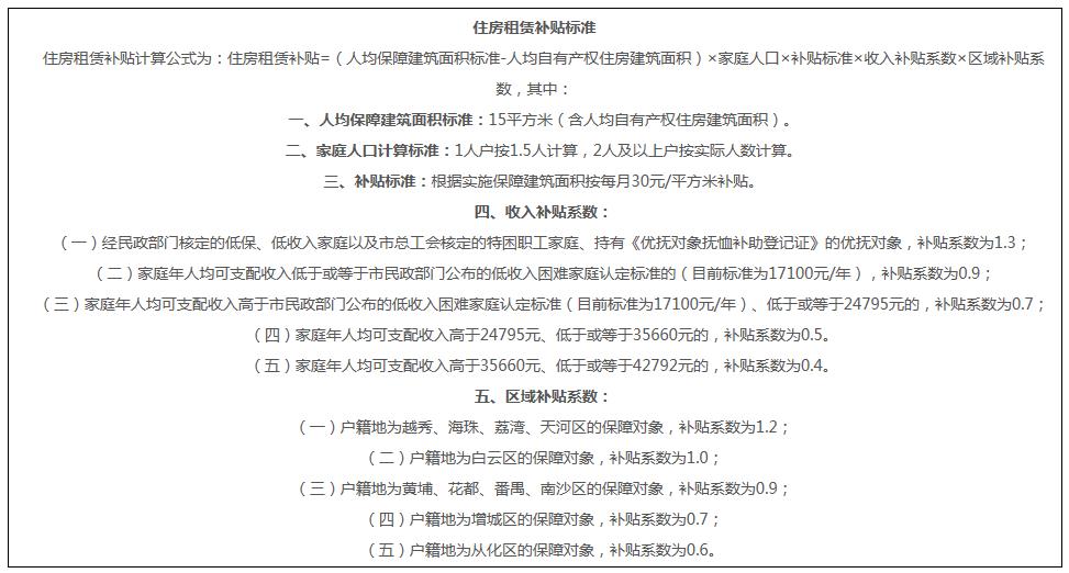
根据《通知》,广州将把现行收入线准入标准限额从家庭年人均可支配收入29434元/年调整为35660元/年,并按照收入线调整幅度同步调整资产限额。同时结合市场租金状况,将租赁补贴标准从25元/平方米调整为30元/平方米,越秀、海珠、荔湾、天河4个区的区域补贴系数将从1.1调整至1.2。据了解,按此调整后,户均补贴额将从目前的760元/月上升至970元/月,增幅约28%。

《通知》还下调了租金缴交比例,从目前按公租房项目租金标准的20%-70%缴交调整为按10%-60%缴交,扩面后的新增人群按照70%缴交。按此调整后,租金下调幅度为14.29%—50%,收入越低,下调幅度越大。按规定,免交租金和按优惠租金标准(1元/m2)计租的保障对象继续按原租金标准计收租金。

据介绍,《通知》在公共租赁住房分档计租的基础上,结合国际通行的合理的低收入家庭租金占收入比例一般为15%的国际惯例,创新规定对租金支出超出该家庭经核定的月可支配收入的15%的家庭,实行15%封顶计租,租金支出始终不超过家庭可支配收入的15%。
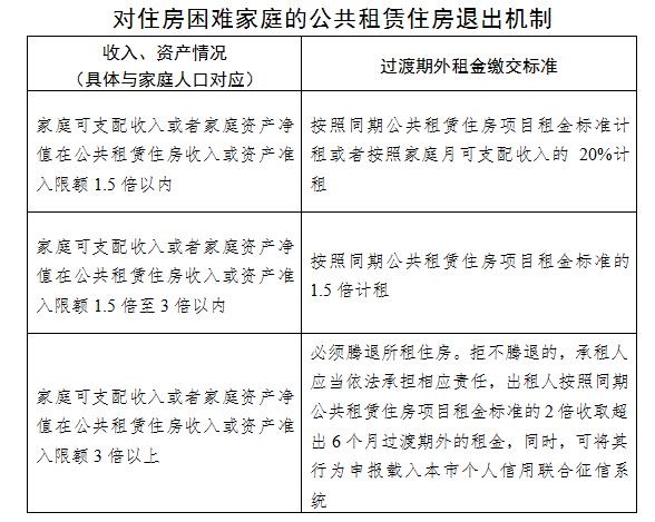
《通知》指出,所有经审核不再符合公共租赁住房保障资格的家庭将有6个月的过渡期,过渡期满后,按收入、资产、住房情况分类处置:家庭可支配收入或资产在公租房准入限额标准1.5倍以内的,可以选择按照公租房项目租金计租,或者按照家庭月可支配收入的20%计租;在1.5倍至3倍之间的,按照公租房项目租金的1.5倍计租;超出3倍的,必须腾退现住房。

据悉,自2010年以来,广州已经5次调整公共租赁住房(廉租住房)收入线准入标准,从2007年的7680元/年调整到2010年9600元/年、2012年15600元/年、2013年20663元/年、2015年29434元/年、2018年35660元/年,增幅达364.32%。



评论