在中秋节的“月圆之日”,吴秀波因私生活问题而“人设崩塌”了。此时,一桩事涉吴秀波独资公司近10亿收益,在三个月前于江苏省扬州市邗江区人民法院审理的案件,才进入人们视线。
这一案件的核心矛盾即2017年播出的86集电视剧《军师联盟》几大投资方因收益分配而产生的纠纷。
这部在“桃色事件”中也高频出现的剧目,可谓是吴秀波的“心血之作”。据公开资料显示,吴秀波担纲了该剧的总制片、总监制,且饰演男主角司马懿。他曾透露该剧从2016年2月13日开机拍摄至2017年1月10日杀青,他在横店整整待满了333天,从未回过一次家。
该剧的投资方为DMG印纪娱乐传媒股份有限公司(以下简称“印纪传媒”)、吴秀波全资控股的霍尔果斯不二文化传媒有限公司(以下简称“不二文化”)、东阳盟将威影视文化有限公司(以下简称“东阳盟将威”)和江苏华利文化传媒有限公司(以下简称“江苏华利”)。据剧组对外发布的通稿信息,《军师联盟》的投资总额为4亿人民币。
一个值得关注的信息是,投资方之一的东阳盟将威的前法人代表、现任高管徐佳暄,也是吴秀波“桃色事件”中被高频提及的一个名字,她被外界认为是吴秀波多年合作伙伴。


《军师联盟》在2017年6月22日和12月7日分上下两部先后播出。其中,上部的首播平台包括江苏、安徽两家卫视以及优酷视频,下部的首播平台则只有优酷视频。在售卖的具体收益上,据娱乐资本论去年的报道,优酷作为独播网络平台,买下该剧的价格是单集800万,按800万×86集来算,出品方能在网络端拿到6.88亿左右的收益。

电视台方面,江苏卫视购买上部的费用为2.008亿元。(编者注:这一数额是因今年3月江苏省广播电视集团有限公司向当代东方全资子公司东阳盟将威发起诉讼索赔违约金而曝光的。)

与其联播的安徽卫视,据网易新闻的报道,购买金额为6300万元左右。此外,该剧二轮还在辽宁卫视、广西卫视和台湾中视等平台播出。不考虑其二轮售卖和衍生的游戏广告收入,仅首轮播出的三家平台收益之和为6.88+2.008+0.63=9.518亿元。
就是近10亿收益,成为了几家投资方争议的焦点,引发了多起诉讼案件。
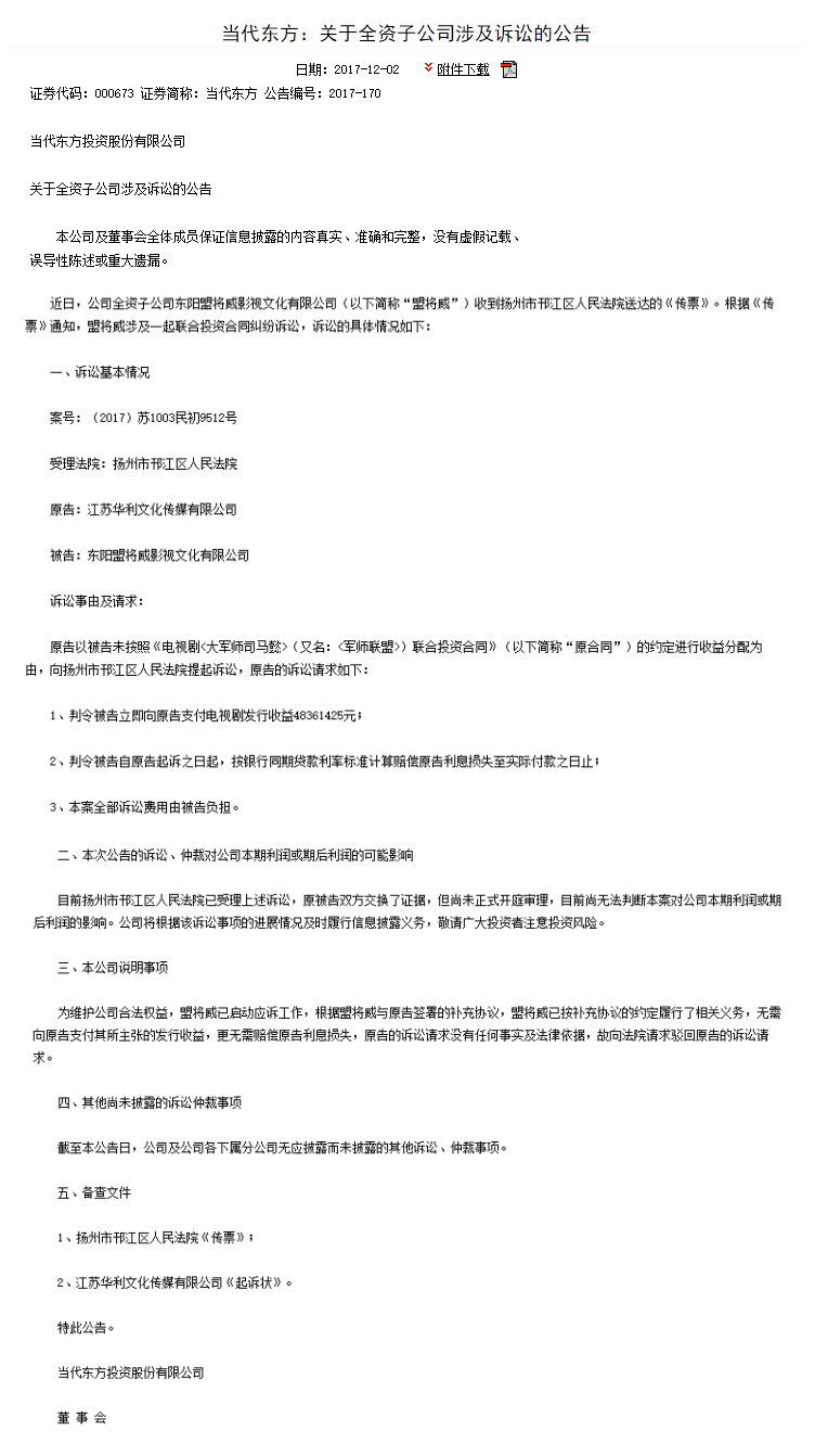
三个月前的6月11日,江苏华利诉东阳盟将威的案件已在江苏省扬州市邗江区人民法院开庭审理。吴秀波全资控股的不二文化作为民事诉讼第三人(编者注:第三人指因与案件存在利害关系而加入到诉讼中的当事人)也在法庭上进行申辩,案件在江苏庭审直播网上进行了全程直播。
而实际上,在十个月前,即《军师联盟》第二部还未播出时,几家投资方之间的矛盾已经恶化到了对簿公堂的地步。
2017年11月,江苏华利一纸诉状上交法院,要求东阳盟将威支付剧集收益4836万元。而其子公司霍尔果斯华利文化传媒有限公司(以下简称“霍尔果斯华利”)还向邗江人民法院申请诉前财产保全,请求查封、冻结不二文化4000万元存款或其他等额财产,并得到法院的准予。
而后,12月,东阳盟将威的母公司当代东方投资股份有限公司(以下简称“当代东方”)发布公告回应称,江苏华利要求东阳盟将威支付的4836万元剧集收益请求没有任何事实及法律依据,无需向其支付所要求的收益。
此后,这一案件因双方就法院管辖权的争议而延宕半年。
作为该案的民事诉讼第三人,不二文化向法院提起管辖权异议申请,其认为该案属于知识产权合同纠纷,原审的邗江人民法院无管辖权,应交由南京市中级人民法院管辖,后经扬州市中级人民法院报终审裁定,认为该案事涉《军师联盟》在江苏广电集团的发行收益分配,双方系投资权益分配而产生的诉讼,为联合投资合同纠纷,且原审原告江苏华利的住所在地也在原审的邗江人民法院辖区范围内,法院判决该案仍由江苏省邗江人民法院受理管辖。
在这番关于案件的管辖权和审理法院的论辩中,时间已悄然过去了半年,不二文化和东阳盟将威也成功为本案的正式开庭争取了半年的诉讼准备时间。
半年过后,此案在邗江人民法院开庭审理,在6月11日对此案长达6个小时的庭审中,围绕投资份额的纠纷,按照签署时间顺序,各方提出了在《军师联盟》制作期间签署的5份协议。其中最早的《联合投资协议》和《补充协议一》中约定了收益如何分配,即江苏华利和东阳盟将威各占50%,对这两份协议各方均无异议;而后庭审中出现的《补充协议二》、《备忘录》和《补充协议三》的有效性却遭到多方疑义。
上述三份文件内容涉及将江苏华利的45%投资收益权转让给不二文化,剩余的5%投资份额则转让给霍尔果斯首映时代影视文化有限公司(以下简称“首映时代”);东阳盟将威将其50%投资份额转让给不二文化,但仍享有江苏卫视作为电视播放平台的发行收入,而不再享有其网络发行收入。由此一来,《军师联盟》投资由最初的江苏华利和东阳盟将威的各50%转变为不二文化95%和首映时代的5%。

这三份协议在庭审现场并不被当事人相互“承认”,被指为“虚假协议”,其中《军师联盟》的总负责人、不二文化的前法定代表人张坚(编者注:2017年11月8日,不二文化法人变更为李杰)也被证明是私刻公章而被刑事拘留。但张坚称,使不二文化成为《军师联盟》最大投资方的协议印章虽然是私刻的,但却是在江苏华利的授意下刻制的,且张坚表示自己曾任江苏华利投资方管理人,他主张自己可以代表江苏华利投资方的意见。
庭审也揭露了《军师联盟》项目中存在的财务混乱、新公司的职员混乱等问题,不二文化的律师在庭审中也表示剧组财务管理较为混乱,甚至连审计师也无法查证明白。而在协议盖章的问题上,由于盖章牵涉各方,由于记忆问题和职员变动,一时也无法清楚查证。
这诸多的问题与不二文化作为一家在《军师联盟》2015年开拍前才成立的新公司也有关联,在获得此剧95%的投资收益权后,不二文化立即展开了融资,甚至与印纪传媒洽谈收购,印纪传媒也为该剧投资2亿元,印纪传媒称是因“对于吴秀波等主创人员的认可和信任”才出资投资该剧。
目前,该案涉及的公司除了不二文化、江苏华利外,还涉及了印纪传媒、长城影视和东阳盟将威所属的当代东方等上市公司,这些公司的收益合法性也因此案悬而未决。
从诉讼实务角度看,由于本案涉及金额较高,案件事实较为复杂,且可能存在后续诉讼,故很可能再次开庭,待法院查明事实,且审理程序全部完成后才会进行判决。理论上一审审限为六个月,但如案件较为复杂,也有可能延期。
而身处这一漩涡中心的公众人物吴秀波在这各执一词的“罗生门”中将持何种说辞,还无人知晓。



评论