作者:乐 水
编辑:李春晖
“中国是新导演的天堂。”导演陈凯歌曾这样说。
目下的情况是:青年导演扶持计划太多,青年导演都快不够用了。但另一方面,你叫得出名字的导演,有几个是从青年导演扶持计划里走出来的?

电影《买凶拍人》剧照
从宁浩杀出重围开始,中国的青年导演培养就已经渐成系统。近10年里,超过28个青年导演扶持计划诞生,也有数十亿资金涌入。但这10年里,且不说没有诞生下一个宁浩,青年导演崛起,也是这两年才密集爆发的事情。
“出品方担心青年导演不靠谱,担心拖期,担心超预算,担心拍出的东西不落地。青年导演担心资金不到位,担心资源不给力,担心合作对象不靠谱,担心自己的青春被耽误。”9月26日的企鹅影视青梦导演扶持计划发布会上,企鹅影视副总裁常斌直言市场困境。

企鹅影视副总裁常斌
明明青年导演扶持计划很多,明明有大量资金入场,明明青年导演自己也有极强的成长欲望,为什么双方还是如此焦虑,作品也很难触达大众?
其实仔细观察就会发现,大量青年导演扶持计划都在鼓励青年导演自我表达,而这种表达常常会走入文艺片的小众困境,几乎天然与大众、商业隔绝,导致青年导演难以被广泛市场认可。
“现在有一句话叫做‘精准扶贫’,我们“青梦计划”就是要精准扶持。我们要挖掘青年导演人才,我们要让青年导演了解平台的需求和痛点,我们要找一条快速路径,让青年导演作品直接面对最广大的用户。”常斌强调。
不同于多数青年导演计划的重艺术、轻商业,“青梦计划”的作品扶持名单表现出高度的多元性,力求商业性和艺术性的平衡。

不是青年导演扶持计划不够多、不够给力,而是能走入大众视野的青年导演计划太少。对于青年导演,比起“自我表达”,或许“接上地气”还更为要紧。
“师父”教什么?
对于如今的青年导演扶持计划来说,大牌监制已不稀奇。尤其是一些走入院线的电影,青年导演都会获得大牌监制背书。
但不容忽视的是,大牌监制和青年导演计划本质上有一个错位。绝大多数监制都是在项目成型之后才陆续入场。虽然双方可以对电影各个环节进行再打造,但项目的底层思维已经很难改变。
而囿于青年导演自身的视野、行业判断以及市场预估能力,项目的出发点多多少少存在一些不足。因此,“全周期”的培养体系,就成为目前大牌监制入场青年导演扶持计划的痛点和重点。
以青梦计划为例,超强监制团不再徒有名号,而是深度参与制作的多个环节。如稍早之前举行的“青梦训练营”一对一答疑,就从剧作到拍摄,对青年导演进行了全方位指导。

知名导演、编剧、 监制陈嘉上
这其中的亮点在于:一是部分监制前置化,监制对青年导演和作品的了解程度更高,更有利于发挥作品优势;二是对于非“种子选手”,没有最终胜出的作品也是一种鼓励和学习。
而从监制来看,除了张家振、田壮壮等业内公认的“老师”,陈嘉上、高群书、白一骢、张猛等在类型领域有突出表现的知名导演也参与其中,可以提供更有针对性的指导。
例如高群书导演,此前就拍摄过诸多的警匪剧和悬疑电影,无论是《征服》还是《神探亨特张》都取得了非常高的口碑。而他监制的作品《罪业搭档》,也和他所擅长的领域高度契合。

知名导演、编剧 、制片人高群书
而“网剧一哥”白一骢,则可以提供充分的商业化指导。“除了青梦计划,我还看过很多其他项目,都有一个共性,就是青年导演都在搞文艺片。但我们发现,糟糕的文艺片数量多过糟糕的商业片,很多文艺片其实更差。”在白一骢看来,青年导演都想做风格,结果反而是跟风情况更加严重。内容和形式的匹配,比过度追求“风格化”更重要。

知名编剧、导演、制片人-白一骢
监制模式的变化,决定了“青梦计划”不仅是为了拓宽市场来邀请监制背书,而是让监制真正融入作品中,结成利益共同体,这也是青梦导演计划工业化流程最明显的一个表现。
拍片给谁看?
青年导演经常醉心于个人表达,除了主观意愿,另一方面也是不直接与平台对接,与用户的物理、心理双疏离造成的。谁能够打通渠道,让作品直面用户,是给青年导演接上地气的关键。
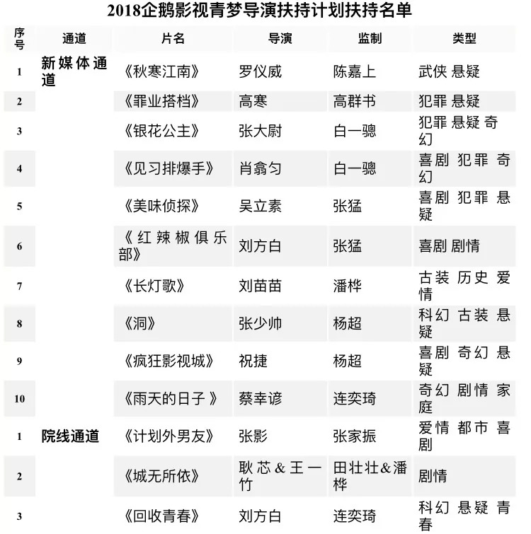
今年青梦计划升级让人眼前一亮之处在于:它开创了院线和新媒体双通道的先河。今年,青梦计划院线通道加新媒体通道共征集到829部作品。历时近4个月,最终选出院线3强导演,新媒体10强导演进行扶持。从作品名单来看,13部扶持作品覆盖了喜剧、情感、科幻、剧情、悬疑、历史等类型,题材十分多元。

2018年入选扶持名单青年导演
双通道的优势在于,对于两个市场都能形成填充,更有针对性的进行扶持。市面上一些青年导演作品,很难说其定位更趋向于哪个市场。尤其是院线作品,往往用尽力气孵化项目后,却难以在市场存活。这种脱离市场的失败案例数不胜数,在双通道开启之后,对于作品的合理投放市场有了针对性预判,更有利于作品发挥自身优势。
从最终的扶持名单来看,走入院线的三部作品《计划外男友》、《城无所依》、《回收青春》契合了目前市场对于情感共鸣的硬性要求,单从片名就可以感知到这一点。
除了传统的爱情、青春片,由田壮壮和潘桦共同监制的《城无所依》看上去是一部可以辐射成熟受众的温情电影。而去年无论是《相爱相亲》还是《芳华》,都证明了此类电影存在着相对理想的市场空间,只是在挖掘程度上还远远不足。

而在新媒体作品中,有奇幻犯罪,也有科幻古装,一些新奇类型可以在视频平台上得到充分实验。而且这些新奇类型,本身也和年轻的网络用户对于电影的需求一致。
这样的培养方式,对于作品来说得到了相对较高的保障,青年导演起码知道自己的片子拍出来给谁看。而在契合传统类型的基础上,也有拓展市场边界的作品探索,顺应了行业对于青年导演扶持计划的要求。
商业的“硬”道理
艺术性和商业性的平衡,一直是电影的关键课题。台湾电影业的发展,或许可以给我们一点启示。
上世纪80年代兴起的台湾青年电影革新运动,培养了侯孝贤、杨德昌等一批电影大师。但与此同时,文艺片成为台湾电影的主流,“参展片”极度挤压商业类型片的发展空间,甚至在当时,台湾已经没有本土电影人愿意再拍摄商业类型片。

侯孝贤电影《悲情城市》
但电影是艺术的同时,也是娱乐工具。台湾新电影后期作品在市场上经历了连续惨败。1987年,53位台湾电影工作者发表《台湾电影宣言》,其中有这样一段话:
电影在更多的时候是一种商业活动,它受生产与消费的各种定律所支配;电影产业因为有着投资风险和获利能力的双重性格,使得电影圈中活跃着各形各色的利益团体以及既得利益团体。
只谈艺术不谈市场,只为得奖不为票房,是台湾电影之殇,其影响至今犹在,造成台湾本地电影低迷。国内的大量青年导演计划,和青年导演作品风格,也越来越流露出这样的倾向。“青梦计划”一反常态的商业导向,或许正是其关键突破口。
谈钱、谈用户,是互联网“俗”的地方,也是其“真”之所在。
在之前两届,企鹅影视的青梦计划已经发掘扶持了20多位新导演。今年升级之后,除了取消微电影,改成新媒体和院线双通道外,在扶持资金上也有明显升级。2018年网络电影扶持资金提高到400万每部,扶持作品数量也由去年的5部提高到今年10部。

这无疑是让青年导演作品在精品化上有了更大的想象空间。毕竟在目前的网络电影市场,单部投资400万的作品仍算“奢侈品”。
而青年导演在完成扶持作品后,还有机会加盟企鹅影视参与出品的网络电影、院线电影、网络剧项目的拍摄。这一方面解决了企鹅影视对于优质年轻导演的现实需求,另一方面也让青年导演形成了良性循环,更加深入市场。
上游加码后,下游也有关键的利益分配。此前,腾讯视频公布了网络电影全新的付费分成方案。企鹅影视副总裁常斌表示:“参投合作项目’保障合作方优先回本’,并且合作方回本后,可以继续按照投资比例与平台方进行分成。对于新的成片合作,所有影片不论级别,合作方的分成比例最高可达到100%,平台不再设置分账比例,影片的最终收益只与播出效果有关。”

在优爱腾三大视频网站开启全面的内容竞争大战后,新的付费分成模式会倒逼行业进入到精品内容的比拼阶段。而这也与企鹅影视青梦导演扶持计划对于精品化的针对性扶持,某种程度上达成了一致。
其实细想,青年导演计划从来不是为了情怀和理想,去鼓励年轻人放飞自我的表达。青年导演扶持计划的根本,在于解决行业痛点,最大程度最快速度的为行业输血。只有在坚持精品路线的同时,去贴合市场本身,青年导演扶持计划才能发挥应有的功效。艺术是创作者的出口,但只有终端接受,才能形成循环。


评论