
东方支付今日在联交所上市
10月15日,中国支付通集团控股有限公司(8325.HK)发布公告,旗下泰国业务“东方支付”分拆并于联交所GEM独立上市,最终发售价为每股发售股份0.22港元,将于10月16日在联交所GEM上市,股份代码8613。

截至港股收盘,东方支付的股价为每股0.242港元,公司市值为2.42亿港元。
2004年9月,东方支付主要营运附属公司奥思知泰国成立,开始于泰国从事商户收单业务。
东方支付是在泰国向中国游客光顾的各大小商户提供综合支付处理服务的商户收单机构。灼识咨询提供的报告显示,东方支付是在泰国提供支付处理服务的前三大中国银联商户收单机构之一。(蓝鲸财经)

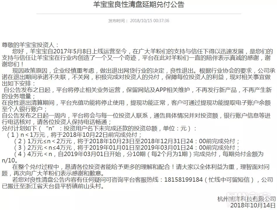
杭州平台“羊宝宝”发布良性清盘公告
10月14日,杭州平台“羊宝宝”发布《良性清盘延期兑付公告》,承诺2020年底前完成兑付。

羊宝宝自2017年5月8日上线运营至今,由杭州旭洋科技有限公司运营。
根据羊宝宝官网披露的数据,平台待收本息不到746万元,截止时间未作披露。(网贷之家)

昆仑万维第5次减持趣店股票
10月15日晚,昆仑万维(300418.SZ)发公告称,自2018年6月27日至今,已累计出售趣店(NYSE:QD)股票343.14万股,又获投资收益约1.1亿元。
据统计,这已是自去年趣店赴美IPO后,昆仑万维第五次转让或减持趣店股票,共获利6.84亿元,其中本年度入账超3亿元,占总获利收入的49.56%。昆仑万维此次出售后,仍持有趣店4796.20万股。

昆仑万维称,本次减持的交易均价为5.95美元,占昆仑万维2017年度经审计净利的10.97%。本次出售趣店股票有利于提高资产流动性及使用效率,取得投资收益,维护全体股东利益。
在趣店上市前,昆仑万维当时以持股比例19.70%,排名趣店第二大股东,与第一大股东罗敏实控的趣分期持股比例仅差1.88%。(新京报)

联易融完成2.2亿美元C轮融资
近日,供应链金融服务平台联易融宣布完成了超过2.2 亿美元的C轮融资。本轮融资由新加坡政府投资公司(GIC)领投,腾讯、中信资本、正心谷、贝塔斯曼(BAI)等老股东跟投。
参与本轮投资的还包括普洛斯、创维、泛海投资、微光创投等新晋投资机构,招商局创投完成转股。华兴资本担任本次交易的独家财务顾问。深圳前海联易融金融服务有限公司(Linklogis, 简称“联易融”或“LLS”)成立于2016年2月,是一家专注于供应链金融领域的Fintech平台。
联易融聚焦于供应链金融领域Fintech解决方案的提供,努力打造连接资产方和资金方的服务平台,利用大数据、AI、区块链等先进的科技手段,帮助解决小微企业融资难的问题。(腾讯《一线》)

9月CPI同比涨2.5%创7个月新高
2018年9月份,全国居民消费价格同比上涨2.5%。其中,城市上涨2.4%,农村上涨2.5%;食品价格上涨3.6%,非食品价格上涨2.2%;消费品价格上涨2.7%,服务价格上涨2.1%。1-9月平均,全国居民消费价格比去年同期上涨2.1%。

在食品中,受夏秋换茬以及部分地区遭受台风、强降水和风雹等极端天气影响,鲜菜价格上涨9.8%,涨幅比上月扩大0.8个百分点,影响CPI上涨约0.25个百分点。(统计局网站)

金融科技公司“宁泽金科”
完成数千万元Pre-A轮融资
10月16日最新消息,金融科技公司“宁泽金科”近日宣布已完成数千万元Pre-A轮融资,该轮融资由北京价值资本投资。
宁泽金科创始人兼CEO陈勇向亿欧透露,新一轮融资将主要用于系统建设、团队扩充和业务拓展。
宁泽金科成立于2017年10月,曾于2017年11月完成了星河互联投资的天使轮融资。公司依托金融科技及互联网信贷产品设计能力,致力于为金融机构提供创新型“互联网贷款一站式综合解决方案”。
宁泽金科连接的资金方主要以合作银行为主,另一端资产端则有多样化资产渠道供给,包括互联网消费信贷、互联网小微供应链资产、汽车金融资产等。(亿欧网)


评论