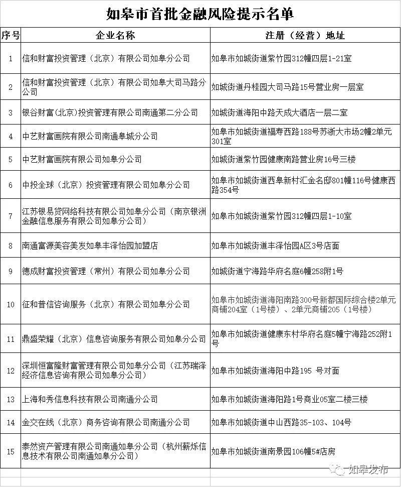
10月17日,据如皋市委宣传部认证的官方微信号如皋发布的消息,经前期核查,特对下列在我市登记注册的企业(已被公安机关立案的除外)向全市市民进行金融风险提示。
截至目前,这些金融风险提示的企业均未取得国家金融管理部门或地方金融监管部门批准(含备案),不具备从事吸收存款、发放贷款、销售私募基金、销售保险等金融业务的资质。
如皋市防范和处置非法集资工作领导小组办公室提醒广大投资者:投资有风险,投资人需自担风险;非法集资参与人自行承担因参与非法集资受到的损失。

蓝鲸财经统计,被如皋市政府列入首批金融风险提示的公司包括信和财富、银谷财富、泰然金融等。
其中信和财富关联互金平台金信网、信和大金融,银谷财富关联互金平台云钱袋,江苏银易贷网络科技有限公司关联互金平台银易贷,德成财富关联胡金平台德成贷,泰然资产关联互金平台泰然金融(泰和网)。



评论