作者 泰勒
A股近期的大幅波动牵动着亿万股民的心,而在这个周末,关于股市的信息量太多了。
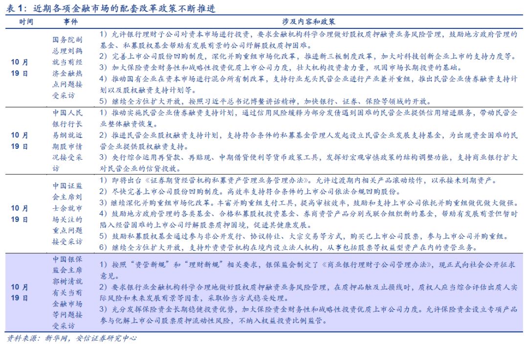
周五(19日),中共中央政治局委员、国务院副总理刘鹤带领一行两会负责人,直面股市近期大幅波动,回应市场各方关切,推出多项纾缓市场压力举措。A股市场如久旱逢甘霖,迎来久违的强劲反弹。
而在这个周末,A股虽然休市但不平静,多项稳市场举措出炉。
从习近平总书记到国务院副总理刘鹤,从证监会到沪深交易所、基金业协会,都在周末释放了重磅信息,让股民对周一的A股开盘多了几分期待。
基金君梳理了周末前后的十大利好,给大家投资做做参考。

利好一 习近平:支持民营企业发展
是党中央的一贯方针,这一点丝毫不会动摇
中共中央总书记、国家主席、中央军委主席习近平10月20日给“万企帮万村”行动中受表彰的民营企业家回信,对民营企业踊跃投身脱贫攻坚予以肯定,勉励广大民营企业家坚定发展信心,踏踏实实办好企业。

习近平表示,看到有越来越多的民营企业积极承担社会责任,踊跃投身脱贫攻坚,帮助众多贫困群众过上了好日子,我非常欣慰。
习近平指出,改革开放40年来,民营企业蓬勃发展,民营经济从小到大、由弱变强,在稳定增长、促进创新、增加就业、改善民生等方面发挥了重要作用,成为推动经济社会发展的重要力量。民营经济的历史贡献不可磨灭,民营经济的地位作用不容置疑,任何否定、弱化民营经济的言论和做法都是错误的。
习近平强调,支持民营企业发展,是党中央的一贯方针,这一点丝毫不会动摇。希望广大民营企业家把握时代大势,坚定发展信心,心无旁骛创新创造,踏踏实实办好企业,合力开创民营经济更加美好的明天,为实现中华民族伟大复兴的中国梦作出新的更大贡献。
解读:最近社会上多了不少“国进民退”的讨论,习近平总书记的回信无疑给了民营企业一颗定心丸。
而在周五的时候,副总理刘鹤接受采访也表示,社会上所谓“国进民退”的议论,既是片面的,也是错误的。最近,一些前期通过高负债扩张较快的民企,由于偏离主业,在流动性上遇到困难,国有银行或者国有企业进行帮助甚至重组,是帮助民营企业度过难关,恰恰体现国企和民企相互依存、相互合作,我认为是好事,不存在“国进民退”的问题。
利好二:刘鹤主持金稳会:五措施输血民企
资本市场改革举措成熟一项推出一项
10月20日,国务院金融稳定发展委员会召开防范化解金融风险第十次专题会议,重点分析三季度经济金融形势,研究做好进一步改善企业金融环境和防范化解金融风险有关工作。

此次会议的重点包括
1、从金融领域看,积极实施稳健中性的货币政策,市场流动性总体上合理充裕,人民币汇率弹性增强并保持基本稳定,结构性去杠杆稳步推进,部分机构前期盲目扩张行为明显收敛。
2、处理好稳增长和防风险的平衡,聚焦进一步深化供给侧结构性改革,在实施稳健中性货币政策、增强微观主体活力和发挥好资本市场功能三者之间,形成三角形支撑框架,促进国民经济整体良性循环。
3、实施稳健中性货币政策。
要进一步增强前瞻性、灵活性和针对性,做到松紧适度,重在疏通传导机制,处理好稳增长与去杠杆、强监管的关系。
4、增强微观主体活力。
特别要聚焦解决中小微企业和民营企业融资难题,实施好民企债券融资支持计划,研究支持民企股权融资,鼓励符合条件的私募基金管理人发起设立民企发展支持基金;完善商业银行考核体系,提高民营企业授信业务的考核权重;健全尽职免责和容错纠错机制,对已尽职但出现风险的项目,可免除责任;对暂时遇到经营困难,但产品有市场、项目有发展前景、技术有市场竞争力的企业,不盲目停贷、压贷、抽贷、断贷;有效治理附加不合理贷款条件、人为拉长融资链条等问题。要认真总结国有企业混改试点经验,加大下一步改革力度。
5、发挥好资本市场枢纽功能。
资本市场关联度高,对市场预期影响大,资本市场对稳经济、稳金融、稳预期发挥着关键作用。要坚持市场化取向,加快完善资本市场基本制度。前期已经研究确定的政策要尽快推出,要深入研究有利于资本市场长期健康发展的重大改革举措,成熟一项,推出一项。
利好三:上交所部署稳市措施
10月21日,上海交易所为股市发声。

其中上交所表示,将深入贯彻落实刘鹤副总理关于资本市场稳定健康发展的工作要求,不断巩固市场发展基础,积极防范和化解市场风险,采取有效改革措施增强市场发展后劲,努力营造有利于长期投资的良好市场环境。具体如下:
一是积极推动提高上市公司质量。
加强优质上市资源培育力度,持续推动上市公司结构优化升级,进一步鼓励具备条件的上市公司保持或加大分红比例,使市场形成一批“持续稳健的高分红蓝筹股群体”,为投资者提供更多优质、安全的投资标的。
大力推动上市公司股份回购制度的完善,鼓励符合条件的上市公司及其大股东、董监高依法合规回购、增持股份,支持上市公司利用有利时机实施股权激励、员工持股计划,提振投资者对上市公司发展的信心。
二是加大上市公司并购重组支持力度。
上交所将紧紧围绕供给侧结构性改革,支持上市公司通过并购重组出清落后产能,增强核心竞争力。重点支持新技术、新业态、新产品通过并购重组进入上市公司,充分发挥好并购重组在支持产业结构转型升级、上市公司做优做强的独特优势。
三是积极化解市场风险。
上交所将持续监测股权质押风险动态变化,做好股权质押风险管理应对方案,完善上市公司股份协议转让、股票质押式回购交易等规则,为平稳有效化解股票质押违约风险提供机制保障。积极研究推出创新型基金等金融工具,帮助有发展前景但暂时陷入经营困难的上市公司纾解股票质押困境。
四是积极推进交易所债券市场创新。
积极推出新型债券品种,完善债券发行机制,更好满足民营企业特别是民营控股上市公司发债的需要,支持中小型民营企业发行高收益债券、私募债券和其他债务融资工具。积极研究推出债券信用风险缓释工具,充分发挥交易所优势,联合各方力量积极化解信用债券违约风险。
五是积极引导境内外长期资金投资A股。
进一步推动MSCI、富时罗素等国际主流指数提升A股纳入因子权重,加大向境外投资者推介A股的力度,增强A股的国际影响力和吸引力。同时,配合境内保险资金加大入市力度等政策,积极研究出台支持长期资金投资A股的有效措施。
利好四:深交部署稳市措施
深交所提出,全所上下要将维护市场稳健运行和防范化解重点风险放在突出重要位置。有如下措施:

全面排查上市公司风险,优化完善股票质押信息披露规则,与地方政府、金融机构等有关方面密切配合,共同帮助支持有发展前景但暂时陷入经营困难的上市公司纾解股票质押困境。
加快制度建设,研究修订完善股份回购制度配套规则,支持具备条件的上市公司依法合规回购股份,推进并购重组市场化改革,加大对产业整合、转型升级、海外兼并等交易的支持力度,鼓励产业并购基金及创新支付工具的运用,助力上市公司依托并购重组转型升级和高质量发展。
推进深化创业板改革,健全完善适合创新型、成长型企业发展的制度安排,增强创业板包容性,加大对科技创新企业上市支持力度。
充分发挥深交所服务民营企业、创新企业、中小企业的特色和优势,通过多层次股权市场和多种债务工具,努力帮助企业解决融资难问题。
加大市场运行监测力度,加强市场分析研判,全面排查股票质押违约、融资融券强平、上市公司退市、债券兑付等风险,完善风险应急管理体系,提升风险防控能力。
利好五:基金业协会开辟备案“绿色通道”
私募基金参与上市公司并购重组纾解股权质押
今晚,中基协又给一大重磅利好:协会将给符合条件的参与上市公司并购重组纾解股权质押问题的私募基金和资产管理计划,特别提供产品备案及重大事项变更的“绿色通道”服务。
具体来看,协会对相关的新增产品备案申请、产品重大事项变更申请都可以在2个工作日内完成,并提供具体操作指南。另外,协会已跟中证登建立信息交换机制,相关产品编码在完成备案后次日向中证登进行数据同步,便于私募基金、资管计划开立证券账户。

利好六:新一波减税来了!
个税专项附加扣除暂行办法落地
10月20日起,财政部、国家税务总局会同有关部门起草的《个人所得税专项附加扣除暂行办法(征求意见稿)》正式开始为期两周的全社会公开征求意见。
根据新修订的个税法,今后计算个税应纳税所得额,在5000元基本减除费用扣除和“三险一金”等专项扣除外,还可享受子女教育、继续教育、大病医疗、住房贷款利息或住房租金,以及赡养老人等专项附加扣除。
具体如下:

利好七:证监会松绑借壳上市
A股小市值公司能否率先“迎春”
证监会周六加班修改并购重组政策,将IPO被否企业筹划重组上市的间隔期从3年缩短为6个月,提速两年半。

20日晚间,证监会新闻发言人常德鹏就IPO被否企业作为标的资产参与上市公司重组交易相关政策答记者问,常德鹏指出,证监会将IPO被否企业筹划重组上市的间隔期从3年缩短为6个月。
常德鹏介绍,为防止部分资质较差的IPO被否企业绕道并购重组登陆资本市场,前期证监会发布相关问题与解答,对IPO被否企业筹划重组上市设置了3年的间隔期要求,并强化信息披露监管。这一做法对防范监管套利、维护市场秩序起到了积极作用。考虑到IPO被否原因多种多样,在对被否原因进行整改后,不乏公司治理规范、盈利能力良好的企业,其利用资本市场发展壮大的呼声非常强烈。
为回应市场需求,统一与被否企业重新申报IPO的监管标准,支持优质企业参与上市公司并购重组,推动上市公司质量提升,证监会将IPO被否企业筹划重组上市的间隔期从3年缩短为6个月。证监会将继续深化并购重组市场化改革,服务国民经济高质量发展。
这一系列举措都有助于缓解上市公司在弱市中的资金压力,尤其是高比例股权质押个股的风险。
业界对此也给出高度关注,有观点称,后续重组概念股又会迎来市场机会,特别是创业板,又会迎来借助外延发展的机会,这将改变市场生态,利好中小创企业。
利好八 黄奇帆:建议取消股票交易印花税
中国股市的春天会来的
10月20日,第四届“复旦首席经济学家论坛”在上海举行。十二届全国人大财经委副主任委员、重庆市原市长黄奇帆发表题为《关于进一步改进资本市场基础性制度的若干思考》的演讲。
黄奇帆表示:上世纪90年代以来,美国、日本、欧盟先后取消了印花税,目前全世界主要股票交易所中只有印度和中国大陆还在征收,对中国开放市场、参与全球股权投资资本竞争十分不利。建议取消印花税,以降低交易成本,激励资本市场增强活力、健康发展。
黄奇帆认为,中国资本市场再出发,就是要围绕中国资本市场晴雨表功能、投入产出功能、资源优化配置功能“三个弱化”的问题采取措施、深化改革、加以解决,就是要从长期的、经济的、法律的、制度性措施而不是短期的、行政的措施进行深化改革,要从体制机制性的角度进行突破,从基本面特性、基础性制度的角度进行一些纵深的研究,要从开放的角度把国际成熟市场中一些有效运行的基础性制度引进到市场中。总之,要通过对资本市场有关基础性、机制性制度的改革和调整,扭转股票市场长期资金供应不足、机构投资者供应不足和市场悲观预期的状况,让股权资本回归应有的市场地位,让为实体经济服务的资本市场成为金融发展的主导力量。
利好九:银行理财子公司征求意见来了
最关键可直接投A股
10月19日,银保监会发布《商业银行理财子公司管理办法(征求意见稿)》,银保监会将根据各界反馈意见,进一步修改完善并适时发布实施。

其中市场最关注的就是可以直接投资股票。
在前期已允许银行私募理财产品直接投资股票和公募理财产品通过公募基金间接投资股票的基础上,进一步允许子公司发行的公募理财产品直接投资股票。
这是市场最为关注的焦点!对股市是一个大利好,市场将迎来更多入市资金。
据了解,2018年以来,银行理财业务总体运行平稳,6月末银行非保本理财产品余额为21万亿元,7月末为21.97万亿元,8月末为22.32万亿元。
利好十:证监会1日三提并购重组
多项利好高新企业政策已赶来
19日晚间,证监会发布关于并购重组审核分道制“豁免/快速通道”产业政策要求的相关问题与解答称,证监会进一步新增并购重组审核分道制豁免/快速通道产业类型。

具体包括高档数控机床和机器人、航空航天装备、海洋工程装备及高技术船舶、先进轨道交通装备、电力装备、新一代信息技术、新材料、环保、新能源、生物产业;党中央、国务院要求的其他亟需加快整合、转型升级的产业。
证监会新闻发言人常德鹏在例行新闻发布会上表示,证监会将进一步发挥市场机制作用,持续研究企业诉求,深化并购重组体制机制改革,让符合条件的企业通过并购重组优化资源配置。
同时,持续强化事前、事中、事后监管,特别强调中介机构发挥好资本市场“看门人”作用,一旦发现违法违规行为,严肃处理,绝不姑息。
常德鹏总结了近期证监会完善并购重组监管的工作情况,并表示证监会近期在上市公司并购重组领域推出了一系列服务举措。
一是进一步简政放权,鼓励市场化并购,提高审核效率。
二是继续深化改革,完善基础性制度,充分发挥并购重组服务实体经济作用。
此外,证监会积极支持优质境外上市中资企业参与A股上市公司并购重组,不断提升A股上市公司质量。自去年11月以来,已有7家中概股公司通过上市公司并购重组回归A股市场,回归渠道进一步畅通。对于此类并购,证监会采取同境内企业并购同类标准,一视同仁,不设任何额外门槛。
分析师高呼反弹开始!
安信策略分析师陈果周末发布研报称,决策层高度关注A股市场,金融相关领导传递积极信号,提振市场信心。我们认为这轮反弹持续性和空间将会超市场预期。
在A股历史上,决策层集体发声,并密集出台针对性政策的情形极为少见,也反映了决策层对于A股市场的高度重视,对于短期稳定市场情绪,提振投资者信心都有积极作用。

2008年以来市场共出现过9次主要的指数层面反弹。整体来看,反弹维持的时间平均在39个交易日左右,上证综指平均反弹幅度为15.7%。结构上看,中小创在反弹中相对占优。


海通策略荀玉根周末发布研报称,有望迎来年内幅度最大的反弹。
最近一周市场进一步下跌,10月19日上证综指最低跌至2449点,指数回到2014年11月的水平。当日国务院副总理刘鹤及一行两会负责人纷纷发言,释放了积极政策信号,上证综指低开高走,最终收于2550点。海通策略认为年内幅度最大的反弹正在展开。
这次可能是年内幅度最大的反弹,逻辑是估值和情绪处于历史底部、快速大幅急跌后政策利好不断,2000年来每年都有一波涨幅超过10%的行情,今年还没出现。
10月19日周五国务院副总理刘鹤、央行行长易纲、证监会主席刘士余、银保监会主席郭树清同一天就当前经济金融热点问题接受媒体采访,这在历史上罕见。
2000年来每年都有一波10%以上的行情,今年有望是这次。
回顾2000年以来,除了06、07、09、14、15、17年单边上涨的年份,其他年份A股均为弱势行情。统计弱势年份的反弹区间上证综指涨幅,发现即使全年行情不佳,但每年都有涨幅超过10%的反弹行情。
今年以来A股却无像样的反弹,1月、7月、9月上证综指反弹幅度分别为6.5%、5.3%、6.4%。
这次有可能出现10%以上的反弹,这轮反弹的主要逻辑是快速大幅急跌后政策利好不断,10月来两周上证综指最大跌幅13.2%,各类估值和情绪指标跌至历史底部区域。
来源:中国基金报



评论