10月23日晚间,刘晓庆通过官方微博发布关于“理想宝”平台相关问题的申明,并置顶该条微博。
申明中称,刘晓庆不是“理想宝”运营方深圳市前海理想金融控股有限公司的直接股东;目前持有理想金融5%股权的股东是一家上海公司,刘晓庆在这家公司占50%股权,但不是法人代表。这家上海公司从未向理想金融委派过任何董事、监事和高管人员,刘晓庆也从未以任何方式参与过平台公司的经营管理和业务运营,包括出席任何会议、签署任何法律文件。广大网友们因平台的业务困难遭受了损失,刘晓庆所在的上海公司也同样遭受了损失。
同时,刘晓庆声明,从来没有为“理想宝”平台以及公司和任何平台产品做过任何形象代言或广告,更没有收过一分钱的代言费或广“告费。理想宝平台或理想金融公司在相关媒体上使用刘晓庆的肖像或将刘晓庆描述为“理想宝”形象代言人的文字,并未经过刘晓庆的授权,刘晓庆已正式委托律师向平台公司发出律师函。刘晓庆称,绝不会为任何不正当的商业行为进行背书。

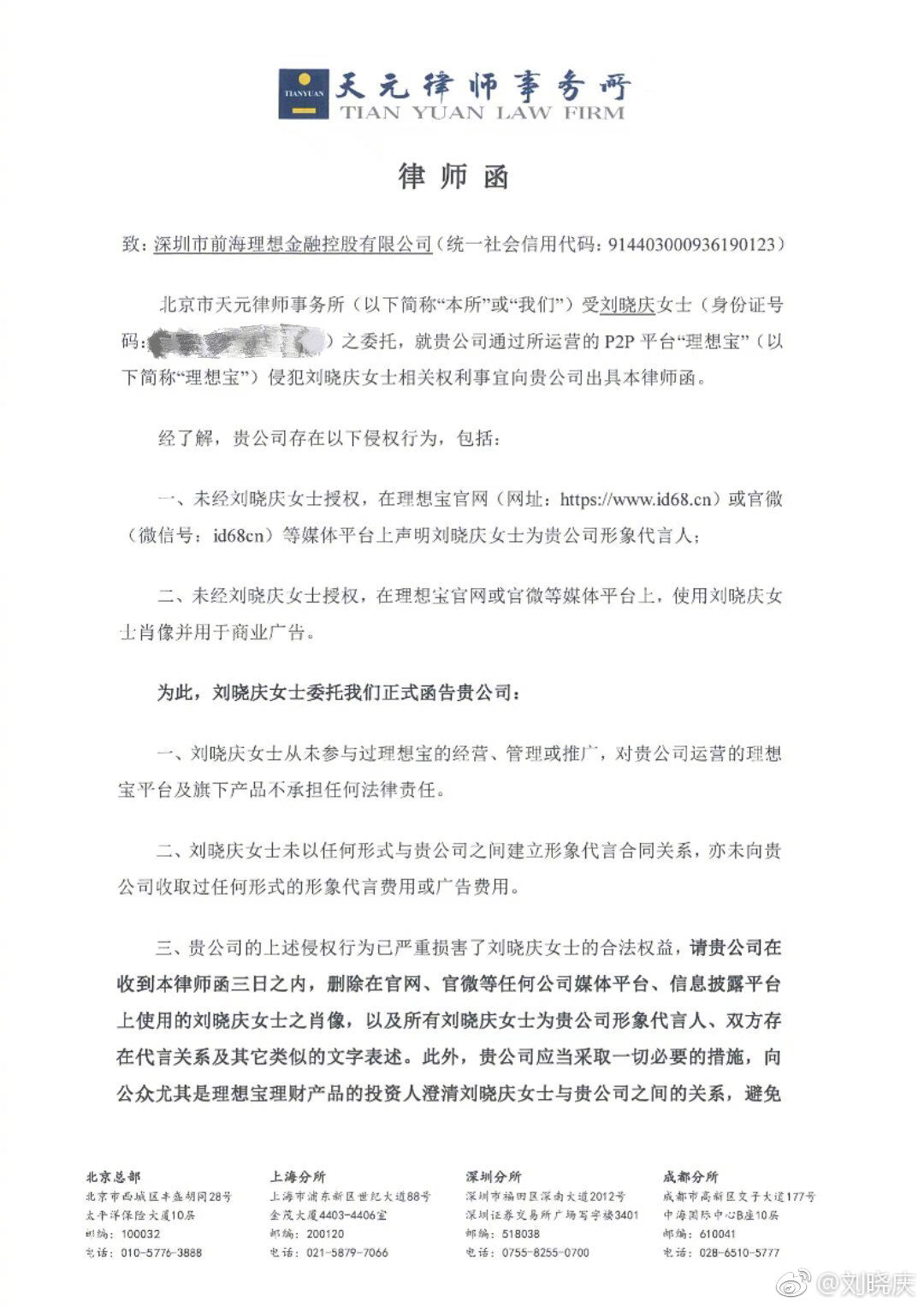
该条微博中同时附上刘晓庆委托律师事务所发给理想金融的律师函,正式函告理想金融,刘晓庆对其运营的理想宝平台及旗下产品不承担任何法律责任,未以任何行使与其简历形象代言合同关系,亦未向其收取过任何形式的形象代言费用或广告费用。
同时要求理想金融收到律师函三日之内,删除再官网、官微等任何公司媒体平台、信披平台上使用的刘晓庆肖像,以及形象代言人、双方存在代言关系等类似的文字表述,并向公众澄清刘晓庆与理想金融的关系。


翻阅此前刘晓庆发布的相关微博发现,17年1月刘晓庆曾发布过一条的宣传理想宝APP的微博。


点击微博中的网页链接,页面自动跳转至理想宝APP下载界面。

10月22日,理想宝发布《暂停发标及存量业务清理垫付方案公告》,称将停止大额标的业务发标,直到清理完不合规大额业务,并表示力争备案。
工商信息显示,理想宝由深圳市前海理想金融控股有限公司全资子公司深圳市理想电子商务有限公司运营。股东包括前海理想科技有限公司、珠海市天阔投资合伙企业(有限合伙)、浙江科浪能源有限公司、上海刘晓庆文化传播有限公司等9家公司。其中上海刘晓庆文化传播有限公司持股5%,认缴金额500万元,该公司由刘晓庆持股50%。



评论