今年3月,南京市出台《南京市棚户区改造和老旧小区整治行动计划》,计划改造400万平方米棚户区,涉及100多处;未来3年,全市要改造418个棚户区,涵盖11万多户、936个老旧小区。确保到2020年年底,基本完成现有棚户区改造和主城六区2000年以前建成、尚未整治的非商品房老旧小区整治。
临近年底,这些棚户区改造的进展如何?最近江宁、江北、鼓楼等多地也传来拆迁的消息,不少是老城中心地段,看看又有哪些地方将大变样了呢?
江宁:百家湖附近将拆迁
近日,江宁区政府官方网站发布了《江宁区挹淮街改造国有土地上房屋征收公告》。

公告就挹淮街江苏交通建设(集团)有限公司两幢住宅楼(以房屋征收红线图为准)进行征收,这两栋住宅楼旁是欧尚超市停车场和河定桥的公交场站。
征收套数:涉及住宅房屋40套

征收面积:总建筑面积约3449.28㎡
征收范围:

(大致位置,以官方文件为准)
补偿方案:此次的征收补偿方式有两种,可选择货币补偿,也可选择房屋产权调换。
征收签约期限:自征收决定下达后的90日内。
江北:大厂山潘街拆迁工作将启动
根据早先公告,江北大厂片区山潘街(含十四村西巷)地块房屋危旧老化,基础设施配套不全,交通不便,治安和消防隐患大,居民生活环境差等问题,针对该地块问题进行旧城区改建并实施房屋征收工作。
征收范围:东至新华村,南浦商厦,南化新村、交通银行;南至毕洼路、水泥路;西至十村西巷,原南化五小地块;北至葛关路南侧居民楼南沿。
该地块占地面积约105735平方米,涉及大厂街道十村社区居民户约800户,征收房屋面积约90000平方米。
具体征收补偿方案如下:


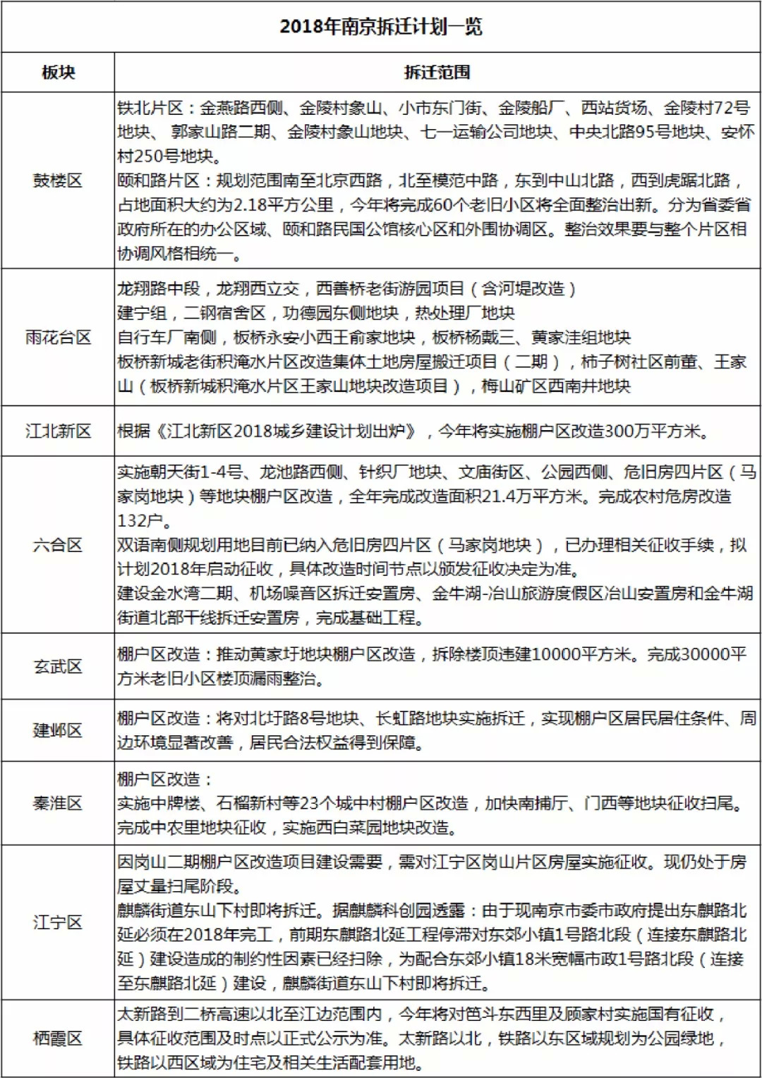
鼓楼铁北:32个项目两年完成
据了解,鼓楼铁北片区目前规划实施改造更新的占3.21平方公里,32个征收项目涉及的征收建筑面积为72万平方米、居民4351户。

根据鼓楼区征收办副主任何云鸿介绍,征收办确定了“三年任务两年完成”的提速目标,前两年力争完成32个项目中的29个。
目前铁北片区已按照征收拆迁、住房保障、公共配套、精细化建设、土地出让、载体建设、产业运营和投融资等8个专项分别拟定了实施计划,片区更新改造总体新增投入逾300亿元,其中纳入PPP项目的约182亿元。
2018年以来,金燕路西侧、金陵村象山、金陵村72号、郭家山路二期四个项目全面实现了征收。
除了这三个片区,今年全市计划实施棚改面积达400万㎡,计划实施173个棚改项目,面积400万㎡;全市还将整治192个老旧小区,建筑面积625万平方米,房屋1973幢,涉及居民8.3万户,其中超过10万平方米的大体量小区15个。
与以往几轮棚户区改造主抓大项目不同的是,这次南京将所有零散的棚户区改造项目也都纳入进攻坚计划,有的棚户区改造项目可能只涉及几十户甚至几户居民,此次棚改将实现“应改尽改”。

江北新区
依据《2018年江北新区直管区安居保障建设计划表》:

1、泰山街道2018年计划棚户区改造项目有:浦泗路西延环境综合整治(104国道拓宽)项目;桥北城中村项目;南京北站片区项目;东门2号地改造项目;东门4号地改造项目;东门6号地改造项目;小柳4组城中村项目;保健村项目;码头社区地块项目。
按计划已启动浦泗路西延环境综合整治(104国道拓宽)项目、桥北城中村项目、南京北站片区项目、东门2号地改造项目、东门4号地改造项目、东门6号地改造项目、小柳4组城中村项目,开展保健村项目和码头社区地块项目前期调查。
据官方发布的最新拆迁动态显示截至8月16日,改造一期(东门6号地)已有18户交房,25户签订征迁协议。南京北站枢纽经济区环境整治一期北站项目也已启动,涉拆面积 45 万平方米。

2、2018顶山街道棚改计划有:浦厂小学南侧项目、大新跃进大垅片区项目、定向河东侧1、2、4地块项目。目前浦厂小学南侧项目和大新跃进大垅片区项目已完成拆迁,定向河东侧1、2、4地块项目计划正在开展前期工作。

3、保健村棚户区改造项目按计划2018年将开展保健村项目前期调查。

4、关于大厂街道长冲村棚户区改造:长冲街项目四至范围为东至旭东,南至葛关路,西至长冲步行街,北至潘营路,计划2019年启动。
玄武区
2018年计划完成7个棚户区改造项目:

黄家圩地块

成贤街、一枝园等小区规划范围
拆迁范围:
1、黄家圩地块,拆除楼顶违建10000平方米;成贤街112号;一枝园6、8、10号和碑亭巷191-201号(单号);碑亭巷116号;老南图北侧L形地块;香林寺沟沿线;九华山片区7-19号(不含18号)。以上计划需等论证、批复后方可实施。

红山动物园旁规划范围
拆迁范围:
2、红山森林动物园旁边的红山动物园地铁站,十字街1号周围的棚户区拆迁改造时间约在2018年的2--3季度开始。
建邺区
2018年建邺区棚户区改造具体项目

拆迁范围:
对北圩路8号地块、长虹路地块实施拆迁,实现棚户区居民居住条件、周边环境显著改善,居民合法权益得到保障。
秦淮区
2018年秦淮区棚户区改造具体项目:

拆迁范围:
1、实施中牌楼、石榴新村等23个城中村棚户区改造;加快南捕厅、门西等地块征收扫尾;完成中农里地块征收;实施西白菜园地块改造;将全面拉开南部新城建设框架,完成绕城内外征收扫尾;光华东街小学北侧地块危旧房改造及环境整治工程(不包括世界之窗园区内)。

拆迁范围:
2、秦淮区瑞金路南京一中初中部东侧,御河新村(瑞金路中学)地块已纳入2018年棚户区改造计划。
江宁区
2018年江宁区棚户区改造具体项目:

江宁岗山片区规划范围
拆迁范围:
1、因岗山二期棚户区改造项目建设需要,需对江宁区岗山片区房屋实施征收,现仍处于房屋丈量扫尾阶段。

麒麟街道东山下村规划范围
拆迁范围:
2、麒麟街道东山下村即将拆迁,据麒麟科创园透露:由于现南京市委市政府提出东麒路北延必须在2018年完工,前期东麒路北延工程停滞对东郊小镇1号路北段(连接东麒路北延)建设造成的制约性因素已经扫除,为配合东郊小镇18米宽幅市政1号路北段(连接至东麒路北延)建设,麒麟街道东山下村即将拆迁。
栖霞区
2018年栖霞区棚户区改造具体项目:将实施新合村甘家巷等14个总面积126万平方米的棚户区(危旧房)改造项目。

拆迁范围:
1、今年征收的棚改项目分别有:石埠桥朱家场、摄山营等5个组,石埠桥西河湾等6个组,杨家库 新合村甘家巷等11个组,王子楼东、王子楼西 、 下曹东组、下曹西组、中曹组、 上曹组、桦墅、孟北片区、东阳村地块、江南水泥厂、原石膏矿周边。具体改造项目以征收令或拆迁公告为准。

拆迁范围:
2、太新路到二桥高速以北至江边范围内,今年将对笆斗东西里及顾家村实施国有征收,具体征收范围及时点以正式公示为准。
雨花台区
2018年计划完成13个棚户区改造项目:

龙翔路、功德园规划范围

板桥新城规划范围
拆迁范围:
龙翔路中段,龙翔西立交,西善桥老街游园项目(含河堤改造)
建宁组,二钢宿舍区,功德园东侧地块,热处理厂地块
自行车厂南侧,板桥永安小西王俞家地块,板桥杨戴三、黄家洼组地块
板桥新城老街积淹水片区改造集体土地房屋搬迁项目(二期),柿子树社区前董、王家山(板桥新城积淹水片区王家山地块改造项目),梅山矿区西南井地块(综合自南京区街一号、南京日报等)
来源:我爱我家南京研究院



评论