作者/张小黑 编辑/张 潇
审核/刘乐乐
在10月25日举办的第13届北京文博会上,北京文博会组委会和瞭望智库联合发布了国内首份通过文化价值及产业价值,全面评价文化IP的研究成果——《面向高质量的发展:2017-2018年度IP评价报告》。

这份报告的发布吸引了文化产业界的高度关注。
麻辣娱投(id:malayutou001)记者了解到,该报告的编制方瞭望智库是新华社批准成立的、立足于国情国策研究的智库机构,是新华社国家高端智库的公共政策研究中心。
麻辣娱投(id:malayutou001)记者发现,这份报告之所以被业界和媒体高度关注,有两个原因,一是该报告是国内首份从文化价值和产业价值共同对文化IP进行全面衡量的报告,提出了国内首个可量化的、科学、全面的IP价值评价标准;二是《报告》提出了新时代中国的IP发展不能照搬国外模式,需要走自己的IP打造之路,需要构建自己的文化生产方式。
而在该报告对IP评价分析结果来看,腾讯是中国最大的IP建设者和持有者,以110个IP文化产品名列第一,腾讯参与的IP的文化产品,在用户口碑评价分析方面也名列第一。其中,位列网络文学、漫画和游戏领域第一名的IP《鬼吹灯》、《狐妖小红娘》和《王者荣耀》均为腾讯旗下IP。

该报告对腾讯在IP构建方面的成果给与极高的评价,引起了麻辣娱投(id:malayutou001)记者极大地兴趣。
那么,这份报告的评价结果有哪些重点?腾讯又是如何成为报告所提的中国最大的IP构建者的?
1
文漫影游联动
互联网是IP构建主阵地
该报告指出,IP理论是打造世界级文化符号、提升国家文化软实力的有效路径和方法,也是文化发展的关键因素之一。麻辣娱投(id:malayutou001)记者关注到该报告提到,互联网是中国IP构建和国家文化符号的重要舞台。
报告揭示出,互联网培育了可与历史性IP匹敌的新型原创IP。TOP20中,既有《鬼吹灯》、《斗破苍穹》等网文大IP,以及《王者荣耀》这样的全民游戏IP,也包括《狐妖小红娘》、《一人之下》这些利用现代文化娱乐产品演绎传统文化的原创IP。《报告》认为,互联网企业是中国IP建设的强势参与者,未来的国家文化符号建设需要依托互联网。非互联网企业排名靠前的多为电影公司,而其原创电影IP也极少有跨领域产品出现。
网络文学、网络动漫是互联网平台IP培育的主要源头,其中文学对于中国的国家文化符号建设最具影响。在274个IP中,文学原创IP占比最高,即市场最喜爱对文学原创IP进行改编和投资。而游戏、漫画、动画的原创IP位于排名前列的较少,存在头部IP稀缺的情况,即头部IP的竞争力优势更明显、更具价值。另外,影视产业是IP塑造的关键一环,赋予了IP更高的价值和成长速度:TOP20全部具有电影、连续剧或动画(传统上也属于影视产品范畴)形式,TOP50中则是超过50%。

在麻辣娱投(id:malayutou001)记者看来,报告得出的分析结论与产业实践都显示出,在IP培育和开发上,网络文学成为第一核心源头,而漫画是第二核心源头。在网络文学和漫画平台开始孵化出IP,在文化价值上完成构建,吸引了大量的用户,实现了初步的商业价值。从网络文学和漫画IP向影视、游戏、衍生品的开发过程中,一方面原有的IP文化价值不断地扩散和传播,另一方面商业价值也不断放大。
可以看出,从IP培育和开发路径来说,一是文化价值不断吸引用户的过程,另一个也是商业价值不断放大的过程。

提到IP,就不能不提腾讯,2012年腾讯提出的泛娱乐战略就是以IP为核心,提出围绕IP授权,展开多领域、跨平台的商业拓展。打破不同产品的运营边界,实现资源的共享和产品间的联动,围绕IP构建一个基于内容的生态体系。报告中提出:IP必须既具有产业价值(经济效益),也有文化价值(社会效益),缺一不可。在这方面,《报告》充分肯定了腾讯在文化价值和产业价值统一融合做出的探索和实践,也显示出腾讯作为中国目前最大的IP建设者和持有者的价值和作用。
麻辣娱投(id:malayutou001)记者发现,《报告》TOP50榜单中,腾讯持有版权或参与开发的IP有23个,涵盖游戏、文学、动漫、影视等新文创业务领域;《王者荣耀》、《狐妖小红娘》和《鬼吹灯》分列游戏、动漫、网文领域原生IP第一名。值得关注的是,在主要体现文化价值的口碑评价单项指数上,腾讯也位列企业第一。
腾讯成最大赢家,背后到底有哪些必然的因素?
2
从泛娱乐到新文创
腾讯靠什么成为最大IP构建者?
在麻辣娱投(id:malayutou001)记者看来,从泛娱乐到新文创,再到组织架构调整中新设立平台与内容事业群(PCG),都是腾讯在以 IP 构建方面不断提升理念和强化体系的实践。
从泛娱乐到新文创,腾讯在IP构建上发生着哪些变化?这些变化又如何对腾讯的IP构建产生了作用?
麻辣娱投(id:malayutou001)发现,该报告直接对“腾讯新文创有助于打造中国文化符号”做出肯定,并将其总结为“中国式IP之路”。
关于“新文创”的理念,腾讯集团副总裁程武在“UP2018腾讯新文创生态大会”提出:新文创,是一种更加系统的发展思维:通过更广泛的主体连接,推动文化价值和产业价值的互相赋能,从而实现更高效的数字文化生产与IP构建。

在麻辣娱投(id:malayutou001)记者看来,新文创的战略有三个核心点:第一是文化价值和产业价值的互相赋能,这从腾讯这些年来与故宫的合作以及腾讯影业在主旋律电影方面得投入可以看出;第二是与众多内容创作企业合作,推出更多的优质原创内容,成为中国最大、最广泛的IP培育平台;第三则是通过腾讯内容分发渠道、社交平台以及合作伙伴的渠道提高IP构建的效率和效果。
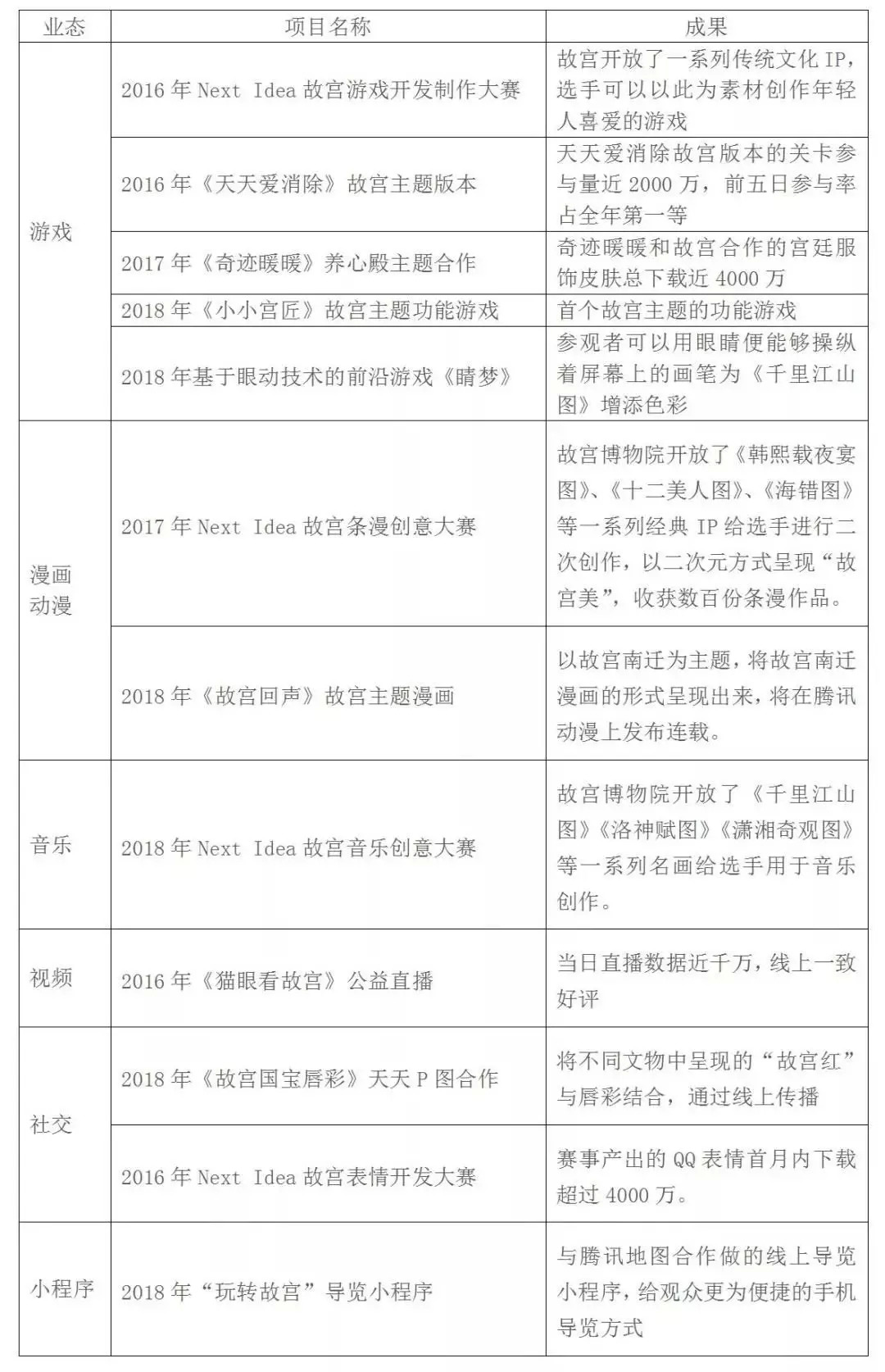
2018年10月22日晚,故宫博物院与腾讯联合举办Next Idea音乐创新大赛作品分享会。与此同时,双方三年来深入合作,推动传统文化与数字创意深度结合的成果也集中亮相。腾讯与故宫联手,可以说探索出了一条科技+文化、连接+内容、IP+文创的传统文化传承道路。

(注:麻辣娱投通过公开信息整理)
不仅是与故宫的合作,腾讯影业在今年9月17日发布会上也推出了一系列主旋律和以“东方故事”为主题的系列文化产品,这都显示出腾讯在IP打造上愈加重视中国传统文化。
在内容原创方面,腾讯动漫目前全部作品总量超过2.2万,签约作品数超过 6000万,其中超过300部为全版权作品。近年来,腾讯动漫不断加大与内容创作者的分成力度,鼓励优质的动漫内容。据了解,2016年,腾讯动漫回馈给内容创作者分成的总金额超过3.7亿元,落实了作者的经济保障,从源头上推动了动漫行业健康发展。而阅文集团则是正版数字阅读平台和文学IP培育平台,拥有1000余万部作品储备,近700万名创作者。腾讯游戏则发布了wegame及极光计划,全面扶持中小型厂商,助力完善行业生态。腾讯影业则基于新文创生态,致力于构建一个专注于优质影视作品打造的、开放的内容平台,广泛连接了像张艺谋导演、黄建新导演,以及传奇、华纳、工夫、新丽、Skydance等等许多个人与公司伙伴,在9月17日还发布了与诸多企业的合作,包括3家平台类、10位创制类伙伴。
在渠道上,腾讯更是具有很强的优势。游戏领域,腾讯是全球最大的游戏发行平台;长视频领域中,腾讯视频订购用户达7400万;音乐领域内,QQ音乐、酷狗音乐、酷我音乐、全民K歌四大应用构成了腾讯音乐的头部矩阵,月活共计超8亿,助力腾讯音乐赴美IPO;新闻资讯上,腾讯新闻、天天快报、QQ看点依然占据不容小觑的市场份额;短视频领域腾讯先后推出数款产品,布局广泛,另投资梨视频、罐头视频等;游戏直播领域则独家投资了斗鱼和虎牙,以抢占95后的Z世代用户;文学领域,阅文集团触达数亿用户,无论在内容的品质、数量、作者影响力还是IP价值上,都已成为行业的引领者;动漫领域,腾讯动漫全平台月活跃用户1.2亿,注册用户1.5亿。
可以看出,腾讯以新文创为战略理念构建出一个强大的IP体系,有着强大的内容原创能力和内容传播能力。正如腾讯官方所说的,平台和内容的作用是磁力石和放大器。内容将有助于丰富和提升平台的用户价值,是平台对用户的“磁力石”;另一方面,各大平台也大大激发了内容的传播效力,成为了内容流转的“放大器”。
而腾讯9月30日发布的组织架构调整,新成立了平台与内容事业群(PCG),可以被看做是一次对“新文创”战略在组织体系上的再一次强化和保障。

PCG承接了原社交网络事业群的QQ、QQ空间业务,原移动互联网事业群的应用宝、浏览器等业务,还划转了原网络媒体事业群的腾讯新闻、腾讯视频、微视、天天快报、企鹅电竞、企鹅影视等业务,以及原互动娱乐事业群的腾讯动漫、腾讯影业业务。
麻辣娱投(id:malayutou001)记者看来,PCG构成出了一个完整的内容生产--内容分发--版权运营--商业衍生的IP构建生态,将会有助于提高IP培育的效率和成功率,也可以进一步放大IP价值。
理念超前和强大体系,成为了腾讯在IP构建致胜的法宝。
在之前,麻辣娱投(id:malayutou001)文章曾提出,腾讯在文娱产业的身份就像是一个超级的IP孵化者、培育者、管理者和连接者,而腾讯这样的身份在整个产业中的作用和价值不断放大。
前面已经说过,腾讯旗下的网络文学、漫画、游戏发行、短视频、音乐等平台连接着无数的企业或个人内容生产者,为内容提供孵化和培育的基地;而同时腾讯又连接起来众多的影视企业、制作工作室、游戏开发商、品牌企业,将孵化和培育出来的IP与合作伙伴共同开发、放大和分享商业价值。
毫无疑问,这正是腾讯所倡导的一个开放的、良性的、共赢的文娱产业内容生态体系。通过这样一个强大的体系,腾讯可以说是在引领着文娱产业发展,引领着中国IP构建的方向。
在麻辣娱投(id:malayutou001)记者看来,这才是腾讯在文娱产业的真正优势,也是其核心价值。
从这点上说,瞭望智库发布的《面向高质量的发展:2017-2018年度IP评价报告》中,将腾讯IP构建模式视为“中国式IP之路”,显然有着更深的含义。
(麻辣娱投原创文章,未经授权不得转载)


评论