32家房企10月业绩环比下降8%;31家房典型拿地愈发谨慎;新增融资额环比下降32%;打折促销阵营加大;绿地人事生变 京津冀事业部换帅;融创63亿元收购万达文旅业务。
01、合约销售
32家房企10月业绩环比下降8%

核心观点
本月32家房企销售减速,10月单月合计实现销售5760亿元,与9月相比业绩规模下降8%。特别是国庆期间,楼市延续了“金九”不温不火的走势,市场降温明显。而与去年同期相比,32家房企单月业绩的同比增速自三季度以来也持续放缓。
本月,碧桂园、恒大、融创和万科4家房企单月业绩超过500亿。其中,碧桂园累计业绩6116亿元,同比增长26%。恒大和万科单月销售金额达到530亿元和518亿元,累计同比分别上升18.6%和11.7%。截止10月末,千亿房企数量较上月增加6家达到了24家。

我们预计今年最后两个月,百强房企将加大供应力度。一方面,房企选择以价换量加速项目入市,并加强营销力度,尽早抢收业绩以完成全年的销售目标;另一方面,一些今年以来受城市限价影响延迟入市的项目,也将在年末大量入市,相关的企业业绩将受益增长。可见,百强房企最后两个月的竞争将尤为激烈。
02、企 业 拿 地
本月31家房典型拿地愈发谨慎

核心观点
从2018年1-10月31家典型房企月均新增建面来看,31家典型房企中超半成房企低于去年平均拿地水平。从房企单月表现来看,10月31家房企在土地投资表现相比上月愈发谨慎,新增建面环比下降39%至 2162万平,成交总价环比下降6%,平均成交楼板价达到5237元/平方米,楼板价相比上月有所上升。本月全国土地市场量跌价升势态持续,其中三四线城市成交面积占比持续回落,一线城市土地成交量有所上升,而受城市成交区域的结构性影响本月平均楼板价上升,未来房企在城市选择上将更趋谨慎,拿地节奏也将放缓。
从企业表现来看,本月31家典型房企中拿地超200万平的房企仅有2家,相比上月减少4家。其中,融创中国本月拿地规模居31家之首,拿地总量达487万平方米,拿地总价达176亿。总体而言,本月除少数房企拿地态度相对积极外,大多数房企拿地态度持谨慎态度,部分房企还通过收并购、协议地块等非公开、低成本渠道获取新增土储资源。
而从新增拿地城市分布来看,本月31家典型房企的主要投资布局方向是强二线城市以及前景较好的三四线城市,新增建面占比分别为44.6%、49.6%,主要是因为成都、合肥、无锡、佛山、徐州等热点二三线城市楼市上继续保持较高热度,成交量上同、环比均有上升,而一线城市成交低位回升态势在本月却戛然而止。从区域分布来看,本月中西部依然是31家典型房企布局的要塞,新增拿地建面占比达32.1%,但相比上个月建面占比有所下滑。总的来看,未来房企拿地将更加谨慎,在城市选择上也将聚焦在市场较为稳定的二线城市以及前景较好的三四线城市。
03、企 业 融 资
10月房企新增融资额环比下降32%

核心观点
融资总量:本月85家典型房企的融资总额为530.3亿元,同比下降47%,环比下降32%,自6月以来连续5个月下降。从融资结构来看,自境外债使用用途被限之后,境外债权融资持续减少,10月境外债权融资58.3亿元,环比减少78%,较2018年上半年月均值398.3亿元减少583%,使得10月境外债权融资占比11.0%,较上个月降低23.4个百分点。资产证券化本月融资占比1.1%,较上个月减少5.4个百分点。 2018年1-10月典型房企融资总额9762亿元,同比减少7.6%。
融资成本:1-10月房企新增债券类1融资成本6.06%,较2017年全年有所下降,主要是因为恒大及佳兆业2017年发行多笔总额和成本都相对较高的“老换新”境外优先票据,拔高了2017年数据。剔除恒大及佳兆业影响之后,典型房企1-10月平均融资成本为6.12%,较2017年全年上升0.55个百分点。

企业表现:10月,融资总量最高的企业为阳光城,融资总量82.6亿元,主要为发行一笔11亿元的公司债券,以及多笔为子公司进行担保的银行贷款和信托贷款,此外中海地产发行的35亿元的公司债是本月融资金额较高的一笔融资之一。2018年1-10月,TOP10房企融资同比减少19.79%,若是剔除中国恒大的影响,其余TOP10房企的融资规模同比增长19.9%,前十房企在融资收紧的情况下还是有充足的融资实力。TOP11-30的房企整体融资额同比减少5.55%,平均融资额达218亿元,是融资最多的一个梯队,且融资成本较2017年增加1.03个百分点,增长也最为显著。TOP50之后的企业,在融资市场举债上较于规模房企更难,融资规模较少,融资成本较2017年全年上升0.34个百分点。TOP10房企受恒大影响、TOP31-50房企受佳兆业影响,平均融资成本结构性下降。

04、营 销 策 略
打折促销阵营加大

核心观点
进入到十月,楼市“秋意”更为浓烈,与往年的“银十”传统销售旺季相比,继“金九”失色之后,“银十”同样成色不足。各城市的房产交易降温显著,成交量相较以往出现下滑,房企纷纷选择降价促销回本。本月多个一线及热点城市的楼盘项目出现降价促销,以恒大、碧桂园、万科、绿城等大型房企为代表的打折促销活动陆续展开,更多的房企如首创、首开、葛洲坝等也加入降价活动中,整体来看平均折扣在9.3折左右,个别项目折扣力度低至6折。其中万科喊出“活下去”的口号之后,厦门白鹭郡打折甩卖折扣低至6折,碧桂园上海个别项目8折优惠,中海的北京中海云筑推出8.5折优惠。
营销活动方面,房企营销活动表现较为活跃。从10月份进行的营销活动来看,主要分为事件营销和联动营销。其中事件营销围绕节日和健康跑步活动展开,多家房企在重阳节之际举办关爱老人为主题的公益活动来吸引社会各界关注。联动营销活动以中粮的购房节表现亮眼,引起广泛热议,为中粮带来了大量的流量关注。
值得一提是,本月多盘联动的营销活动出现增多。据不完全统计,近20家房企,在9-10月份采用了多盘联动营销。如中粮从9月26日起,开展为期1个月的全国范围的购房节,16个城市66个楼盘近万套房源推出优惠折扣,北京万科地产推出“28盘联动钜惠”活动,天津融创中国的在售15盘推出“友福同享,一荐千金”回馈政策,业主推荐新客户置业成交,业主和新业主可同享优惠好礼。联动营销以其声势浩大、辐射面广的特点,为企业扩大影响力,提升客户对项目、公司的关注度,因此越来越多的房企加入其中。
05、人 事 变 动
绿地人事生变,京津冀事业部换帅

核心观点
从108家监测企业的人事变动情况来看,临近年终,各家房企人事变动逐渐减少,整体人事格局渐趋稳定,10月房企高管变动频率相比今年前期均有减缓,总体数据环比下降明显。
10月11日,刚刚宣布战略升级后的绿地集团再现人事变动,绿地控股集团下发高层任免职的通知。集团总裁室决定,由潘伟担任京津冀房地产事业部副总经理(主持工作)、京津冀区域管理总部副总经理。而在京津冀房地产事业部担任了4年总经理和区域管理总部总经理的欧阳兵,被安排前往上海,出任绿地城市投资集团有限公司副总裁。1971年出生的潘伟,于今年4月加入绿地,此前在碧桂园京西区域公司担任总裁,2013-2016年间曾出任北京住总集团副总经理,深谙北京和环京市场的动向,擅长资源整合。
10月25日,中弘控股股份有限公司公告称,收到监事梁琪女士提交的书面辞职报告,其由于个人原因申辞去职务。梁琪辞去公司监事职务将导致公司监事会成员低于法定人数。目前,其辞职申请将在公司股东大会选举产生新的监事填补其空缺后生效。在此期间,梁琪仍将履行监事的职责。而在此之前,中弘股份董事长王继红、总经理张继伟已经于10月16日提交书面辞职报告,申请辞去相关职务。
10月25日,禹洲地产股份有限公司宣布,林禹芳女士已获委任为执行董事,即日生效。林女士,24岁,持有旧金山大学国际贸易文学学士学位。林女士自2017年8月至2018年10月在中银国际证券有限公司担任分析师并专注于房地产行业,其为林龙安先生及郭英兰女士(本公司执行董事及控股股东)之女儿及为林聪辉先生(执行董事)之侄女,其获委任为执行董事,任期为三年,有权就担任执行董事享有董事袍金每年36万港元。
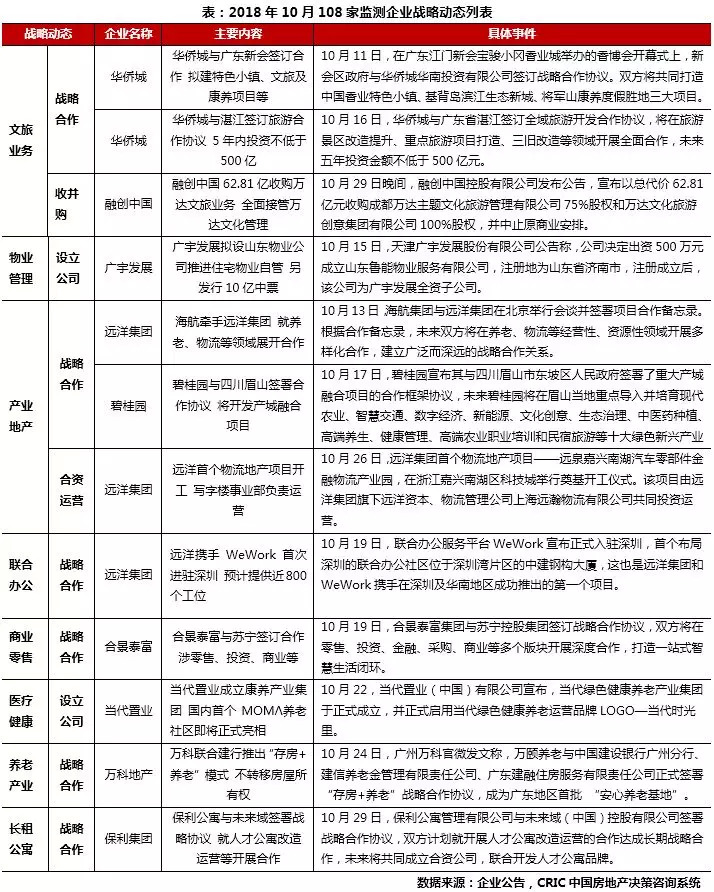
06、战 略 动 态
融创62.8亿元收购万达文旅业务

核心观点
本月房企战略布局以多元化业务拓展为主,相对前几月来讲本月房企多元化拓展力度有所增大。本月企业多元化战略涉及业务范围广泛,养老、医疗、物业管理、办公、零售、长租公寓等多个板块都有所涉及,企业的多元化业务拓展模式主要以试探性的战略合作为主。值得注意的是融创再出手收购万达文旅管理公司,接手万达文化管理运营。
政企合作的PPP模式已经是产业地产等大型项目开发的第一选择,华侨城接连与湛江和新会政府签订合作协议。在产业地产的开发过程中,土地获取和持续稳定的资金支持是开发的关键,政企合作的PPP模式恰好满足企业这两种需求,此外,政府政策的资源倾斜也为项目开发进度提供了保证。而对政府而言可以引入有能力的大型房企可以帮助引入优秀的管理、人才、技术,同时实现地方产业升级的需要。
本月房企多元化业务内容涉及面广泛,以战略合作为主,融创62.81亿元收购万达文旅业务值得关注。受政策和市场的影响,部分房企的住宅地产开发规模有所收缩。目前房企都在积极尝试多元化业务拓展,除了传统的地产开发相关业务之外,零售、医疗等业务也都有所涉及,但房企业务多元化仍处在尝试阶段,绝大多数以试探性的合作为主。其中融创收并购事件值得关注,这是融创继17年438.44亿元收购万达13个文旅项目之后再次出手收购万达文旅集团,接管万达文化管理运营。
来源:克而瑞地产研究



评论