4月11日,“第十届中国传媒年会”召开,年会的主题是以“转型之机与融合之道”。类似的观点近期各方专业人士一直在讨论,没有什么太多新意。这次年会上,最吸引我注意的要算是浙报集团推出“‘新闻+服务’的融合发展路径”入选“2014报刊业创新十大案例”了。在我看来,如果一个传统媒体能把新闻内容与用户服务放在同一个高度,应该算是一个十分重大的创新。乐观一点看,这个事件能入选十大案例,是不是也意味着传统媒体的观点开始改变?
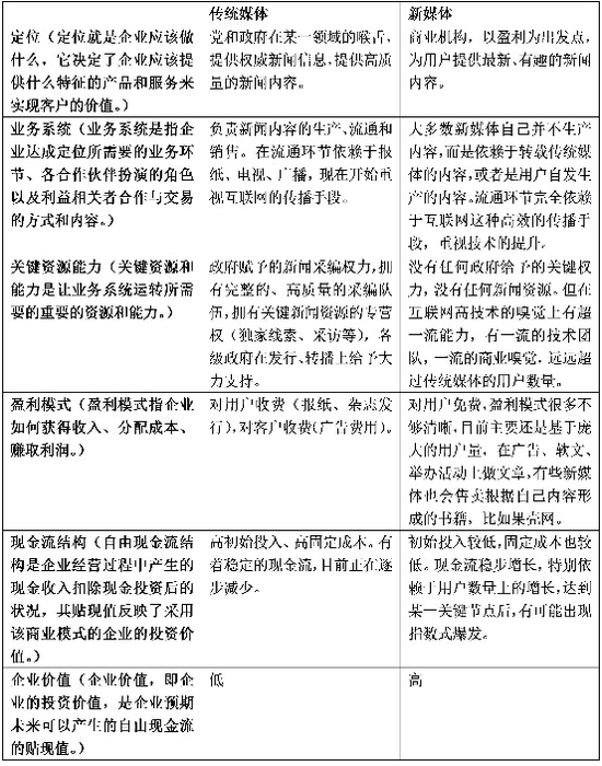
新媒体与传统媒体最大的区别是商业模式的不同。商业模式是公司从事商业的具体方法和途径,通俗点说就是赚钱的模式。《发现商业模式》一书中给出了专业的阐述:
商业模式本质上就是利益相关者的交易结构。完整的商业模式体系包括定位、业务系统、关键资源能力、盈利模式、自由现金流结构和企业价值六个方面。这六个方面相互影响,构成有机的商业模式体系。
按照这个划分,传统媒体和新媒体在商业模式上的差别应该如下图所示:

从这个表可以看出,传统媒体与新媒体之间在商业模式上最大的差别就是用户,用户是一个巨大的鸿沟,横在传统媒体和新媒体之间。也就是说,传统媒体是内容至上,而新媒体是用户至上。
出于一种先天的优势,传统媒体很长一段时间里并不是十分重视用户,对绝大多数人来说,传统媒体就是高高在上的存在。由于传统媒体的发行和转播上,大量依赖于政府机构的协调,长期以来,用户这个概念对传统媒体来说是非常模糊的。在传统媒体的字典里,用户被另一个词代替了,那就是“读者”或“观众”。换句话说,我负责生产内容,你看就好了,没事别BB。多一个读者,少一个读者没有关系,我报纸卖出去就行了,我不管这份报纸到底有没人看,是买来擦屁股的,还是烧火的。很多人见过,在很多机关事业单位里,每天报纸杂志一摞一摞地,摆在那里,没有人看,过段时间就直接丢给收废品的了。
这种思维周鸿祎在他的互联网方法论一书里做过一个比较深刻的对比,在他那里是用户和客户。他说:
以前你把东西忽悠出去,让客户购买了就达到目的了。现在则不同,用户是使用你的产品或者服务的人,但他们未必向你付费。你把东西卖出去或者送出去,用户才刚刚开始跟你打交道。你恨不得通过你的产品和服务,每天都让用户感知到你的存在,让用户感受到你的价值。
对传统媒体来说,读者似乎是一个并不清晰的存在,对他们来说用户可有可无,他们的生存不是靠用户,而是上级有关部门的支持。把报纸卖出去后,和读者就几乎再无交集。很多单位的读者服务部等部门几乎就是形如虚设。而和读者的有限交流主要就是对读者来信的处理,或者一些相关活动的举行。电视、广播也差不多是这种情况。
而新媒体则不同,对于用户数量的争取,他们有着一种先天的忧患意识,对他们来说,用户就是他们的生命。
为了争取用户,他们采用了各种好用、有趣、简单的内容生产、分享手段。他们在内容的创新上不遗余力,用户喜欢看什么就生产什么;在服务上不遗余力,为用户提供各种有趣、有价值的内容服务,如网易新闻跟帖等交互手段让用户对新闻品头论足,知乎、简书等自媒体为用户生产内容提供平台,微信朋友圈、微博等为用户转发新闻提供的平台等等。对新媒体来说,用户是一个个活生生的个体。对新媒体来说,一切创新的出发点都是为了取悦用户,一个选题好不好,一个栏目好不好,点击率才是唯一评判标准。一项技术的采用与否,也在于是否能对用户的留存和生长带来益处。
套用一句流行的话,用户这个鸿沟的存在是因为传统媒体和新媒体的基因不同。正因为这种基因上的差别,导致传统媒体和新媒体在运营方式上的方式也是不同的。
这次年会发布了《2014中国传媒创新报告》。报告指出,2014年中国传媒创新呈现出多方面特点,尤其是传统媒体打造新媒体平台取得突破性进展……尤其是,很多传统媒体与社交媒体融合发展,收到很好的效果。比如多数传统媒体在新浪或腾讯建立起了自己的官方微博,使其传播力、影响力、公信力得到极大提升。
看到这一点我笑了。原来一直到现在,传统媒体还在认为这样就是新媒体。我所在单位也有微博、微信公众号,但是我从来都不看好这个所谓的“创新”。对于一个企业来说,任何业务的推行都是为了给企业来带盈利。而所谓在微博、微信公众号起不到这样的作用,即便你的关注度非常高,也不能给你的主营业务带来任何的收入,反而是扩大了微博、微信的影响力,这简直就是为他人做嫁衣裳。当你把读者都引到了别人的网上,你的传统媒体谁还来看?
留不住老用户、带不来新用户,传统媒体在媒体融合上走了一步又一步烂棋。澎湃新闻、界面新闻之所以风风火火,靠的不是理念上的根本改变,而是对新闻资源、财政资源、政策资源的占有。也正因为这样,在新媒体技术上投资庞大的传统媒体们没有收到预期效果,技术再先进,没有用户的支持,也难免是无水之舟,人民搜索烧钱20亿而倒闭,绝大多数传统媒体的新媒体平台都半死不活,就是惨痛的教训。
套用我在另一篇文章里的一句话,
“缺少了那种不管不顾、恣意妄为的野草精神,也缺少了对产品和平台的追逐,仅仅沉浸在自己营造的所谓精品‘内容’的世界里,传统媒体难怪永远也学不会,永远跟着新兴媒体走。”
基于这个理念,我认为传统媒体可以从这几点来入手改变自己对用户的思维模式:
一是在现有政策允许下,引入民间资本,与优势新媒体进行合作,成立由新媒体主导的内容平台,这一点是必要和充分条件,唯有从基因上改变,才能打造出匹敌新媒体的新媒体;
二是基于自身新闻定位和优势,打造垂直新闻精品,改变以往大而无当,都朝综合性媒体发展的趋势,直击部分垂直新媒体痛点;
三是极端重视新闻产品的生产,缩短和优化目前新闻采编流程,改变采编人员的定位,将之视为内容产品经理,让采编人员直接参与运营;
四是跟上技术更新的步伐,积极采用最先进技术,打造用户一流的服务体验;
五是在内容生产上,不仅要注重权威内容的发布,也要提供新鲜可读的话题,改变传统媒体严肃、无趣的面貌。
而这一切都要基于用户至上这个核心理念。我始终认为,如果媒体融合不能由新媒体来主导,那么这种融合是没有出路的,即便有反例也是个别的。唯有此,才能真正创造出用户喜欢的新媒体,而这样的新媒体也必能克服当前新媒体的弊端(质量不高、内容低俗、缺乏公信力等)。
这,才是我心目中理想的融合之道!


评论