文 | 徐秋雨 周志伟
编辑 | 陈臣
新能源汽车最近不太平。
继恒大许家印和FF贾跃亭掐架之后,格力董明珠和银隆(原名“珠海银隆”)魏银仓也在最近闹上了法庭,也一样打起了口水战。
这是怎么一回事?银隆究竟怎么了?
董明珠的梦想
银隆成立于2009年,主营电动公交大巴和钛酸锂电池。2016年12月,董明珠拉上万达和京东,一共向银隆投资30亿元,其中董明珠以个人投资者身份投了大概10亿元,对银隆持股达到7.46%。

此后,董明珠通过增资扩股等方式不断扩大对银隆持股,累计投入近20亿元。企查查数据显示,目前董明珠是银隆第二大股东,占股17.46%,仅次于创始人魏银仓。

可以看出,董明珠对银隆是寄予厚望的,曾多次在公开场合力挺银隆。

2017年,资金充裕的银隆一路“高歌猛进”,在全国各地兴建产业园。截至目前,银隆已经布局11个产业园,投资额近千亿元。

董明珠很失落
董明珠当初投资银隆,一部分原因应该是看中了银隆高速增长的业绩。然而,随着2017年新能源补贴政策的收紧,银隆立刻失去了往日了光彩。
魏银仓曾公开宣称,2017年银隆的目标是3万辆产能,销售额300亿。然而实际情况是:销量6042辆、营收87.52亿元、净利润同比下降68%、负债总额237.67亿元。
据《新京报》报道,曾有业内人员表示,董明珠可能是被魏银仓误导所致。产业观察人士刘步尘也表示,魏银仓一直鼓吹他的钛酸锂电池技术如何先进。但实际上,全球主流汽车企业均不使用该技术的电池。

2018年,银隆又接连惹上了欠款、停工、裁员等负面新闻。

企查查数据显示,银隆2018年的法律诉讼数量较前几年明显增加,达到5起,主要案由是“买卖合同纠纷”。

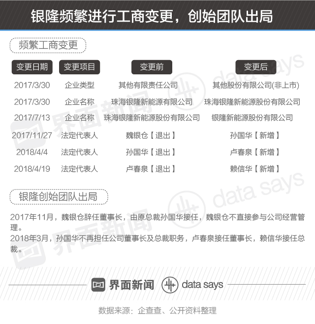
董明珠的“反击”
从2017年下半年开始,银隆高管层开始频繁变动。目前变动的结果是,银隆创始人魏银仓和孙国华双双出局,不再参与银隆的日常管理;法定代表人变更为赖新华,格力电器的前高管。

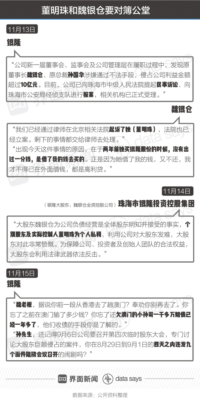
最近,董明珠终于重拳出击,把魏银仓和孙国华告上法庭。魏银仓方面也不甘示弱,表示已经起诉董明珠。口水战已经打了好几个回合,你觉得这次“掐架”谁能赢?

…………………………………
想获取更多趣味内容,请关注微信公众号【图理】:tuli_shuju,一键调戏蠢萌的熊主编!




评论