
作者:石榴 编辑:吴晋娜
“11月10日夜晚,注定是个不眠之夜。很多人都期待零点的到来,准备在电商上疯狂剁手。对趣店员工刘平而言,同样在这个夜里辗转难眠。正在外地出差的他,在这天却突然收到了公司人力部门强行辞退的邮件。
出差途中告知被辞退,还被要求在人力系统主动提交辞职申请。遭遇这种荒谬事情的趣店员工,不止刘平一个。铅笔道从多位被辞退和在职的趣店员工处了解到,公司在11月已陆陆续续分三波裁掉了近百名员工,很多员工在趣店工作都将满一年。公司给出的辞退理由如出一辙:“业务框架调整,公司发生重大变故。”
据了解,因不满辞退理由和补偿条件,很多被强制辞退的员工都已经申请了劳动仲裁。就强制辞退员工的消息,铅笔道向趣店集团副总裁、业务负责人许龙进行求证,对方表示“公司并没有裁员”。随后,铅笔道通过电话、邮件等方面联系了趣店公关部门。截至发稿,并未得到回复。
铅笔道了解到,这些被辞退的趣店员工,大多数来自其10月份刚刚开始推广的新业务趣学习平台,此前铅笔道曾发表《趣店改行做“淘宝版在线教育”:被曝存僵尸讲师、假学生 曾靠校园贷起家》。此外,再往前推,这些员工大多是从趣店去年开展的业务大白汽车“过继”而来。不久前,大白汽车也曾被媒体报道,其门店已经从原先的179家关停至40多家。
一个月强制裁掉三波员工,是否与趣店新业务大白汽车和趣学习发展不顺有关?为什么这家在资本市场上创造神话的公司,在员工眼里,竟然是一家“做什么都很外行”的公司?
注:本文内容主要来自铅笔道记者采访和网络公开信息,论据难免偏颇,不存在刻意误导。
出差途中被强制辞退
关于要被趣店辞退这件事,其实刘平在11月7日就得知了。因为当天,人事部门就给他发了一份邮件,而他当时正在外地出差做地推。让他没想到的是,自己还没回复同意,10号那天,公司就发了正式辞退的文件过来。

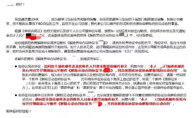
11月7日,刘平收到了“协商解除劳动合同事宜”的电子邮件。

邮件的附件是一份离职证明,文中写明:由于协商一致原因提出离职。
邮件表明,公司将按照N+1的标准赔偿刘平2万左右人民币。如果同意解除劳动合同,他们只需在文件签上字,邮寄回公司即可。如果不同意,可以继续协商。
除了他,他还有29名部门同事统一收到公司协商辞退邮件,他们是同一批次入职的。这些邮件如出一辙,辞退理由统一都是:公司业务框架调整。
刘平阅读完公司与自己解除劳动合同的邮件后表示不能认同。他认为,此次裁员理由模糊不清。另外,如果公司执意裁员的话,他表示不能接受公司给的赔偿金额。因为公司在招聘时,宣称一年18万无责底薪,月薪1万,年底加6万奖金,另有出差餐补。
“我们入职刚满一年,之前都是按照1万月薪发放,年底6万奖金还没兑现,就被开除了。”刘平向铅笔道表示,由于公司没有提前告知开除消息,公司按照N+1的方式补偿2万元左右,这就意味着当初承诺的18万年薪没有兑现。若正常兑现的话,公司应该在2万元的基础上再加上6万奖金,就算不加出差补贴,也至少有8万元,因为还要包括节假日工资。刘平在内的很多人,常常周末加班,节假日没有休息,加班最严重的时候,一个月就休息了两天。
于是,刘平向人事部门反映了自己的想法。他希望在没有达成和解之前,公司应该继续履行自己和公司的劳动合同。但让他惊讶的是,他的不同意并没有得到响应和协商。他收到人事的反馈是,公司以《劳动合同法》第四十条第三款为依据,依法解除劳动合同。
此条款具体释义为:“劳动合同订立时所依据的客观情况发生重大变化,致使劳动合同无法履行,经用人单位与劳动者协商,未能就变更劳动合同内容达成协议的,用人单位提前三十日以书面形式通知劳动者本人或者额外支付劳动者一个月工资后,可以解除劳动合同。”
同时,邮件还表明,希望刘平他们能在2018年11月11日中午12点之前,通过钉钉提交《离职申请》和《离职交接》,并在《解除劳动合同协议书》中签字,快递给公司。公司收到《解除劳动合同协议书》后,才会发放经济补偿金。公司希望刘平能够提交目前的常住地址,公司将邮寄《解除劳动合同通知函》,如过未提供,公司将默认身份证上的地址,作为快递送达地址。
但是,还没到邮件所说的11日,人力就在10日将自己和其他29名同事从钉钉中移除出去了。

被辞退的员工收到邮件后,纷纷表示不同意公司的决定。
还在外地出差就被辞职,快递办理离职手续,还被说成主动离职,这件事让刘平觉得很荒唐。目前,刘平还没有在《解除劳动合同协议书》和离职证明上签字。
除了刘平,也有趣店员工在脉脉职言中表达了自身被荒唐辞退的遭遇。他在文中称,21日下午两点半,公司以自己在上班时间做与本职工作无关的事情——内推为由,要求他当天离职。人事部门称,如果他在下班前主动在钉钉上申请辞职,则有N+1的补偿。假如对方没有主动辞职,公司将以“从事与工作无关的事情”为由强行辞退他,没有补偿,而且还会在他的下一份工作的背景调查中产生影响。
年底裁员,意欲何为?
昨天,刘平又得知,公司在裁完他们30人后,又前前后后共“优化”了50多人。在趣店公司内部,把辞退称为“优化”。
孙武目前还是趣店的一名在职员工,他也向铅笔道表示,趣店集团旗下的大白汽车部门也在这个月的十几号裁了几十名员工,他所知道的就有10多人。
截至目前,在今年的11月这一个月的时间内,趣店已经连续辞退了近百名员工,赔偿情况和辞退理由基本都类似。
刘平表示,他们是公司今年裁员的第二批。早在今年7月,公司旗下的大白汽车部门已经裁过一批人,大概30名员工,但是没想到现在轮到自己。这些被裁员工都是趣店集团统一招聘的管培生,同一批次内,共入职600多名。
他介绍,管培生全称是管理培训生,除了技术、人力和财务部门的员工,其他都是管培生。今年7月份之前,公司还有将近600多名管培生,占公司大半。管培生主要在全国多城市的营销终端从事市场开拓、营销管理、运营维护等工作。
“公司或许还会继续裁人,感觉这次快轮到自己了。”孙武表示,公司员工现在人心惶惶,大家都在担忧自己就是下一次被“优化”的人。
刘平说,他已经和其他被强制裁员的员工一起走劳动仲裁,预计月底会出结果。
但是刘平和其他人都觉得仲裁或许很难成功。因为公司并未把招聘时承诺的18万无责底薪加进劳动合同中,而是口头承诺,因此没有切实的证据表明公司赖账,他们仅有的证据是之前的招聘海报。

趣店的招聘海报表明,职位的薪资福利是无责任底薪18万,每月1000元餐补。
此外,在脉脉职言也有认证为趣店集团员工的人表示,针对这样的合同仲裁,公司赢面较大。他还提醒大家签合同时一定要注意,不要听别人口头解释。
愤怒之余,刘平的困惑是:公司年前裁员的用意是什么?他猜测,“在年前裁人,应该是节约成本,招聘的时候给你画大饼,承诺无责任18个月底薪。到年底就不承认了,然后想办法把这些人开掉。”
原趣店员工许清风同样也有这样的怀疑,他也是此次裁员大潮中的一员。现在,他已经离开了工作地回到了老家。
“工作了一年,年底被辞职,就意味着无缘年终奖,年假也没休完,同时,年底还不好找工作。”许清风无奈地表示。
很多被离职的员工都觉得,劳动合同法中的第四十条第三款这个条例对于趣店而言并不成立。因为目前没有证据和报告显示公司出现大的变故,且“重大变故”应该如何衡量,决定权完全在公司,这也侵犯了员工的劳动权利。
刘平从大白汽车部门的员工口中了解到,往年趣店也有这些做法,到年底就裁掉部分人员,且公司目前正在本地招聘新的门店客户服务经理。他质疑,“公司如果真的发生‘重大变故’,又为何正在招人?”

11月,大白汽车负责人下了最后的招聘时间时限。
针对趣店是否有意大规模裁员等问题,铅笔道联系到趣店集团副总裁、业务负责人许龙。他向铅笔道表示,公司并未有裁员。许龙称,这些问题将由官方回应,并会为记者对接公司公关人员。截至发稿,官方并未与铅笔道联络。与此同时,铅笔道曾发送邮件至趣店媒体部门,并拨打官方电话,均无人回复。
扶不起的“大白”
根据趣店刚刚发布的第三季度财报,还有上一季度的财报,集团的整体利润在增长。趣店第三季度财报总收入19.3亿元人民币,同比增长32.9%;净利润为7.5亿元人民币,同比增长12.6%。
关于公司的这份财报,刘平表示公司有些避重就轻,并认为公司用户增长乏力。“趣店说的业绩主要靠app用户的重复下单,存量活跃用户其实是萎缩的。首先公司市场费用在下降。其次,财报中确实没有提及任何有效的市场获客手段,没有面对增长乏力的问题。”刘平进一步解释。
刘平是在去年11月入职成为趣店的管培生。出于对上市公司的信任,再加上当时招聘时承诺的一年18万无责底薪很有吸引力,让他一度很看好这份工作。他认为,“我们只要正常干,尽职尽责,公司没有任何理由拖欠我们工资或者开除我们。”
大白汽车是趣店去年上市后推出的汽车新零售项目,瞄准三至五线城市小镇青年,以融资租赁模式定位为“年轻人的第一辆车”。重心转移到“汽车新零售”之后,今年4月,趣店集团高级副总裁、大白汽车负责人许龙喊话,称给自己定了个目标:2018年卖掉10万辆车。
事与愿违的是,没过完国庆,大白汽车就从之前的179家门店,关停至现在的40多家。“像主要的一些省会城市会多留一点门店,其他都关了。”刘平表示,自己见证了大白汽车鼎盛时的扩张期,也一起处理了大白汽车门店关停的善后事宜。
孙武则透露,当时包括他在内的一批新进来的管培生有600多名,分配在大白汽车部门,每家门店分配七八名管培生。他与刘平、许清风都是之前大白业务的工作人员。
国庆后,大白汽车门店闭完。刘平、许清风、孙武都被重新分配到了趣店的新项目——趣学习。趣学习是趣店在今年10月份上线的在线1对1教育平台,平台一端是讲师,可自由定价,平台不收抽成;另一端连接学生,可以自主选择讲师。
刘平回忆,当时从大白汽车转到趣学习的管培生应该有两百多名,“年初,公司刚上市春风得意的时候,有六百多个管陪生,其实人员过多,存在盲目扩张的情况。”
大白汽车在不到一年时间内快速扩张和关停,员工一波又一波地被裁掉,这都让孙武感到快得不可思议。他表示,公司现在市值在不断走低,上半年和下半年的变化让他始料不及,不知道要如何去拥抱这些变化。“公司曾经豪言,将985和211的人才都归拢到了趣店,定能大有所为。”
跑偏的“趣学习”
国庆后,刘平、许清风、孙武一起去趣店总部培训,集团开始发力做趣学习的地推。孙武回忆,“在10天的培训中,5天在做教学课件,讲了很多企业文化,之后就让我们从汽车销售业务切换到了线上家教老师兼校园地推人员。”
“公司的企业文化是‘快、团结、创造、拥抱变化、公平’。”他对“快”和“拥抱变化”这两个词印象最深,因为在趣店工作的一年中,这也是让他感触最深的。
从大白汽车的谢幕中出来,走进新业务,孙武本觉得应该可以一扫颓势。可是趣学习业务开展不到1个月的时间,他就觉得这个项目“问题重重,越走越偏”。
铅笔道前几日也对趣学习项目做过报道,发现趣学习团队进入大学校园推广后,开始“拉”学生注册讲师。学生注册上完首课就能获100元奖励。然而,平台上存在大量僵尸讲师和假学生。
刘平坦言,文中所言,确有其事。平台上很多注册的讲师,基本上上完首课就不会再接触趣学习。因为本身很多大学生讲师就是为了拿奖励才注册的,并不是真的想要做这个。在平台上上课的学生同样也有假学生,因为注册当学生也有100元奖励,上完一次之后不会再来。
“公司现在直接用业务指标来决定被辞退人选。11月7日开始,公司要求员工第一天要拉20人,第二天累计拉满100人,没有完成则会被优化。”孙武所说的拉人数量,是指趣学习项目的讲师注册人数。公司只看结果不看过程的裁员方式导致目前大部分员工忧心忡忡,他表示。

公司负责人让员工拉自己的亲戚朋友去“帮忙体验”趣学习。

项目负责人在群里公布最后时限,在当天晚上11点要拉到20人,隔天晚上11点要拉到100人,否则就“优化”。
“除了团队拉来的人,趣学习自身就没有多少用户,基本上靠在来分期(一个消费分期app)上导流。就算有来趣学习注册上课的学生,都有首课优惠券,基本上是免费。”刘平介绍,一个讲师注册得100元现金,如果拉一个学生注册来上首课,再给100元现金。加上人工等各方面成本,项目简直是在烧钱。“这种推广方式,其实损失的是股东的利益。”
许清风也认为,这些奖励都是真金白银花出去,实际上并没有起到什么实际效果。“地推团队其实大部分都是在做数据。领导不会给我们解释,也不会告诉我们在做什么。领导口头只会说不要假数据,但是他又会跟你说一天要有100个注册量。”对于公司的管理方式,许清风感到无奈。
更令许清风费解的是,项目的管理团队这样要求也就算了,趣店创始人罗敏也要求地推人员这样做。他表示,在一次罗敏在场的管理层会议中,罗敏曾让现场在座的人邀请朋友去趣学习平台注册。最先完成10个人注册的,马上奖励1万元。
在趣学习工作期间,许清风和所有管培生都被下了严格的“拉人”指标。他表示,为了完成工作量,有的员工还会上淘宝买账号去注册完成指标。他觉得自己做得工作毫无意义,他不想为了自己的工作就让朋友们帮忙注册。因为不仅给别人添加了麻烦,注册后可能还会收到推销电话和短信。
“我没有达成指标,所以被‘优化’了。公司规定是这样,我选择这样做,也没有什么可抱怨的。”许清风表示,很多员工和他一样,对趣学习的管理和推广方式非常不认同。
有不少被拉去注册趣学习当讲师的大学生,害怕自己的注册信息泄露,因为趣店本就是做校园贷起家。在前几日铅笔道的报道中,趣学习江西站点的地推团队曾经发过一则声明,表示平台无法获得注册信息。因为趣学习的学籍信息认证直接从支付宝中的“大学生活”跳转,趣学习只是第三方。
然而,刘平、孙武和许清风都表示,学生信息泄露大有可能。因为支付宝的“大学生活”入口是由一家叫“趣校园科技”的平台上在运营,隶属于赣州趣学习科技发展有限公司,公司实际控制人则是罗敏。
来自天眼查的信息则显示,“大学生活”由三家公司控股,赣州趣学习科技发展有限公司占比10%、北京快乐时代有限公司占比45.9%和上海云鑫创业投资有限公司,占比44.1%。前者的法定代表人是罗敏,中间是趣店的来分期,后者是蚂蚁金服。

天眼查上,“大学生活”运营公司的法定代表人是趣店创始人罗敏。
几位员工介绍,支付宝的“大学生活”入口一直是趣学习业务的重要流量入口。刘平认为,趣学习并不是所谓的第三方,因为支付宝“大学生活”入口的实际运营方就是趣店。他坦言,曾经的大白汽车靠支付宝中的第三方服务导流,所以前期用户很多。同样,趣学习的外部流量也全部来自支付宝中的来分期和大学生活入口,趣学习是有能力获取到学生个人信息的。
进入支付宝的“大学生活”入口,页面上新设立了一个叫做“做家教”的板块。用户点进去,就会马上跳转到趣学习平台,可以注册当讲师。

点进支付宝的“大学生活”出现的界面中,‘做家教’一栏是“趣学习”。

公司员工为趣学习入驻支付宝表示庆贺。
“外行”趣店
在趣店工作期间,让刘平、许清风和孙武都深有体会的是,趣店做业务总是显得“很外行”。
“我自己根本就不懂汽车,也不懂教育,但就被拉去做这些事情,大部分管培生都是和我一样的。我也感受不到自己的工作有多专业,管培生基本上都是刚毕业的学生,也没有什么外部资源。”孙武表示。
在他们看来,大白汽车是他们认为可以做好的项目,趣学习却不是,因为趣学习就是一座无效数据堆起来的项目。
公司为什么要去做趣学习,他们始终想不明白。去年,趣店在厦门同安以600多元1平方的价格,从当地政府招标到了一块科教用地。刘平猜测,“趣学习项目的展开,或许和这块地有很大关系”。
让刘平感到很惋惜的是大白汽车的失败。他认为,大白汽车的实际情况是:费用一直在上升,销量在下滑。除了来分期的流量导入,基本上没有其他流量。
他透露,从3月份开始,大白汽车在全国大概开发了五六千家汽贸商,但实际上大部分也是“僵尸合作商”。
“感觉趣店根本不懂汽车行业,导致有些合作的汽贸商成了单却出现亏损。此外,大白在业内不大守信用,政策三天一变。合作商合作了一两个月后,基本上已经不信任公司了。”他表示,现在公司应该还有不少合作商的佣金没有结算,10月份时,还未结算5月份的单子。
他回忆,当时积压了很多滞销车,不大容易卖出去,整个运营情况销量一再下滑。最开始,大白汽车主要依靠支付宝积累的来分期用户导流。上半年基本上把这些来分期的存量用户的流量消耗得差不多了。
“没有新的客户源,库存就没办法消耗,资金链压力也巨大。”刘平认为,趣店做大白汽车,却并没有深入去研究这个行业,付出了很高的试错成本。“别人犯的错误,他还会继续犯。”
今年8月底,蚂蚁金服和趣店的战略合作终止,来自支付宝对趣店产生重大影响的流量失去保障。另外,大白汽车又是靠来分期来导流。
孙武透露,其实,他们这批管培生不仅在趣店经历过大白汽车和趣学习这两个项目,期间还做过一个家政项目“唯谱家”。但是不到两个月,这个项目也黄了。“项目总共接到不到10个单子,其中一单还是罗敏下的。”
趣店几乎不打广告,但是去年年底,大白汽车做过一次。“当时趣店给直播答题平台——芝士超人打了1个亿打广告。在直播答题上各种花钱,但是广告只播了几天的时间就没了。”刘平感慨,这样花钱的速度实在是太快了。
孙武表示,不管是大白汽车,还是趣学习,直接负责人都是趣店集团副总裁许龙。“据说他是北大毕业的,也很年轻。所有的项目基本上都是他带的,做成功的项目基本上没有看见过。”

孙武听说,这些话是某领导助理说的,对话中的“北大”指的是许龙。
铅笔道发现,就在最近,在员工眼里做什么都很外行的趣店,竟然又默默上线了一个面向在校学生的社交APP“相同SAME”。
据官方介绍,它是一个基于大学校友的社交关系拓展平台,用户可以在这里找到自己的校友交流分享或求助学长学姐。另一方面,平台会以用户的信息和兴趣为基础,帮助找到聊得来的小伙伴。“相同SAME”的开发商是北京快乐时代科技发展有限公司,也就是来分期所属公司。
如需转载文章请联系铅笔道微信客服号铅笔道小铅笔(微信号:qianbidao2018)获取授权资质,否则我们将依法追究相关责任。


评论