11月27日,北京证监局向辖区内部分私募管理人发送私募现场检查通知。通知内容显示,北京证监局将联合北京市市场监督管理局,于2018年11月30日至2019年1月20日期间,对北京辖区260家私募基金管理人截至2018年11月30日的私募基金活动展开现场检查工作。
据悉,这260家私募管理人是在市场监管总局、证监会“双随机、一公开”联合抽查启动仪式上,由市场监管总局信用监管司和证监会私募部随即摇号产生,并在现场交付北京市市场监管局、北京市证监局开展匹配检查人员、实施检查等下一步工作。
通知显示,收到现场检查邮件通知的私募管理人,需要在在11月30日前及时做好自查和检查准备工作。这也意味着,留给这260家私募管理人的时间只有三天。
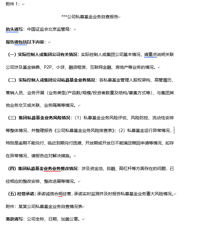
邮件通知中另含三份附件,包括《某某公司私募基金业务自查报告》、《某某公司私募基金业务自查情况表》及《现场检查准备资料清单》。
从蓝鲸财经获取的附件信息来看,本次检查的重点包括实际控制人或集团公司有关情况、
实际控制人或集团公司私募基金业务情况、集团私募基金业务风险情况、集团私募基金业务业务整改情况及经营承诺等五大方面。



此外,私募管理人还需在现场检查时提供:1.基金的宣传推介资料、募集说明书等文件,基金合同(合伙协议)及补充合同(补充协议)、投资者名单等;2.基金的投资决策审批文件、投资协议等文件;3.基金的信息披露报告、估值报告等文件;4.其他资料(按检查工作组要求进行提供)。
现场检查工作组主要由市场监督局(下属工商所等)、外聘会计师事务所构成。北京证监局表示,配合程度差及不配合检查的私募基金管理人,将视情况采取监管措施,并通报中国证券投资基金业协会进行自律处理。
以下为邮件通知原文:
为防控私募行业风险,规范私募机构经营行为,我局联合北京市市场监督管理局,决定于2018年11月30日至2019年1月20日期间,对北京辖区260家私募基金管理人截至2018年11月30日的私募基金活动开展现场检查工作(北京证监局官网“http://www.csrc.gov.cn/pub/beijing/”左侧“通知公告”栏,近日将上挂本次专项检查工作的简短讯息)。
现通知有关情况如下:
一、收到此邮件即表示贵公司已被纳入本次现场检查工作,请立即向本邮箱反馈邮件,反馈内容包括(参见附件:邮件反馈回执模板):
(1)确认收到邮件检查通知,并已安排自查及检查准备工作;
(2)报告贵公司检查对接人员信息,包括公司名称、姓名、职务、手机号、工作邮箱;
(3)报告贵公司注册地址和办公地址,两地址不一致的请标识出来。
二、请及时做好自查和检查准备工作:
(1)请下载“附件1:某某公司私募基金业务自查报告”“附件2:某某公司私募基金业务自查情况表”,按要求开展自查工作,请务必确保填表真实、准确、完整,并提交给现场检查工作组(经现场检查工作组核查验收后,需提交电子版和加盖印章版的自查文件);
(2)请下载“附件3:现场检查准备资料清单”,按要求准备有关资料,并提交给现场检查工作组核查;
(4)前述自查和检查准备工作,请于11月30日前完成。
三、请你公司积极协助,指定相关负责人对接现场检查工作,确保在检查期间有关人员在岗配合,并提供必要工作条件。配合程度差及不配合检查的私募基金管理人,将视情况采取监管措施,并通报中国证券投资基金业协会进行自律处理。(存在不能配合检查、没有办公场所等异常情况的,请提前通过电话或邮寄方式向我局报告)。
四、现场检查工作组主要由市场监督局(下属工商所等)、外聘会计师事务所构成,请做好配合工作。
特此通知。



评论