作者:王琪
在中国现行的慈善法律框架下,慈善基金会与慈善信托是目前最重要的两种慈善模式,这也与世界各国的实践相一致。从国际经验来看,慈善信托与基金会是共同作为家族企业集团股权架构中的重要组成部分,发挥其控制、传承之功效。从本土实践来看,慈善基金会无论从法律法规(尤其税收方面),还是社会实践,都较慈善信托相对完善成熟。
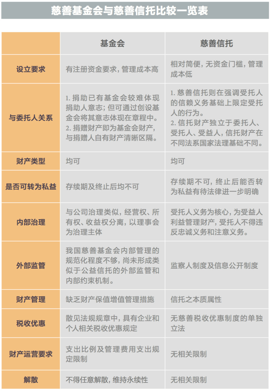
但是,2016年《慈善法》颁布实施以来,一系列慈善信托的政策准备日臻完善,慈善信托以其更多优越于慈善基金会的特质,有望成为新时代慈善事业新的助推器。本文在现有法律框架下,拟从设立要求、与委托人关系等十个制度方面对两者进行比较分析。

设立要求不同
慈善基金会属于财团法人,设立慈善基金会必须有法人章程、固定的场所和完整的组织机构,需要向民政部门申请登记注册。全国性公募基金会的原始基金不低于800万元人民币,地方性公募基金会的原始基金不低于400万元人民币,非公募基金会的原始基金不低于200万元人民币;原始基金必须为到账货币资金。
而慈善信托设立相对简便,无资金门槛,依现行法律规定,可采取合同、遗嘱或其他法律规定的形式设立,且受托人范围广泛,可以“由委托人确定其信赖的慈善组织或者信托公司担任”。

此外,为维持基金会法人的办公所需要场所和人员等,基金会的管理成本要远高于慈善信托,《基金会管理条例》规定“基金会工作人员工资福利和行政办公支出不得超过当年总支出的10%”。而由于公益信托并不是法人,它就可以利用受托人的办公场所和管理架构而减少设立后的运营成本,从而使更多善款直接服务于委托人的设立目的和受益人对象。
与委托人关系的差异
(一)在体现委托人意志方面,对高净值客户来说,创立自己的慈善基金会与设立慈善信托,分别通过不同的法律关系来体现自己的意志。慈善基金会实行理事会治理,而慈善信托则在强调受托人的信赖义务基础上限定受托人的行为。慈善基金会法人具有独立法人资格。捐赠人的意志只能依据基金会法人的捐赠章程得以体现,对于向已有的基金会捐赠而言,章程一般在捐赠行为前就已经存在,捐赠人只是加入而已,因而无法体现其意志。
对于捐赠创立基金会来说,捐赠人的意志可通过基金会法人章程得以实现。
除基金会章程外,基金会意志的表达依赖于理事会,家族基金会通常有创办人在理事会中担任要职,但是这种意志的行使也受到限制。依据相关法律,用私人财产设立的非公募基金会,相互间有近亲属关系的基金会理事,总数不得超过理事总人数的1/3;其他基金会,具有近亲属关系的不得同时在理事会任职。这些限制的初衷是为突出基金会公益慈善目的本质。
(二)两者在财产隔离程度上也有所不同。对于慈善基金会而言,捐赠行为完成后,捐赠财产即为基金会财产,与捐赠人自有财产清晰区隔;而对于慈善信托,委托人将财产交给慈善信托,该笔财产也独立于委托人自有资产,英美法系双重所有权的衡平法理念为信托所有权问题提供了法理基础,但是大陆法系国家关于信托财产的所有权问题至今莫衷一是,众说纷纭。总之,基金会与委托人的隔离更清晰明确。
财产类型的差异
法律规定上来看慈善基金会和慈善信托对于财产类型的要求没有明显区别,但现实中慈善信托存在登记生效等障碍。将股权捐赠给家族企业专门设立的基金会、用于慈善目的是世界上很多大的家族企业采取的模式,基金会作为股份持有人,长期持有股份,并以该股份的分红作为基金会的主要收入来源。
家族企业的创始人可以在基金会章程中规定,基金会必须是负责任的股权所有者并且时刻谨记为公司谋求最大利益,基金会无权卖掉公司股份等。
目前,基金会持有股权没有法律上的障碍,已有2005年老牛基金会以及2010年曹德旺河仁慈善基金会的股权捐赠等案例。而慈善信托仍然面临信托持股的登记等问题。
财产是否可以转为私益
财产一旦捐赠给基金会,财产所有权发生转移,捐赠人无权要求取回财产;此外,《基金会管理条例》第33条规定,基金会注销后的剩余财产应当按照章程的规定用于公益目的,无法按照章程处理的,由登记管理机关组织捐赠给与该基金会性质、宗旨相同的社会公益组织。
《慈善法》《信托法》中关于慈善信托(《信托法》称“公益信托”,《慈善法》明确慈善信托属于公益信托)的规定较少。慈善信托属于特殊信托,专章未规定的应适用《信托法》一般规定,另外银监会和民政部联合制定的《慈善信托管理办法》对慈善信托设立、备案、管理处分等行为进行规范。关于捐赠财产是否可以取回,《慈善法》《信托法》及《慈善信托管理办法》均未给出明确规定,根据《信托法》一般规定,信托财产独立于委托人、受托人财产,原则上不应赋予委托人任意取回的权利,但是委托人可以通过约定信托终止后的归属来取回信托剩余财产。
《信托法》第63条规定,公益信托的信托财产及其收益,不得用于非公益目的。《慈善信托管理办法》第43条规定,慈善信托终止,没有信托财产权利归属人或者财产权利归属人是不特定的社会公众,经备案的民政部门批准,受托人应当将信托财产用于与原慈善目的相近似的目的,或者将信托财产转移给近似目的的其他慈善信托或者慈善组织。
笔者认为,从字面理解,相关法律对慈善信托存续期间的公益属性要求明确(不得有“私益”成分),但是对于慈善信托终止后信托财产的归属并没有禁止“私益”(除外情形——没有信托财产权利归属人或者财产权利归属人是不特定的社会公众情况下,要求用于近似慈善目的)。
也就是说,慈善信托委托人可以约定期限届满或目的实现后终止该公益信托,并将财产取回或成立一个以自己的亲属子女为受益人的私益信托,但是该信托可能涉嫌改变其慈善信托属性,影响适用慈善信托税收优惠政策。
从立法精神看,公益组织终止后剩余财产应用于与原公益目的近似的目的(“近似原则”)是整个公益事业法中的一个原则,慈善信托与基金会均应适用。慈善信托能否转为私益还需法律予以进一步明确。
内部治理的差异性
现代信托法以受托人义务为核心构造了区别于慈善基金会法人的内部治理机制。一般而言,受托人义务主要内容为忠诚义务和注意义务。所谓忠诚义务就是不得采取通过关联交易、在职消费等方式损害受益人利益和信托财产。所谓注意义务就是指在信托财产的管理和运营中,应该本着行业的审慎标准和合乎公益慈善目的的做法和标准。违反受托人义务的受托人除了不得担任受托人外,还要承担赔偿责任,而赔偿金额归属于信托财产。
与公司内部治理机制相同,基金会内部治理机构的研究始终是热点,近年来基金会运营过程中出现了一些违法问题,暴露出基金会在财产管理、年检、信息公开等方面的问题,严重损害了处于成长期的慈善基金会的公信力及中国慈善事业本身。
外部监管的差异
慈善信托的信托监察人制度和信息公开制度等将有利于杜绝内部治理上的不透明性。《信托法》规定,公益信托必须设立监察人,监察人有权代表受益人提起诉讼和实施其他维权行为。目前从国内慈善信托实践来看,监察人主要是律师事务所和会计师事务所。
为防止受托人暗箱操作,受托人必须每年至少一次向公众公告其信托事务处理情况及财产状况报告,即所谓的“年报制度”。
中国慈善基金会内部管理的规范化程度不够已成业内共识:尚未形成类似于公益信托的外部监管和内部约束机制。
财产专业管理上的差异
财产专业化管理为信托最基本的功能之一。将善款进行积极有效的管理是现代慈善事业的必然要求。基金会理事的知识资源和决策机制无法满足投资市场上瞬息万变的需求,而信托正好可以最大化公益财产的实际需求。
税收优惠上的差异
我国并没有慈善税收优惠制度的单独立法,针对捐赠人的税收优惠制度,散见于各部门规章中,较为分散。《关于公益性捐赠税前扣除有关问题的通知》规定,企业享受不超过年度利润总额12%的税收减免。个人捐赠时,《所得税法实施条例》规定,纳税义务人享受不超过应纳税所得额30%的税收减免。同时《关于公益性捐赠税前扣除有关问题的通知》,明确了慈善组织进行慈善活动时可以申请公益性税前扣除,赋予了慈善组织开具捐赠票据的资格。
慈善财产捐赠人只有持有捐赠票据,才能享受税收优惠。
由于法律没有明确信托财团的组织地位,信托作为受托人开具发票没有明确法律依据,致使委托人无法凭发票到税务部门申请所得税抵扣。委托人通过慈善信托无法实现所得税抵扣是目前制约慈善信托发展的重要因素。
财产运营要求差异
《基金会管理条例》规定公募基金会每年用于从事章程规定的公益事业支出,不得低于上一年总收入的70%;不具有公募资格的基金会每年用于从事章程规定的公益事业支出,不得低于上一年基金余额的8%。基金会工作人员工资福利和行政办公支出不得超过当年总支出的10%。特别是对公募基金会而言,70%的使用率要求可能导致基金捐赠者对资金使用的特定目的和特定要求无法实现,也无助于公益基金会的长期和可持续发展,很难实现对公益财产增值保值功能。
《慈善信托管理办法》14条明确将慈善支出比例、数额作为慈善信托文件应当载明的事项之一,但具体比例、数额由委托人与受托人约定。委托人可以约定将信托财产的本金留存,而将收益捐赠。
是否可以解散的差异
财团法人成立之后不得任意解散,维持其永续性,财团法人不适合那些不需要永续性的公益事业。相比之下,信托则较为灵活。
来源:家族企业杂志
原标题:慈善基金会与慈善信托的功能比较



评论