
中国光伏产业在2018岁末之时又赢利好,这一次的主角是光伏领跑者。
华夏能源网获悉,日前,国家能源局向内蒙古、山西、陕西、河北、吉林、江苏、青海等省区下发了《关于光伏发电领跑基地奖励激励有关事项的通知》(以下简称《通知》),其中明确了第三批领跑基地奖励的有关事项。
酝酿了两月之久的光伏领跑者基地奖励,迎来了落地时刻。
在今年的10月中旬,国家能源局综合司向山西省、陕西省、河北省、吉林省、江苏省、青海省、内蒙古自治区发改委(能源局)印发了征求《关于光伏发电领跑基地奖励有关事项的通知》意见的函(以下简称《意见函》),明确提出要对光伏发电领跑者基地进行奖励。
《意见函》中提出,对严格落实要求、按期投产且验收合格的基地(含二期),在后续领跑基地竞争优选中给予优先考虑或适当加分;对2017年光伏发电领跑基地给予3个150万千瓦建设规模奖励激励。
自2015年实施光伏领跑者项目以来,已经成功启动了三期。在今年光伏产业受到政策影响,一片低迷之时,光伏领跑者项目却一路高歌,给了光伏产业更多的信心,国家也适时地提出了奖励办法。
根据领跑者一年启动一期的惯例,第四期光伏领跑者项目启动在即。在此时,国家提出的对光伏领跑者基地的奖励,历经近两个月时间,及时落地。这将对在建的第三期和未来的第四期项目产生积极的鼓舞作用。
本次能源局下发的《通知》中,明确提出了对申报奖励领跑者基地的7个具体要求,其中一项重要条件就是基地内全部项目均已按期全容量建成并网,并初审后于2019年1月底前提交推荐材料。
华夏能源网了解到,按照《通知》的规定,目前满足全部条件的是达拉特旗领跑基地,其已经实现全容量并网;白城领跑者基地也将实现全容量并网。这两个基地项目会成为本次奖励的有力争夺者。
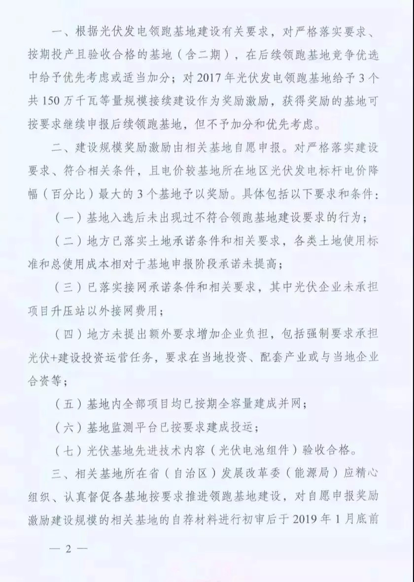
华夏能源网现将《通知》原文发出,以供参考:




编辑/时玉丰


评论