重磅消息!全国连续多个城市公积金政策缩紧,1月1日起执行!刚需买房更困难了!
近日,长沙、汕头、石家庄等城市接连发布公积金新政,均以收紧政策为主,2019年马上执行!
长沙:职工申请住房公积金贷款缴存年限由“6个月以上”调整为“12个月以上”;
汕头:仅限在住房公积金缴存地或户籍所在地购房提取,且租房提取额度缩减50%;
石家庄:停止办理商贷转公积金;
……

同样,今年下半年,广州、北京等一线城市也发布了严苛的公积金新政,诸如限制异地购房提取公积金、“认房又认贷”等政策,大大增加了一线城市刚需的买房难度。
两天三城!全国公积金政策持续缩紧!刚需哭了……
在2018年的末尾,公积金政策还是给成千上万的刚需买房人摆了一道。从12月27日到28日,全国三城连续发布新政,公积金政策再次缩紧!
12月27日,长沙
12月27日,长沙市住房公积金管理委员会下发了《关于进一步优化住房公积金贷款和提取政策有关问题的通知》(以下简称《通知》)。该《通知》将于2019年2月1日起施行。



长沙公积金新政《通知》
该公积金政策,有以下几点值得关注:
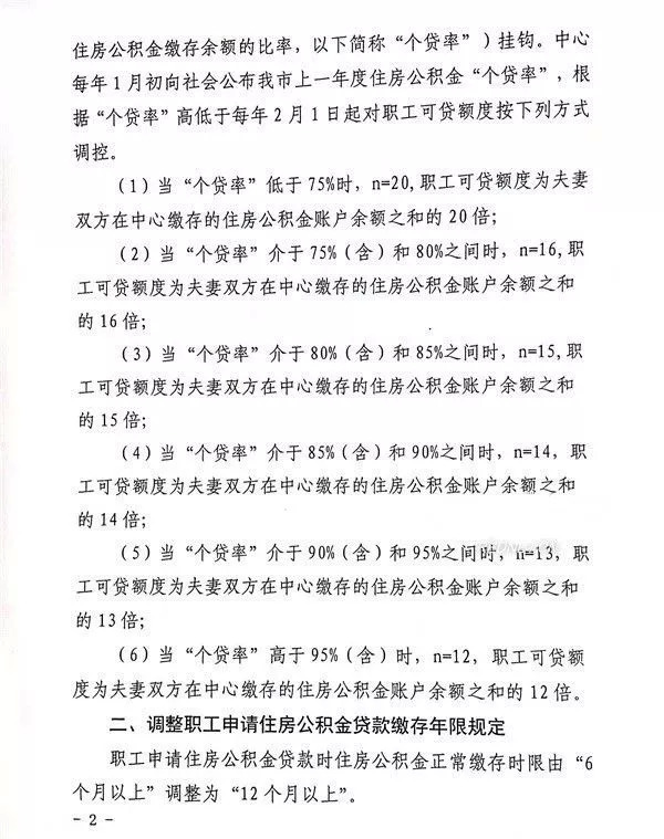
①原有贷款资格,从“缴存公积金6个月以上”提高到“12月以上”;
②贷款额,按夫妻双方账户余额之和n倍计算,n在12-20倍浮动。按照最低的12倍计算,如果想贷满上限60万,需满足已有的测算额度公式=(月缴存额×12×未来可缴存年限+个人账户余额)×2,同时夫妻双方余额不得低于5万元(12×5=60万);
③只是市公积金政策,省公积金政策未调整。
对于刚需们来讲,买房难度有所增加,限制条件更为苛刻了。
值得一提的是,这已经是长沙市今年第三次缩紧公积金政策了。
早在长沙625反炒房,为配合楼市调控,长沙公积金曾做过一次重大调整:取消最低20万贷款额度的规定,二套首付由45%提高到60%!
而10月31日,长沙住房公积金管理中心更是出台新政,暂停异地公积金贷款业务,并将本不限购的浏阳、宁乡,纳入625两条规定内!
12月28日,汕头
12月28日,汕头市住房公积金管理中心发布《关于调整汕头市住房公积金提取政策的通知》,该通知于2018年12月29日执行。

《通知》原文
总结下来,在提取公积金方面,买房人面前又增加了3个阻碍:
1、调整职工及其配偶购买自住住房提取住房公积金的范围,仅限在住房公积金缴存地或户籍所在地购房提取;
2、调整因突发事故或重大疾病造成家庭生活严重困难提取住房公积金的范围,仅限职工本人及其配偶提取;
3、调整租房提取的额度,由原9600元/年调整至4800元/年。
汕头此次公积金政策调整主要体现在提取范围上,其次,租房提取公积金的额度被“腰斩”,由原来的9600元/年直接降到4800元/年。这对在汕头的租房人来说,无疑是很大的打击。
12月28日,石家庄
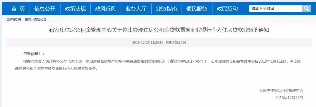
12月28日,石家庄住房公积金官方网站发布《石家庄住房公积金管理中心关于停止办理住房公积金贷款置换商业银行个人住房贷款业务的通知》。

石家庄《通知》截图
全文就一句话,言简意赅,意思就是:停办商贷转公积金,1月1日起执行。
随后,12月29日,河北省省直住房资金管理中心也发布《通知》,将停止办理住房公积金贷款置换商业银行个人住房贷款业务。

河北省《通知》截图
从商业贷款转为公积金贷款,利率降低不少,这也是大多数公积金用户缓解房贷压力最合理的方式。显然,石家庄市停办商贷转公积金对很多买房人来说犹如“飞来横祸”一般。

某网友针对此事的评论
北京、广州等一线城市也在缩紧公积金政策!
除上述城市以外,今年北京、广州等一线城市也是频频收缩公积金政策。
7月份,广州发布公积金新政,规定3种情况下不得提取公积金:一人多次离婚或是多人买卖同一套房,都不能提取公积金;异地购房提取公积金的情况,或停止实施,或严审资格;离职提取不被允许!

广州公积金政策
9月份,北京发布“史上最严公积金贷款新政”!
自9月17日起,网签的购房,在使用公积金贷款的时候,将执行“认房又认贷”的政策。同时,今后公积金贷款将与缴存年限挂钩,每缴存一年可贷10万元,缴存12年可以贷到最高的120万元。
此公积金政策一出,均被解读为“公积金将基本离开刚需,公积金政策也在全面收紧”。
纵观所有公积金政策缩紧事件来看,目的有为了抑制炒房,但最终却会不同程度地误伤到刚需。
2019年,南京公积金政策这样执行!
那么,南京2019年公积金政策如何实施呢?
作者这里选取几个大家关心的点:
1、住房公积金缴存比例是多少?是如何确定的?
答:住房公积金缴存比例是5%—12%,单位在开户时自主选择,单位和个人的缴存比例一致。
2、住房公积金账户余额能否偿还商业性住房贷款?
答:可以,偿还本地商业性住房贷款的,请职工携带身份证、《贷款证明》、主贷人个人信用报告(明细版)到缴存银行服务网点申请办理。
3、房租提取公积金额度是多少?
答:在本市无产权住房且租房的,未婚职工每月提取住房公积金支付房租的限额为1200元,已婚职工夫妻双方合计每月提取限额为2400元。
4、能使用公积金进行异地贷款购房吗?
答:南京公积金中心暂未向外地缴存职工发放公积金贷款。
详细公积金政策如下↓↓↓











来源:孟祥远
原标题:重磅!明天起,公积金再缩紧!



评论