文|链爱大师
一、比特币泄露了什么?
中本聪的比特币论文中有一个名为“隐私”的章节,其中中本聪非常清楚地阐释了比特币的隐私局限性。随着攻击者能够更好地使用比特币的数据定位或实名化比特币用户,这些不足会不断“恶化”。这使得某些认为比特币不与姓名关联因此能够保护隐私的人非常惊讶。让我们一起来看看比特币能够分析出什么数据,以及为什么:

每一笔比特币交易都泄露了3个秘密:
1.发送方地址
2.发送比特币的数量
3.接收方地址
比特币并不是因为憎恨隐私性才显示这些信息。它显示这些秘密,是因为任何货币系统(黄金、现金、易货贸易)都必须满足两个条件:
1.它必须能够验证接收的币的数量与发送的数量相等。如果我能够在一笔交易中从一个地址发送1个币,却在另一个地址收到2个币,那么这个加密货币系统必将崩溃。在正常的系统中,如果我将5欧元放到你手里,那么我少了5欧元,你多了5欧元。在这个交易过程中没有凭空产生的钱,也没有凭空消失的钱。
2.我只能从我自己的银行账户中进行电子转账,而不能从你的银行账户中转账。我们必须能够验证交易是从借记卡以及个人密码/网上银行密码、或加密货币中的私钥持有者发出的。
比特币通过泄露以上3个秘密,从而满足了这两个条件。
比特币交易以明文形式包含转账金额以及接收者地址。从而很容易满足货币系统的第一个条件;我们看到5个比特币进入交易,5个比特币出来。
为了验证比特币系统满足第二个条件,比特币使用具有对应私钥的公开地址。公开地址持有比特币。(交易)发送者通过使用对应私钥产生一个签名,给他的交易(即我刚才说明文包含交易金额以及接收者地址的交易)签名。每个人都可以验证这个签名是由持有比特币的地址对应的私钥产生的;这样我们就验证了交易来自有权发起交易的人。
二、匿名币从何而生?

交易的透明和可追溯性是比特币和其他数字货币的主要优势之一,但这些特性的另一面是它们损害了数字货币的可替换性。数字货币可能因为其不良交易记录而被限制流通,也可能因为权威机构的认证而获得溢价。如此,数字货币的流通价值降低,同时也变得中心化。
另一方面,在实际应用场景中,数字货币地址可以通过许多途径与使用者的真实身份相关联,持币人的隐私权得不到保护。匿名币可以全部或部分抹除数字货币的交易信息,还原数字货币的可替换性,同时保护持币者的隐私。然而,由于匿名币良好的隐私性,它们成为越来越多违反犯罪的交易工具,匿名币逃避审查的特性也背离了各国法律的监管框架。因此,匿名币的伦理仍是一个广受争议的论题,匿名币的价值需要在不断探索中逐步理清。
比特币等数字货币能够在一定程度保障个人隐私。与银行账户绑定了持有者的个人身份信息不同,数字货币的地址与个人身份信息没有绑定关系。地址的生成无需实名认证,通过抵制不能简单对应出身份,同时同一拥有者的不同地址之间也没有直接关系,因此数字货币地址不会与个人真实身份挂钩。
然而在基于区块链的数字货币中,所有交易都记录在区块链上,一个数字货币的交易历史可以被公开和永久的追溯。而真正的隐私指的是个人或者群体隔离自身,或者关于自身信息的能力,从而有选择性的表达自己。如果一个人的真实世界身份与比特币地址有关联,他将被迫展示所有信息,而不能有选择的展示信息,隐私将无法保障。
在实际应用场景中,有许多途径可以将比特币地址与真实身份相关联。当用比特币进行线下交易时,交易对手之间将产生接触,彼此可以通过地址查到对方的交易历史、余额以及余额未来的使用。在交易所与法币的兑换环节中,数字货币交易所通常要求实名制。同时,由于存在区块链上的信息可被溯源,即使拥有多个钱包,也必须保证钱包之间不能出现交易,否则就会表现出相关性,尽管存在部分第三方提供混币服务等增加匿名性,但要求交易者必须信赖第三方,同时有限的匿名集会降低匿名效果,因此比特币等非匿名币对交易者隐私的保护存在局限性。随着数字货币交易规模的增加,各国政府不会放任数字货币的自由发展,而是尝试将其纳入监管之下,因此出现了各种审查活动、KYC验证等行为。在此背景下,匿名币应运而生,它们力求帮助使用者真正实现匿名交易。
三、匿名币的主要币种有哪些?

1、DASH达世币(DASH)

【匿名技术】
釆用货币混合(coinmixing)技术;
【概念】
DASH原名叫做暗黑币,是在比特币的基础上做了技术上的改良,具有良好的匿名性和去中心化特性,是第一个以保护隐私为要旨的数字货币,听名字也能感觉出来被黑市所喜。DASH在2014年发布白皮书,发行总量为1890万个。DASH问世之后,就被网友们奉为最能实现中本聪梦想的币种 。
达世币是一种基于比特币的,致力于更加匿名化;更快支付效率;以及平稳系统升级的支付类虚拟货币。
【应用场景】
线上赌场、VPN供应商、线上商店
【特色】
1.完善的社群管理机制:避免了在扩张过程中,可能会出现的不必要的分叉问题。
2.双层网络结构,底层是和币特比类似的采用PoW共识的分布式账本,上层是由4000多个分布式的主节点构成,类POW+POS机制。
3.自给自足的预算系统:它解决了缺少研发资金的问题,主节点可以直接通过对数据链块获得预算从而支持研发工作。
4.通过主节点网络,进行混币和即时交易,实现匿名化和快捷化。
【技术评价】
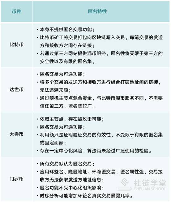
通过货币混合实现匿名的优点是相对简单,不需要特定的共识规则。通过适当的预防措施,货币混合可以提供基础匿名。但同时货币混合也存在局限性,要求参与混币的交易者在线进行混币,如果混币数额不能达成一致则必须等待,每轮只涉及三个参与者,混币匿名集有限。通过混币实现匿名强烈依赖以Tor网络等匿名方式登录,否则地址信息可能被后台记录。此外,对主节点的依赖是达世币的主要缺陷。交易者无法了解主节点的拥有者是否可靠,政府机构或者恶意攻击者可能以主节点为目标突破交易的匿名。
2、门罗币(XMR)

【匿名技术】
釆用环形签名(ringsignature)技术,保证发送方隐私;
采用隐匿地址(StealthAddress)技术,保证接收方隐私;
采用环隐匿交易(RingCT)技术,保证交易金额隐私。
【概念】
Monero于2014年4月18日推出,原名为BitMonero,意指Bit(如Bitcoin)和Monero。在五天后,社区选择将名称缩减至Monero。 它是第一个基于CryptoNote货币之Bytecoin的分支,但有着两个主要差别。首先,目标块时间从120秒减少到60秒;其次,发行速度减速50%(后来Monero恢复到120秒的停留时间,同时保持发行时间,使每个新块的块奖励翻倍)。此外,Monero开发人员发现了许多低质量代码,随后将其清理和重构。
在发布几周后,一个面向CryptoNight工作证明函数的优化的GPU挖矿器被开发。
2014年9月4日,Monero在一次针对加密货币网络的异常、新颖攻击后得到恢复。
2017年1月10日,通过使用BitcoinCore开发人员Gregory Maxwell的环形机密交易(RingConfidential Transactions)算法,Monero交易的隐私性自#1220516块起得到进一步加强。环形签名算法不向没有直接参与交易的人员揭示交易中所涉及的金额,从而增加了保密性。交易会默认启用RingCT,但在2017年9月的下一个硬分叉之前,仍可发送非RingCT的交易。截至二月初,超过95%的非投机性交易使用了可选的RingCT特征。
【技术评价】
门罗币具有很强的匿名属性,门罗通过环签名、隐匿地址、环隐匿交易确保买卖双方信息和交易金额信息的匿名性,所有交易默认匿名交易,不提供透明交易的选择;同时,门罗币在2018年10月升级算法后,交易速度和扩容的问题得到了大幅度的改善。
门罗币的重要优势是其匿名功能不会受到中心化组织的影响,门罗币采用完全去中心化的治理形态,由来自世界各地的30多名核心开发者以及数百位其他贡献者共同完成,不受任何实体法律资助。同时,门罗抵抗矿机的特性使其算例不容易集中于ASIC矿机,避免了算力垄断。
同时门罗币也存在相关批评意见:环签名构成的组合中,真实交易很可能是在该交易之前移动的特定门罗币,时序分析会增加真实交易暴露的几率。如果环签技术存在漏洞,整个区块链的记录有可能被去匿名化和追溯,并且无法在事后修正。同时由于门罗币使用环形签名,无法确定某个UTXO(UTXO是中本聪最早在比特币中采用的一个具体的技术方案)是否被花费,所有曾经存在的UTXO都需要位于有效的全球UTXO集合中,这一数据集如果过快增长可能妨碍网络的可扩展性。
3大零币(ZEC)

【匿名技术】
采用零知识证明(zeroknowledge proof)技术。
【概念】
大零币(ZEC) 是基于比特币0.11.2版本代码基础上进行修改的分支,保留了bitcoin原有的模式,于2016年10月28日发布。ZEC总量2100万。
ZEC区别与BTC的地方在于,其自动隐藏了交易信息(发送者、接收者、交易额),且只有拥有私匙的人才有权限查看交易信息。ZEC是建立在区块链上的隐私保密技术。和比特币不同,ZEC交易自动隐藏区块链上所有交易的发送者、接受者和数额。只用那些拥有查看秘钥的人才能看到交易的内容。用户拥有完全的控制权,用户可以自己选择性地向其他人提供查看秘钥 。
ZEC钱包资金分2种:透明资金、私有资金,透明资金类似比特币资金;私有资金加强了隐私性,涉及到私有资金的交易是保密不可查的,透明资金与透明资金的交易是公开可查的。
Zcash的代币供应模式与比特币极其相似——同样拥有一种固定的和已知的的发行模式,大约每4年产量就会产量减半一次。并且,Zcash(ZEC)和比特币(BTC)一样,其最大供应量也是2100万。
【技术评价】
Zcash允许用户自由选择透明地址或屏蔽地址进行四种交易,为用户提供了较好的匿名灵活性。在屏蔽交易状态下,包括交易金额、交易地址、交易时间等所有交易细节都对第三方隐蔽,利用零知识证明验证交易的有效性。彻底打破了地址间的交易链接,匿名过程不受限于有限的匿名集或固定面额,匿名效果较好。
Zcash的缺点:Zcash使用的zkSNARKs是一种新加密算法,相对RSA(比特币使用的非对称加密算法)等其他技术,尚未经过广泛使用的检验,同时,Zcash存在一定的中心化风险,由Zcash Company主导开发,其公司及负责人身处美国,必须遵守当地关于互联网隐私的法律,如果收到某些政府机构的审查,Zcash的匿名性或将受到挑战。
4、其他匿名币
除此之外,匿名币领域关注度较高的还有:Verge、Zencash、Zcoin等,就不一一介绍了。
5、总结

匿名币的匿名特性
四、应用场景及未来发展

匿名币的商业应用
1、应用场景
人们对自身资产安全性隐匿性的追求从未停止,匿名币在一定程度上填补了匿名交易的市场需求。匿名币降低了交易地址的可追踪性,这一特点使其大量应用于灰色经济中,同时,匿名币在恶性通货膨胀经济剧烈波动的经济体得到了更多应用。相比于价值一泻千里的法币,匿名币更好的满足了用户的日常交易功能、价值尺度和价值储藏功能。
2、政策趋势
匿名性与中心化的监管有着天然的冲突,传统金融机构遵循了解客户规则(KYC规则),如不能清晰识别客户身份,便会限制对客户提供的金融服务,以此减少违法诈骗行为的发生。匿名币降低了地址间的关联性和可追踪性,使交易者真实身份难以被确认,这一点常常被犯罪分子利用,成为金融违法活动的资金流通工具;同时,从使用安全的角度,一旦用户持有的匿名币被盗,由于追溯困难,用户的权益难以得到保障。因此匿名币面临着比普通数字货币更大的政策不确定性。
3、未来发展
如果加密货币最初描述的世界实现自由、平等、去中心化被广为接受,那么人们对隐私的要求也将提升。因为当所有交易历史被知晓,所做的所有交易都是公开、可追溯时,一个人无法自由做出决定。如果交易者不能有选择的展示信息,耳必须永远展示所有信息,隐私将无从谈起,因此开放社会中的隐私需要匿名交易系统。匿名交易系统允许交易者在需要时展示身份,并且只在需要时展示身份,这是隐私的本质。无论是地下市场还是普通消费,隐私是确保互联网自由的必要条件,自由需要隐私,匿名为自由护航。
从不同经济体的监管力度来看,美国存在匿名币交易合规化的可能。2018年5月,纽约州金融服务局成为全球首家正式支持大零币交易的监管机构。


评论