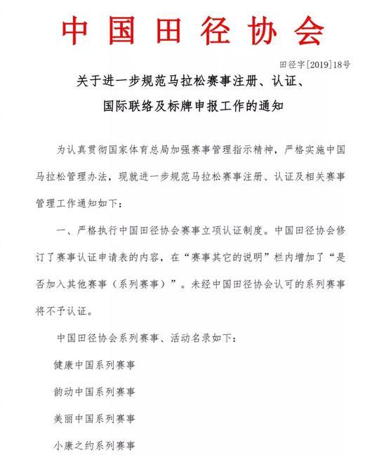
北京时间1月17日,中国田径协会在官网发布《关于进一步规范马拉松赛事注册、认证、国际联络及标牌申报工作的通知》。通知明确规定,严格执行中国田径协会赛事立项认证制度。在中国田协列出的目前通过认证的赛事里面,去年风头正火的“奔跑中国”并没有在列。
“奔跑中国”马拉松系列赛由智美体育集团于2017年创办。2018年年末,两次备受争议的事件将“奔跑中国”推上了舆论的风口浪尖。
去年11月18日苏州马拉松,中国选手何引丽在比赛末程争夺冠军时,有志愿者冲入赛道两度递上国旗,导致何引丽节奏被打乱,被身边的非洲选手拉开距离,最终仅获亚军。大量网友指责志愿者和赛会组织者过于形式主义,影响了选手的正常比赛。
面对广泛批评,智美体育某负责人在接受中新网采访时表示:“递国旗是对中国选手的一种礼遇、一种尊重,中国选手披着国旗来冲线,这个场面是非常震撼的,披国旗冲线也表达了运动员对国家培养的一种感谢。”并称这一惯例未来将不会改变。
11月29日,中国田径协会召开了“奔跑中国”马拉松系列赛组委会工作汇报会,听取组委会关于赛事组织等方面工作的汇报,并要求高度重视竞赛组织工作、严肃赛风赛纪。
田管中心党委书记、中国田径协会副主席王楠表示,近阶段个别赛事出现竞赛组织及违反赛风赛纪的问题,引起社会各界广泛关注。会上强调,任何仪式和活动不得影响比赛的正常进行,不得影响选手公平竞争。

尽管如此,12月2日的南宁马拉松还是被争议淹没——除了中国选手被递国旗的情况再度出现,冠军埃塞俄比亚选手冲线后遭到工作人员拉拽,致该选手高速奔跑急停后虚弱地瘫软在地。


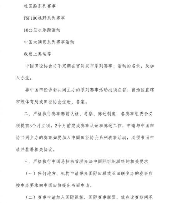
根据官方公告,中国田协本次公布的官方认证系列赛事和活动包括:健康中国系列赛事、韵动中国中国系列赛事、美丽中国系列赛事、小康之约系列赛事、社区跑系列赛事、TNF100越野系列赛事、10公里欢乐跑活动、中国大满贯系列赛事活动以及我要上奥运等,“奔跑中国”已不在其列。
在通知中,中国田协明确表示,将严格执行中国田径协会赛事立项认证制度。中国田协修订了赛事认证申请表内容,在“赛事其它的说明”栏内增加了“是否加入其他赛事(系列赛事)”。
换言之,如果某地方2019年的马拉松赛事,加入到上述九大官方认可的系列赛事之外的系列比赛里,将肯定不能得到中国田径协会的认证。
中国田协在通知中也提到,“将不定期在官网发布系列赛事、活动的目录,及加入办法。” 未来不排除有别的系列赛事加入的可能。



评论