文|杠杆游戏 张银银
编|欣欣然
4个多月了,终于等来这一次胜利,杠杆游戏即使作为旁观者,也感到十分激动。
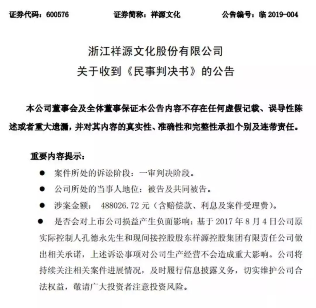
今年(2019年)1月17日,备受关注的投资者诉祥源文化(原万家文化)、赵薇证券虚假陈述纠纷案一审判决结果尘埃落定。
浙江省杭州市中级人民法院一审判决投资者胜诉,被判获赔偿款54535.83元。
去年(2018年)9月,上海股民王女士诉祥源文化、赵薇案开庭。这是涉及被告赵薇的证券虚假陈述案件,首次开庭。

1、“赵式”空手套白狼
时间再往回追溯,相信杆友们或许没听过说赵薇“女版巴菲特”的称号,但一定知道轰动一时的赵薇高杠杆收购万家文化(现祥源文化)事件。
彼时的赵小姐比董小姐还火。
旗下龙薇传媒成立仅50天出头,便与万家集团签订了股份转让协议,拟以30.6亿元的价格收购后者29.135%的股份,实现控股。
当时的杠杆游戏还暗自惊讶:知道你是土豪赵薇,没想到你豪!
但随后在上交所的问询下,赵薇说出了拟收购的资金来源,一是赵薇提供借款6000万元,二是西藏银必信资产管理有限公司(简称西藏银必信)提供第三方自有资金借款15亿,三是金融机构股票质押融资 14.999亿元。

杠杆高达到51倍,这玩的真够大!和空手套白狼几乎没区别。
再后来,收购计划大幅缩水,从1.8亿股份骤减到3200万股,5.29亿元。
又过了一个多月,人家又发布公告说不转让了,且双方不追求任何违约责任。这是把股民当猴耍的节奏?
从2016年11月25日停牌日筹划重大资产重组,到2017年3月31日宣告股权转让终止,公司股价像坐了过山车,从18元/股附近一度冲高至到25元/股,最终跌到了13元/股附近,区间最大跌幅近5成。
最惨的是中小投资者,以为跟着明星有肉吃,没想到自己的钱被当成肉给吃了。

2、“赵黄”夫妇投资密码
说实话,明星涉足资本市场不少见,但能赚到大钱的却不多见。虽然很多明星投资的段子吹嘘得厉害,但是过了几年,我们发现,大部分并不行。
最悲催、最知名的,就是跟着贾跃亭会计夫妇投资的一众明星,亏死。
毕竟资本运作也是一项技术活,隔行如隔山,你懂的。
相信各位杆友对赵薇在资本圈的“成名作”都有所了解。2014年底,赵薇夫妇以31亿港币,按每股平均价1.6港币购入逾19.3亿股阿里影业股份,成为阿里影业第二大股东。
次年,赵薇夫妇以每股3.9港币的价格,减持2.56亿股阿里影业,一买一卖,轻松套现约10亿港币。
再有,2016年7月上旬,赵薇小姐的丈夫黄有龙先生以4亿港元总价,入股香港上市公司顺龙控股(0361.HK)。当年7月18日,顺龙股价开盘后大涨,涨幅一度近30%,账面赚4.21亿港元。
这是一家什么公司呢?抱歉,一般人真不知道。不过用行话说,彼时这家公司已经是一只不盈利的分分股。

最有趣的要属他们购买阿里影业的时机和现金来源,杆友们注意时间节点。
2014年,他们斥资31亿港元,以每股1.6港币的价格购入阿里影业,约19.3亿普通股股,持股比例占到9.18%,成为公司第二大股东。
接着,阿里影业发布盈利预警后,市场对此交易才有所察觉。该公司预计2014年年度亏损最多将达到6亿港元。
此前当年6月份,阿里影业在发布的中期业绩公告中提及,上半年亏损净额约为4.5亿港元。
阿里影业跌了,但外界对阿里这颗大树有信心,然后是涨回来。
到了2015年4月,随着港股牛市,赵薇夫妇以每股3.9港元的价格减持2.56亿股,套现近10亿港元。
所以,杠杆世界里,有时候最重要的不是杠杆,而是消息。

3、“女版巴菲特”未来会好吗?
以前,包括杠杆游戏在内,很多人都说,二级市场,小散们大都是韭菜,主动权往往都在庄家手里。能在股市里赚钱的小散们都是牛人。
如果不是这次收购意外,或许“赵黄”夫妇还将继续他们在资本市场的“投资神话”。
但证监会给了他们当头一棒:5年证券市场禁入。同时被予以上述处罚的还有祥源文化时任董事长孔德永,以及龙薇传媒及其他直接责任人员赵政。
这一次的案件宣判尤其值得纪念。一个有漏洞的市场更呼唤着合规,投资者的权益需要被保护。
相关部门也已将防范系统性风险、保证金融业健康发展的目标,提升到了更高的层次。
我们身处一个粉丝经济时代,明星光环在任何领域都是超级IP。在中国的资本圈里,明星数不胜数,黄晓明、任泉,李冰冰、邓超、李亚鹏……
这一次,“模范代表”赵薇垮了,也充分说明了要在资本圈混得好,光靠IP,以及一系列的靠山还远远不够。这个世界上没有不需要技术含量的股神。

据媒体公开报道,祥源文化共计收到511起证券虚假陈述责任纠纷案件(含已撤诉案件1起),诉讼金额共计6054.19万元,其中17起已收到一审判决书,其他尚未开庭。
因此,这回首次的开庭以及判决显得尤为重要,或将影响后面500多起诉讼案的走势。
“女版巴菲特”赵薇和祥源文化会如何应对?这回他们应该跑不掉了。


评论