文|财联社 莫磬箻
2月18日,在深交所规定的最后回复期限,华映科技(000536.SZ)尚未就控股股东宣告对其丧失控制力事宜做出进一步解释。
后续华映科技的实际控制权将归属何方,仍存变数。
上市公司:实控人“单方面”行为
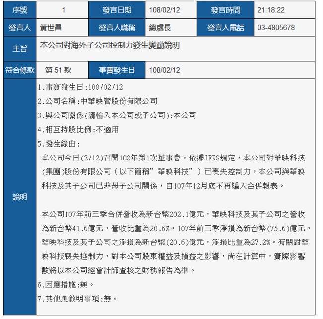
2月13日上午7点43分,华映科技发布了关于公司控股股东及实际控制人可能发生变更的提示性公告,称于2月12日从台湾证券交易所公开资讯观测站获悉,实际控制人中华映管股份有限公司(下称“中华映管”,台湾上市企业,股票代码:2475)发布重大讯息称公司于2019年2月12日召开董事会,认定中华映管对华映科技已丧失控制力,中华映管与华映科技及其子公司已非母子公司关系,自2018年12月底不再编入合并报表。
公开资料显示,华映科技原名闽闽东,是第一家台资A股上市公司,其前身为1993年上市的闽闽东。2010年初闽闽东进行资产重组,收购华映百慕大等持有的福建华显、深圳华显、华冠光电和华映视讯四家子公司75%的股权,并更名为华映科技。公司主营平板显示零部件。

财联社记者关注到,中华映管在一份对海外子公司控制力发生变动的官方说明中披露,认定丧失华映科技丧失控制权系依据IFRS(国际财务报告准则)规定。
而熟悉该体系准则的会计人士告诉记者,“丧失控制力的界定标准通常是指对相关公司丧失任命董事、分红、财务决策等实际控制权。”
上述提示性公告披露后,当日14点20分,深交所对华映科技下发关注函,要求其函询中华映管认定其对上市公司已丧失控制力的具体原因和依据,并说明公司是否事先收到相关通知、此事的相关影响及应对措施,是否存在股东间控制权争夺或其他治理纠纷,目前控制权归属情况、公司治理现状等等。相关核实情况需于2月18日前书面回复并对外披露(如涉信批)。
资料显示,截至2019年2月15日,中华映管设在百慕大的离岸全资子公司中华映管(百慕大)股份有限公司(下称“华映百慕大”)持有华映科技7.29亿股,持股比例26.37%,为上市公司第一大股东。
针对控股股东公开丧失上市公司控制权一事,华映科技证券部人士答复财联社记者,“现在就是中华映管单方面宣告了这个事情,我们还在进一步核实,届时需披露的事项会公告。”至于是否会在2月18日前披露,其表示“还不能确定”。
实控人:出于欠款、人事等考虑
华映控股缘何“放弃”华映科技?
据接近华映科技的人士透露,“从上市公司了解到,原因一是上市公司亏损太多,可能股东不想并表;二是股东股份做了大量质押,有可能会丧失控制权。不过一切还要以后续的官方公告为准。”
在刚过去的2018年,华映科技出现了巨额亏损,但与中华映管不无关联。
华映科技1月30日发布2018年度业绩预告,因计提应收账款、折旧、固定资产等减值,公司2018年预计亏损37亿-55亿元(上年同期盈利2.05亿元)。
其中,需计提大额坏账准备系由于实际控制人中华映管正在申请重整存在较大不确定性,上市公司对其4.58亿美元(截至2018年末,按当日汇率折合人民币31.41亿元)关联应收账款受该重整进度、重整方案及还款计划影响可能无法全额收回。截至公告日中华映管尚未向上市公司提出明确的还款方案。
此外,控股股东还大量质押了上市公司股票。据公告,截至2019年2月15日,华映百慕大质押华映科技股份总数为6.22亿股,占其持有公司股份数的85.34%。
财联社记者查阅公告发现,早在2014年之前华映百慕大即开始持续、大量质押华映科技股份;质押时华映科技的股价也远远高于目前。随着华映科技股价从曾经的最高17元/股一路下跌至目前2.36元/股,华映百慕大质押的股份很可能已经触发被动平仓。但截至目前,华映科技未发布任何与此相关的信息。
为进一步了解丧失控制权事宜,财联社记者进一步向中华映管求证,其新闻发言办公室人员回应,“认定丧失控制权是依据IFRS准则,一是因为对上市公司有30多亿元欠款没法偿还;二是董事长也辞去了上市公司职务,对华映科技已不具有实际的控制权。”但当被问及是否因股东质押丧失控制权,中华映管方面则予以否认。
公开资料显示,由中华映管派任的管理层林盛昌,已于2018年12月17日辞去董事、董事长、战略委员会委员、薪酬与考核委员会等职务,不再在上市公司任职。林盛昌目前任中华映管总经理。同日,上市公司监事刘俊铭亦辞去相关职务,目前其在中华映管任稽核委员会处长。
关于上市公司目前的控制权归属情况,中华映管告诉财联社记者,“华映科技目前是由二股东(福建省电子信息(集团)有限公司)主导实际经营权。”
对此华映科技表示暂不予置评,仅表示“可进一步关注公司公告。”
据华映科技2月14日股价异动公告,公司目前控制权归属情况尚需进一步核实,生产经营管理团队未发生实质性变化。二股东福建省电子信息(集团)有限责任公司直接及间接合计持有公司3.9亿股,占比14.23%,但其未主张对公司控制,其持股情况及对公司的影响程度尚未发生实质性变化,尚无充分证据将其认定为公司实际控制人。
双方对簿公堂
值得指出的是,在实控人宣告丧失实控权之前,华映科技将其控股股东华映百慕大诉至了法院。
2月11日晚,华映科技公告,鉴于预计2018年度华映百慕大无法完成对华映科技的业绩承诺,而华映百慕大及其母公司中华映管发生了债务无法清偿等严重事宜显然无力履行业绩补偿承诺,且目前中华映管甚至正在申请重整,公司于2018年12月29日就与华映百慕大其他合同纠纷事项向福建省高级人民法院提起民事诉讼,要求判令华映百慕大向上市公司支付业绩补偿款19.14亿元。法院于2019年1月4日决定立案受理。
2018年12月14日,华映科技曾发布关于实际控制人重整风险的提示性公告,称从台湾公开资讯观测站获悉,公司实际控制人中华映管发布重大讯息,中华映管与其百分之百控股之子公司华映百慕大均发生债务无法清偿事宜(截至2018年3季度末中华映管账面总负债348.01亿元新台币,折合人民币78.48亿元人民币),有暂停营业或有停业之虞。为使公司能否继续存续经营、确保员工、债权人、股东之权益,中华映管向法院申请重整及紧急处分。
据公告披露,因日常生产经营与中华映管关系密切(2017年度公司向中华映管及其相关方采购商品、接受劳务关联交易占比36.58%,销售商品、提供劳务关联交易占比55.65%),中华映管重整可能对华映科技生产经营有重大影响。
为避免华映百慕大转移、隐匿其财产,造成未来执行困难,2019年1月8日华映科技向法院申请对其财产采取财产保全措施。法院已于2019年1月29日对华映百慕大所持华映科技7.29亿流通股采取司法冻结。
而中华映管的重整诉求一度被法院驳回。2月11日,中华映管重新就公司重整案向法院提出抗告,等待法院裁决。目前中华映管尚未正式进入重整程序。
中华映管方面告诉财联社记者,“目前还在抗告中,预计要1-2个月才会有结果。”



评论