文 | 铅笔道记者 付艳翠
编辑 | 吴晋娜
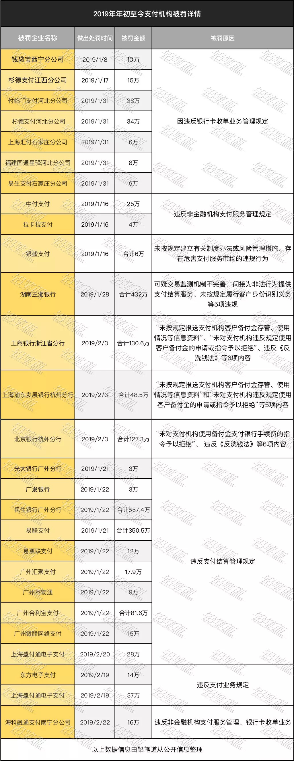
“2月26日,中国人民银行南宁中心支行、上海分行公示了3张对支付机构的行政处罚信息。北京海科融通支付南宁分公司、上海盛付通电子支付、东方电子支付因违反相关法律规定,分别被警告或罚款。
支付行业严监管已经成为业内常态,行业合规要求不断升级的情况下,支付机构、银行收到的罚单更密集了。
据铅笔道不完全统计,2019年年初至今,共25家支付机构收到监管部门罚单,共27笔。罚单金额共计2034.8万元,最大的一张罚单为民生银行的557.4万元。这些企业被罚原因包括违反支付结算、收单业务管理规定、反洗钱相关规定、违反银行卡收单业务相关规定等。
对此,业内人士认为,今年的监管态势仍旧从严,2019年开年的千万罚单算是新年“开胃菜”。
注:本文内容主要来自铅笔道记者采访和网络公开信息,论据难免偏颇,不存在刻意误导。
有机构多次收到罚单
据铅笔道不完全统计,截至发稿,今年已有18家支付机构、7家银行收到罚单。其中,罚单金额超过百万的就有5家,有4家是银行。

今年已有18家支付机构、7家银行收到罚单。
美团旗下钱袋宝是央行在2019年公示出的第一张支付罚单,做出行政处罚决定的日期是1月8日。原因是钱袋宝西宁分公司因违反银行卡收单业务相关制度规定,被处罚款10万元。
据悉,北京钱袋宝支付技术有限公司成立于2008年,2016年9月被美团收购。2017年变更注册资本由1.04亿元增加至4.04亿元。
接着,在1月31日,又有5家支付机构因违反银行卡收单业务管理规定被处罚,涉及总金额达92万元。
值得一提的是,杉德支付和盛付通支付在1个月内,就收到两张罚单。
仅4个月,杉德支付已数次领罚。去年10月,杉德支付违反支付业务规定被人行上海分行给予警告,并没收违法所得668.35万元,处以罚款1804.99万元,合计罚没2473.33万元,公司相关责任人也被给予警告并处以罚款。去年年底,杉德支付湖北分公司又因违反银行卡收单业务管理规定被罚11万元。
公开资料显示,杉德支付2011年成立于上海,并于当年12月22日获得在上海市、北京市、浙江省、江苏省范围内预付卡发行与受理的支付许可证。2016年5月3日,其业务范围扩大至包括互联网支付、移动电话支付、银行卡收单(全国)、预付卡发行与受理(上海市、北京市、浙江省、江苏省),支付业务许可证有效期续展至2021年5月3日。
而据媒体报道,从2017年至今,盛付通因违规已累计收到10张罚单。
盛付通在2011年5月3日获得全国范围内互联网支付、预付卡发行与受理(仅限于线上直接消费及实名支付账户充值)业务的支付业务许可证。2012年6月,盛付通拓展了移动电话支付、固定电话支付和银行卡收单业务,同时其预付卡发行与受理业务的范围也变更为仅限于为本机构开立的个人网上实名支付账户充值使用,并于2016年5月获批续展至2021年5月。
此外,银行遭到处罚的原因更多样,金额也更高。
湖南三湘银行因可疑交易监测机制不完善、间接为非法行为提供支付结算服务、未按规定履行客户身份识别义务等5项违规合计被罚没432万元;
中国工商银行浙江省分行的违法行为类型主要涉及“未按规定报送支付机构客户备付金存管、使用情况等信息资料”、“未对支付机构违反规定使用客户备付金的申请或指令予以拒绝”、违反《反洗钱法》等6项内容,合计被罚130.6万;
上海浦东发展银行杭州分行违法行为类型主要涉及“未按规定报送支付机构客户备付金存管、使用情况等信息资料”和“未对支付机构违反规定使用客户备付金的申请或指令予以拒绝”等5项内容,合计被罚48.5万;
北京银行杭州分行违法行为类型涉及“未对支付机构使用备付金支付银行手续费的指令予以拒绝”、 违反《反洗钱法》等6项内容,合计被罚127.3万。
与此同时,因为违反支付结算而遭到监管部门罚款的企业最多。2019年1月21日,人民银行广州分行做出行政处罚决定:3家银行、6家支付机构均因违反支付结算管理规定被罚,合计被罚1049万元。其中,民生银行被罚款金额最多,达557.4万元。
梳理发现,有支付机构和银行支付业务已经多次收到罚单。比如,光大银行近两个月已有三次因支付结算违规被处罚。
资料显示,2018年12月29日,光大银行武汉分行因违反清算管理规定、银行卡收单业务管理办法等相关规定被警告,没收违法所得353万元,并处罚款617万元,合计被罚没970万。1月28日,光大银行广州分行因违反支付结算管理规定被处罚3万元。
千万罚单,只是“开胃菜”
苏宁金融研究院互联网金融中心主任薛洪言在接受媒体采访时曾表示:“支付作为金融行业甚至整个经济活动的基础设施,经济金融活动的各种风险都有可能通过支付环节显现出来,并集中在反洗钱、收单商户管理、备付金管理、无证经营等方面出现问题。”
薛洪言认为,支付领域的问题不断在客观上造成了支付领域罚单不断的表象。
针对监管紧收、罚单不断的原因,移动支付网资深媒体人佘云峰在接受铅笔道采访时也表示,根本原因还是监管趋严,合规化、严监管是必然趋势。
他认为,“2018年全年罚单100多张,罚款总额超过2亿,所以2019年开年千万罚单算是‘开胃菜’。这些都与‘断直连’、备付金集中存管有着或多或少的关系。另外,‘反洗钱’也是去年以来罚款的重灾区。”
佘云峰介绍,早些年,支付行业乱象频生,银行卡收单市场上出现银行卡套现、虚假商户、二清、挪用备付金、无证违规收单等等现象。因此,一直以来支付牌照持续收紧。去年以来,随着“断直连”、备付金集中交存等监管政策的实施,乱象已经得到了本质性的改善。
他总结道,“这也是监管紧收、罚单不断的原因。”
有业内专家认为,2019年支付行业将迎更强监管,规范市场竞争秩序或成监管着力点。
对此观点,佘云峰同样认同。他认为,合规化、严监管是必然趋势。“尤其是在移动支付、金融科技越来越发达的未来,越是新兴的市场越容易出现各种监管盲区。因此,规范市场会随着金融科技的发展越来越严、越来越合理。”
一位支付行业的公司创始人林涛(化名)也向铅笔道表示,支付行业的监管手段正在不断升级。“未来,支付行业和银行一样,实行双罚制,企业被罚,相关负责人也将被罚。”
今年1月31日,最高人民法院、最高人民检察院联合发布了关于办理非法从事资金支付结算业务、非法买卖外汇刑事案件适用法律若干问题的解释,明确了非法从事资金支付结算业务、非法买卖外汇的量刑标准。
与此同时,近日,中国支付清算协会发布《2019年支付结算违法违规行为重点举报事项的公告》,明确把七大支付结算违法违规行为被列为重点举报事项,其中为非法交易提供支付结算服务、无证经营支付清算业务、支付敏感信息泄露等违规行为均被列入重点范围。
对于支付企业的发展趋势,佘云峰认为,目前国内的支付行业,已经是巨头的战场。财付通、支付宝将会在很大一段时间统治移动支付市场,而其它支付企业需要找准定位,向垂直场景、海外市场、农村市场等领域拓展。
“支付与金融密不可分,而金融的发展得益于科技的发展,因此支付的未来在于大数据、云服务、人工智能等金融科技的发展。”
对于支付行业的发展,林涛补充道,“跨境支付也是很好的机会。”易观1月9日发布的白皮书数据显示,中国跨境出口电商2018年的交易规模预计将高达7.9万亿元,较上年同比增加25%以上,交易额增加了1.6万亿元左右。
校对 | 张茹雅
文章为铅笔道原创,转载或内容合作请联系客服(微信:qianbidao01),违规转载将依法追究相关责任。


评论