文|面包财经
顺络电子(002138.SZ)日前披露了2018年年报:营收23.62亿,归母净利润4.79亿,同比分别增长18.84%及40.23%。数据比较靓丽。
但年报同时也显示,公司此前收购的东莞信柏结构陶瓷股份有限公司(简称“信柏陶瓷”)未完成业绩承诺,而报告期内公司并未对相关商誉计提减值。
根据相关资料,信柏陶瓷于2017年纳入上市公司合并范围,合并产生商誉约2.88亿元。
业绩不达标却没有计提商誉减值,是否合理合规?
连续两年业绩未达标,不计提商誉减值

此前的公告显示:根据收购时的协议,交易方承诺信柏陶瓷2017年、2018年、2019年净利润(扣除非经常性损益前后孰低者为准)分别不低于4,500万元、5,500万元、6,700万元,合计不低于16,700万元。
信披数据显示,信柏陶瓷2018年度实现的净利润为3,104.84万元,扣除非经常性损益后的净利润为2,586.10万元,当期未实现承诺业绩。
进一步翻查公告,发现信柏陶瓷2017年业绩承诺也未达成,公司净利润约3,120.87万元,扣除非经常性损益后的净利润约2,954.42万元。

连续两年未完成当期业绩承诺,且2018年扣非后净利润较2017年小幅下滑,连续两年没有计提商誉减值理据何在?
顺络电子在2018年年报中称“前述业绩承诺……亦包含对标的资产2017年、2018年及2019年三年合计净利润的要求……2018年度业绩承诺未达成,不会对商誉减值测试造成负面影响。”

如果要实现“三年合计净利润”达标,根据当前的数据测算,2019年可能需要实现10,474.30万元的净利润,或者11,159.49万元的扣非净利润。判断2019年能达成如此业绩的理据是否严谨?商誉相关会计处理是否符合此前证监会“8号文”的要求?
对标8号文:商誉减值测试再探讨
2018年11月份,证监会发布了《会计监管风险提示第8号——商誉减值》。其中指出:“对企业合并所形成的商誉,公司应当至少在每年年度终了进行减值测试”,与商誉减值相关的特定减值迹象包括但不限于:
(1)现金流或经营利润持续恶化或明显低于形成商誉时的预期,特别是被收购方未实现承诺的业绩;
(2)所处行业产能过剩,相关产业政策、产品与服务的市场状况或市场竞争程度发生明显不利变化;
(3)相关业务技术壁垒较低或技术快速进步,产品与服务易被模仿或已升级换代,盈利现状难以维持等。
对照“8号文”内容和年报信息,信柏陶瓷2017年及2018年承诺业绩不达标已经被证实。
那么是否存在“所处行业产能过剩,相关产业政策、产品与服务的市场状况或市场竞争程度发生明显不利变化”的情况呢?
顺络电子2018年年报第33页上有这样一段表述“信柏陶瓷原主力产品之一的陶瓷指纹片,随着市场应用方案变化逐步淡出市场,亦影响公司2018年销售额达成”。原文截图如下:

“主力产品之一”、“逐步淡出市场”应该如何理解?是否属于“产品与服务的市场状况发生明显不利变化”?
进一步探讨,顺络电子相关减值测试过程和关键参数信披是否充分?
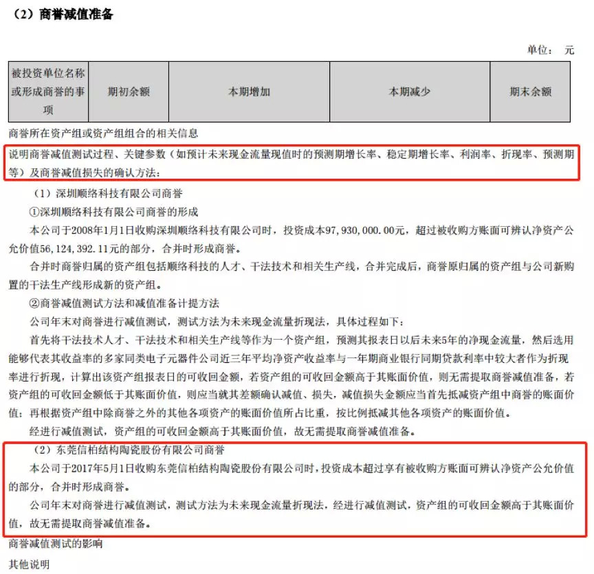
在公司2018年年度报告关于商誉减值准备的附注中,有一段文字:“说明商誉减值测试过程、关键参数(如预计未来现金流量现值时的预测期增长率、稳定期增长率、利润率、折现率、预测期等)及商誉减值损失的确认方法”。

如截图所示,在年报随后的篇章中,披露了两组“商誉所在资产组或资产组组合的相关信息”。其中,对于深圳顺络科技有限公司的表述较为详细,对于信柏陶瓷篇幅较小。
翻查年报第133页,截止2018年底,披露较为详细的深圳顺络科技有限公司,账面商誉余额约0.418亿;而披露篇幅较小的信柏陶瓷,账面商誉约为2.88亿元。

为何商誉账面金额更大且2017年、2018年连续两年业绩未达承诺的信柏陶瓷,信披内容篇幅反而更少?
卖家是董事长连襟
翻查过往公告,顺络电子在2013年就参股了信柏陶瓷,以2177.11万元获得其25.95%股权。

一年多后,陈暖辉以4200万元取得信柏陶瓷原大股东所持有的60.55%股权。公告信息显示,陈暖辉为公司董事长兼主要股东袁金钰配偶的妹夫。通俗的说法就是连襟。


后经过其他股东增资,陈暖辉及顺络电子在信柏陶瓷的持股比例相应调整。
2017年4月,上市公司以现金方式收购陈暖辉持有的信柏陶瓷股权,作价2.88亿元,并支付首期股权转让款23,040万元。收购完成之后,信柏陶瓷纳入上市公司财报合并范围。
那么,信柏陶瓷主要是做什么的?过往业绩怎么样?
信柏陶瓷:被并购前一年扭亏,评估增值4倍
公告显示,信柏陶瓷的主要产品为高性能陶瓷材料及制品,主要应用于手机、智能穿戴设备等消费类电子产品的外壳、指纹片。公司2014及2015连续两年亏损,2016年扭亏为盈,净利润3,484.95万元。

根据评估报告,于评估基准日2016年12月31日,信柏陶瓷股东全部权益价值为 52,797万元人民币,增值率约417.76%。
顺络电子2018年总体营收和净利润均有增长,业绩并不算差。但是,与此同时,商誉减值测试中的关键问题也不容忽视,尤其,这是证监会发布“8号文”之后该公司发布的首份年报。(YYL)
免责声明:本文仅供信息分享,不构成对任何人的任何投资建议。



评论