文|东滩顾
2月18日,中共中央、国务院印发《粤港澳大湾区发展规划纲要》(以下简称《规划纲要》),“建设世界级机场群”是《规划纲要》提出“构建现代化的综合交通运输体系”的重要内容之一,同时《规划纲要》还提出,建设深圳、珠海通用航空产业综合示范区,推进广州、深圳临空经济区发展。粤港澳世界级大湾区建设,推进世界级机场群的建设与发展,以枢纽机场为核心的临空经济区迎来前所未有的发展机遇,东滩顾问结合多年临空产业研究经验和粤港澳大湾区的持续跟踪观察,梳理出粤港澳大湾区的临空产业发展格局。
从机场运量规模来看,粤港澳大湾区分布有香港国际机场、广州白云国际机场、深圳宝安国际机场、珠海金湾机场、澳门国际机场五大机场。从各大机场临空经济区的发展现状和未来规划来看,依托机场发展的五大临空经济区既具有显著的个性化特色,在临空旅游、商务会展、航空维修、航空制造、跨境电商等产业领域根据腹地经济特色形成特色的发展规模,同时在航空物流、公务航空、航空运输等产业领域存在一定的竞争。


香港国际机场是粤港澳大湾区运量规模最大的机场,2018年香港国际机场旅客吞吐量达7470万人次,飞机起降架次达42.77万架次,分别增长2.5%及1.7%,货邮吞吐量实现510万吨,同比增加1.5%。
香港航空城以香港国际机场为核心,总占地面积约13.1平方公里(Google地图测量),重点包括机场飞行区、航站区、货运区、站前商务区等几大功能区。随着港珠澳大桥的开通,新建总占地约1.64平方公里的港珠澳大桥香港口岸,位于香港航空城的东部,与香港国际博览中心一水之隔。香港航空城的发展具有显著的国际航空枢纽带动型特征,依托香港独特的地理区位和腹地城市国际金融贸易业高度发达,香港航空城临空产业发展以高端服务为主,形成“1+3”的临空产业体系。

(1)航空物流业
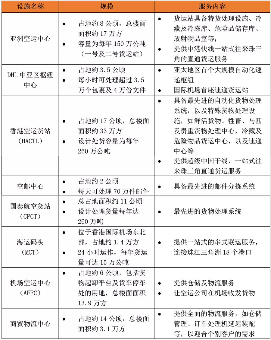
香港国际机场是国际航空物流枢纽,货运量连续9年保持世界第一。拥有DHL、国泰货运、港龙货运、华民航空等多家基地货运航空公司,建设有亚洲空运中心(AAT)、DHL中亚区枢纽中心、香港空运货站、空邮中心、国泰航空货站(CPCT)、海运码头、机场空运中心(AFFC)、商贸物流中心等一流的航空物流设施。

(2)临空会展贸易
香港航空城内布局有亚洲国际博览馆和香港机场世界贸易中心两大国际会展贸易载体。亚洲国际博览馆耗资23.5亿港元,总面积达70,000平方米,馆内设备先进,适合举办大型会议、展览、论坛及各项盛事。香港国际机场世贸中心为世界世贸中心协会下辖企业,由雷格斯集团运营,包括一流的商务及会议设施,以及会员会所提供高级餐饮及其他服务。
(3)临空精品商业
翔天廊(SKY Plaza)位于二号航站楼的中高档购物休闲中心,处于非禁区,其目标客户群包括进出港旅客、非进出港游客、展会吸引人群和附近居民。于2007年启用,总占地面积3.5万平方米,由香港机场管理局开发。共有三层,分别设置了购物、餐饮和娱乐设施,成为一个复合功能的购物休闲中心。此外,航空城内还建有占地2.7万方的天际万豪酒店。
(4)临空休闲娱乐
香港航天城内建设有航天城高尔夫球场,坐落于香港国际机场二号客运大楼旁,邻近亚洲国际博览馆,是机场一项独特休设施。全港首个设有”水中果岭“的九洞高球场,球洞设于人工洞中央的小岛上,极为考验球手的技巧。

澳门国际机场是粤港澳大湾区第五大机场,2018年全年机场旅客量突破826万人次,航班量超过6.5万架次,分别比去年同期增加15%和12%。澳门国际机场现有27家航空公司,提供航线遍布中国内地、中国台湾、东南亚及北亚地区等51个航点,其中中国内地、东南亚及东北亚航线的旅客占整个机场旅客量的37%和41%,吸引了更多本地及国际旅客。
澳门航空城依托本地发达的旅游业,逐渐发展成文化旅游特色的临空经济,形成6大特色临空产业集群。

(1)公务航空
澳门国际机场目标成为亚洲私人公务机中心,澳门机场目前设有1座公务机候机楼(FBO),3个公务机机库、15个公务机专用停机位以及30个公务机旅客专用停车位。2017年澳门国际机场全年处理20802个公务机航班,累计起降公务机3078架次。同时依托机场举办澳门公务航空展,目前已发展成为亚太地区第二大公务航空展会,仅次于每年在上海举办的亚洲商务航空会议及展览(ABACE)。
(2)体育运动
澳门航空城内体育运动业高度发展,航空城内分布有亚洲最大的马场之一澳门赛马会(由称凼仔赛马场),赛道占地45万平方米,场内可容近3万名观众。此外,还分布有澳门运动场、澳门榄球会、澳门国际射击中心、澳门东亚运动会体育馆、保龄球中心等运动设施。
(3)临空酒店业
高度发达的旅游业,带动澳门国际机场附近的酒店业十分发达,区域内分布有大量高端酒店酒店,包括江诗丹顿(四季酒店)、澳门喜来登金沙城中心店、澳门大仓酒店、悦榕庄、澳门罗斯福酒店、澳门巴厘人、澳门W万豪酒店、澳门威尼斯人、永丽皇宫、澳门迎尚酒店、澳门瑞吉金沙城中心酒店、澳门金沙城中心康莱德酒店、澳门君悦酒店、澳门丽思卡尔顿酒店等。
(4)免税商业
澳门航空城内建有澳门DFS环球免税店,位于占地面积超过18万平方英尺澳门T广场四季名店内部,该免税店总面积达12,000平方米,是DFS集团设于全球的商铺中面积第三大,集合了110个世界品牌,共划分为三个区域,包括网罗18个顶级品牌的“时尚世界”;“美容世界”方面则有45个护肤化妆品系列;而“奢华世界”拥有26个名牌名表、珠宝品牌。
(5)博彩娱乐
澳门航空城是澳门发达的博彩业的重要组成部分,区域内部分布有Wynn Palace、金沙城中心、百丽宫娱乐城、威尼斯人娱乐场、新豪天地等赌场,每年吸引大量航空旅客来澳博彩娱乐。
(6)生态旅游
澳门优越的自然生态环境,航空城内分布有大潭山郊野公园、九澳高顶烧烤公园、路环山顶公园、石排湾郊野公园、澳门凯撒高尔夫、澳门小潭山等生态公园。

广州白云国际机场是粤港澳大湾区第二大国际枢纽机场,2018年完成旅客吞吐量6973万人次,货邮接近190万吨,两者同比增长均在6%左右。旅客吞吐量全省排名第一,全国排名第三,仅次于北京首都国际机场和上海浦东国际机场。
2016年12月国家发展改革委、国家民航局近日联合下发《关于支持广州临空经济示范区建设的复函》,同意广州设立临空经济示范区,示范区规划总面积共135.5平方公里,其中机场区域面积41.64平方公里。广州空港经济区的发展战略定位和目标为建设具有国际竞争力的国际航空产业城、世界枢纽港。通过依托白云机场、背靠世界城市的地理优势,打开亚太市场,升级临空产业,形成国际发展元素集聚的临空新区,展示活力特色,吸引全球投资,最终建设成为国内乃至全球具有高度投资价值、高度驻留吸引力的临空新区。

(1)航空物流
联邦快递亚太转运中心项目主体工程共征地约2448亩,按照满足2020年日均快件吞吐量17.9万件、日均分拣量12.5万件的需求进行设计,高峰小时的分拣能力为27000件。除FedEx亚太转运中心外,广州临空经济示范区近年来吸引了包括广东邮政速递物流总部基地、顺丰速递华南(广州)航空快件转运中心项目、圆通速递华南管理区总部基地及航空枢纽项目等大型航空物流项目的落地。
(2)航空维修
广州临空经济示范区已初步形成全国最大飞机维修基地和全球最大飞机客改货基地。分布有广州飞机维修工程有限公司(GAMECO)和新科宇航两大飞机维修企业。GAMECO在白云国际机场现有一期机库(约94,000平方米)的12个机位,二期机库(约56,000平方米)可同时容纳8架窄体飞机,现总机位已达20个,维修能力进入全球前十强,能够提供各种型号的飞机维修工程服务;其附件维修中心是国内功能最完备的飞机附件维修基地。此外,还积极推进三期机库和飞机附件维修基地项目前期工作。新科宇航是全球最大的机身维修企业,广州新科宇航科技有限公司是广东省机场集团与新加坡科技宇航公司2011年3月共同成立的中外合资公司,主要业务为民用飞机的大修与改装,包括B747的客机改货机,以及A380的维修检查、相关零部件的制造维修等。项目计划用地480亩,建设8个机库,预计投资25亿元。分两期开发,一期220亩,投资约15亿元,规划建5个飞机维修库。
(3)跨境电商
随着国家级临空经济示范区的获批,一批跨境电商企业相继进入临空经济示范区,未来跨境电商产业有望成为广州临空经济示范区的重要品牌产业之一。唯品会广州空港跨境电商总部项目,投资5亿元,规划建设空港跨境电商保税备货运营中心,进口直邮分拨中心,广州仓储运营中心、空港结算中心;广州香雪空港国际医药物联网中心项目,投资15亿元,规划建设现代化空港国际物流中心,进出口药品及医疗器械分装车间、国际医药检验检疫中心、跨境电子商务中心等;宝能集团广州空港跨境电子商务产业园项目投资30亿元,规划建设跨境电子商务、综合金融、智能仓储物流、高端跨境交易展览、孵化平台以及相关配套服务板块。
(4)航空租赁
航空租赁属于广州空港经济区近年来重点推进的新兴产业,积极打造华南地区的融资租赁产业集聚区。区域内的天合国际融资租赁有限公司于2017年12月在广州空港经济区落户首架飞机以来,广州空港经济区航空租赁业务范围和规模不断拓展。2018年1-10月共落地租赁飞机28架,货值约21.2亿美元,架次同比增长65%、货值同比增长78%。
(5)公务航空
托目前国内规模最大、功能设施最完备的白云机场商务航空服务基地(FBO),目前引进本田公务机、亚联公务机、法国优德士集团(UUDS)等10多家国内外商务航空服务公司,为30多家客户提供1100多架次的航班保障服务,使得广州空港经济区成为粤港澳大湾区的重要的公务航空基地。

深圳宝安国际机场是粤港澳大湾区的第三大机场,2018年全年实现旅客吞吐量4934.9万人次,同比增长8.2%,增速在内地前十大机场中位列第一;货邮吞吐量121.9万吨,同比增长5.1%;起降航班35.6万架次,同比增长4.6%。
深圳空港新城总规划面积95平方公里,是前海合作区的6倍,规划形成“两带六区”总体开发格局,“两带”是指“滨海休闲带、综合功能发展带”;“六区”是指“机场东片区、机场南片区、福永片区、新城核心区、半岛区、离岛区”等六大功能片区。大空港地区以商务会展、航空服务、科技服务为主的区域性生产服务业,以装备制造(空港、电子)、科技研发等产业为主的高新技术产业,规划建设成为珠三角区域的宜业宜居的空港新城,大空港新城起步区和深莞城际协调共建合作区。

(1)航空物流业
UPS深圳亚太转运中心投资1.8亿美元,占地8.9万方,是UPS亚洲最大的转运中心,其分拣设施的业务处理能力达到每小时1.8万件,并可弹性扩展至3.6万件/每小时。顺丰总部设在深圳,深圳宝安国际机场作为顺丰航空的主运营基地,其航空快件华南分拨区设置在深圳机场,华南转运枢纽已于2015年5月18日启用,目前进出深圳机场的自有飞机和包机的周航班量超过240架次,通达国内18个城市。此外,DHL、邮航、圆通等进驻深圳宝安国际机场,开通货运航线。
(2)临空会展
深圳空港新城“两中心一馆”项目成为深圳大空港发展的核心。其中深圳国际会展中心为主核,深圳国际会展中心项目用地面积148万平方米,一期及周边配套设施总投资达867亿元。项目一期建成后,将成为净展示面积仅次于德国汉诺威会展中心的全球第二大、国内第一大的会展中心;整体建成后,将成为全球第一大会展中心。国际会议中心位于深圳国际会展中心的北面,海上田园南面,2016年9月完成初步选址,用地面积27万平方米,建筑面积50万平方米。科技馆位于深圳国际会展中心的北面,总建筑面积约10.5万平方米,用地面积12万平方米,计划2020年竣工,将集中全球最先进的科技展示和交流。“两中心一馆”的建设与运营,届时有望将深圳空港新城上升到粤港澳大湾区临空版图上一个新的高度。

(3)临空休闲
深圳空港新城内及周边分布有大量休闲项目,在高端休闲层面,在深圳机场南侧和北侧分别布局了碧海湾高尔夫聚乐部歌航港高尔夫球场;在生态休闲层面,空港新城北部海上田园,是一个集旅游观光、休闲度假、生态科普、会议培训等多种功能为一体的生态旅游度假区;在公共生态层面,沿海地区建设西湾滨海公园、宝安西湾红树林公园。

珠海金湾机场是粤港澳大湾区的第四大机场,2018年金湾机场旅客吞吐两突破千万人次,达到1122.1万人次,年增长率21.7%,货邮吞吐量4.6393万吨,年增长率24.1%,年飞行架次8.1137万架次,年增长率16.4%。
珠海金湾机场是中国国际航空航天博览会(简称中国(珠海)航展)的主阵地,珠海金湾机场依托珠海航展,规划建设珠海航空产业园,成为典型的国际航展驱动型临空经济。

珠海航空产业园位于金湾区三灶半岛湖滨路以南地区,规划约总体面积为99.0平方公里,其中山体面积33.8平方公里,建设用地面积65.2平方公里。航空产业园目标建设“四个基地,一座新城”,即广东省的民用航空产业基地,国内一流的通用航空(公务机)制造和服务基地,亚太地区综合性的航空维修基地,世界著名的航空展览基地,最终把产业园建设成为不仅具有以航空为特征的经济功能,而且具有以航空为特征的社会功能和城区形态,成为拥有相当一部分从事航空产业人口的、现代化的、宜居的珠海航空新城区。经过10年的发展,珠海航空产业园目前形成2+2航空产业发展体系。
(1)国际航空展览
珠海航展,即中国国际航空航天博览会是已经举办十二届,最近一届于2018年11月6日-11日在珠海国际航展中心举办,本次航展吸引来自43个国家和地区的770家厂商参展,同比增长10%;来自50多个国家的近200个军政贸易代表团参观航展;专业观众近15万人次,普通观众约30万人次;签订了逾569个项目价值超过212亿美元的各种合同、协议及合作意向,成交了239架各种型号的飞机。珠海航展已经成为中国唯一一次被列入全球最具影响力的五大航展之一,珠海航空城成为国际航空届的国际航展名城。
(2)通航研发制造
经过10年的发展,珠海航空产业园形成“中航系+民营+X”的航空研发制造产业体系。2009年中航通用飞机有限责任公司(简称“航空工业通飞”)产业基地以及总部落户珠海,2010年航空工业通飞制造的“海鸥300”下线;2012年我国首款具有自主知识产权的全复合材料涡桨公务机AG300成功下线;中航通飞与美国赛斯纳合资生产的奖状XLS+560喷气式公务机,已在珠海下线并投放市场;中航通飞并购美国西锐后在珠海建立的生产线;2016年我国自主研制的世界最大在研水陆两栖飞机AG600在珠海完成总装下线,珠海航空产业园形成多机型、多品类的中国重要的航空制造产业基地。除航空工业通飞外,园区还集聚了珠海雁洲轻型飞机制造有限公司、珠海航太科技公司、珠海海卫科技公司等一批整机企业已建成投产,以及隆华无人机公司、佰家科技、羽人农业航空等主要从事无人航空器整机系统及零部件研发、制造的企业。
(3)航空制造配套产业
依托通用飞机研发总装制造,航空产业园还吸引同时吸引与之配套的复合材料、航空标准件、航空仪表、发动机制造、飞机及发动机大修等行业的聚集,逐渐形成一个现代化的轻型飞机产业体系。重点包括中国民航飞行校验中心南方基地,整个华南地区的民用机场直接提供校验飞行服务;珠海摩天宇航空发动机维修公司,为国内规模大、维修等级高的民用航空发动机维修基地业;以及航天科工(深圳)集团、武汉航特装备等航空配套企业。
(4)通航运营服务
依托珠海通用机场和阳江合山机场等通航基础设施、通航飞行服务站的建设和低空航线运营为抓手,拓展发展通航运营产业链,使珠海成为亚太地区重要的通用航空运营中心。2014年,开通国内首条低空航线“珠海-阳江-罗定”,发展低空旅游。同时发展FBO、FSS、飞机维护、飞机培训、旅游等业务的通用航空产业服务运营体系,加快形成通航运营产业链。
▌说明:本文由上海东滩顾问编辑整理发布,


评论