文|锌链接 陈海宁
编辑|邓龙
随着《粤港澳大湾区发展规划纲要》出台,大湾区的发展终于提上日程。纲要除了规划金融、科技、制造、旅游、能源等产业的发展,更值得期待的莫过于给大湾区中的四个中心城市进行“角色分配”。
分工合作,不仅意味着大湾区内将能摆脱M型城市体系下,由于产业结构趋同造成的恶性竞争,更意味着,在大湾区经济圈内,可以形成一个完善的各有分工的产业链条。
作为区块链从业者,除了着眼于各个产业升级中所需的“+区块链”外,还应看到,大湾区内各个城市、企业机构间所绕不开的协同合作问题。区块链的价值不仅在于技术,还在于它为机构间的协同合作关系提供了新的思维模式。
实际上,目前有一些企业已经或正在把他们的研发部门甚至总部搬往大湾区核心城市深圳、香港等,而且在大湾区内,如今创投的话题再也绕不开区块链了。
大湾区抛出橄榄枝
政策扶持在产业初期是不可或缺的,就像婴儿需要母亲的哺乳。
深圳、广州市政府较早开始关注区块链技术,并早早地向创业者、从业者抛出橄榄枝。
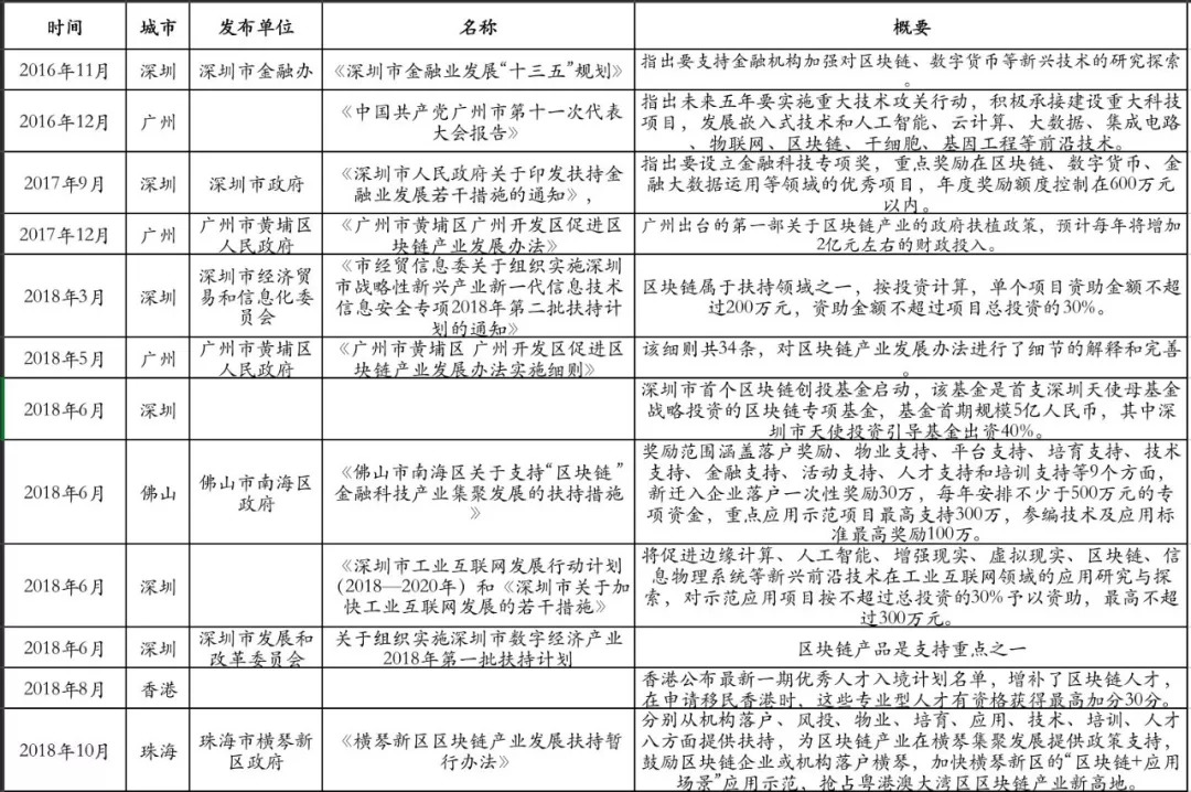
2016年11月,深圳市人民政府金融发展服务办公室发布的《深圳市金融业发展“十三五“规划》中便提到,支持金融机构加强对区块链、数字货币等新兴技术的研究探索。同年12月,广州市在中国共产党第十一代表大会报告中提出要人工智能、云计算、大数据、区块链等前沿技术。
锌链接整理了大湾区自2016年以来的区块链相关政策。

图片来源于锌链接整理
与国内其他对区块链行业有扶持政策的城市相比,大湾区的扶持力度并非最大,但这里有政策之外更具吸引力的环境:开放的市场、多元的需求、产业集群、人才聚集等。
在新一轮的经济周期中,经济的增长更多的是由技术创新驱动。在人才、技术等方面占据优势的粤港澳大湾区无疑最具备成为区块链等新技术的产业新高地的潜力。
在区块链行业,不少企业将其技术研发部份迁往大湾区。矩阵元是其中之一,2014年在上海成立,2017年在深圳成立分公司,并将其研发核心团队设置在深圳。杭州起家的标准链团队也选择将其硬件研发部门设在深圳,开启杭州-深圳-曼哈顿三地联合办公的模式。
本地企业也在发力。
2017年,微众银行联合腾讯、华为、四方精创发起的金融区块链联盟(深圳)推出开源平台FISCO BCOS,区块链成为微众银行的重要业务。
今年2月,微众银行与澳门特区政府合作的首个项目是基于其“Weldentity”实体身份认证及可信数据交换解决方案,这是一个基于FISCO BCOS区块链底层平台的联盟链方案。
四方精创是一家成立于2004年,是深交所上市的金融IT服务商,从2016年开始布局区块链。其研发中心副总经理王超告诉锌链接,尽管整个区块链产业还处于起步阶段,但四方精创仍会持续在区块链研发领域进行投入。
除了业务应用探索,四方精创也分别与华南理工、香港城市大学、香港数码港等机构进行了基础算法研究以及人才培训方面的合作。
“对于区块链技术,香港有着强烈的渴望,而内地企业则在人才储备上更具优势。”王超说。
此外,四方精创基于通证激励的人才互动平台“乐寻坊”也已于2018年5月上线公测。
大湾区区块链的地利和人和
《纲要》中提到,联合打造一批产业链条完善、辐射带动力强、具有国际竞争力的战略性新兴产业群。
王超认为,区块链“分布式数据库”的特性使其十分适用于需多方协作的场景,未来大湾区将有更多人才、业务上的联通,“区块链会成为链接各个城市的‘超级纽带’”。
任何产业的发展都不是一蹴而就的,大湾区区块链的发展得益于它深厚的产业基础。
深圳从制造业之都成长为科技创新之都,这里的高新技术企业有华为、腾讯、大疆等。可以说,深圳及周边城市聚集了一条完整的数字通信产业链条。
一方面,数字经济产业在转型的过程中,需要区块链、人工智能、云计算、大数据等新技术解决方案,这是由产业集群效应驱动的新技术产业繁荣。另一方面,区块链行业大多数人才来自原本的5G、互联网等数字通信行业,而深圳本身便已具备这些人才资源。
而香港是金融之都,许多跨国金融机构都将其国际中心设立在此。同时,从香港政府一系列的政策可以看出,香港正在扶持科创产业。这些都将成为大湾区区块链公司成长的沃土。
多元的人才资源结构也是大湾区发展区块链的优势之一。
近日,领英联合清华经管学院发布的《粤港澳大湾区数字经济与人才发展研究报告》中显示,深圳在ICT(软件与IT服务、计算机网络与硬件)行业的高水平人才集中度非常高,澳门则是教育与旅游度假行业,香港是金融、公司服务、教育,珠海、佛山、东莞、惠州则是制造与消费品行业。相比之下,广州在各个行业的高水平人才分布较为均衡。
从高水平人才的分布情况一定程度上也反映了大湾区内不同城市的角色,这与纲要中的定位基本相符。
此外,粤港澳大湾区拥有广深两个一线城市,香港、澳门两个国际化大都市,领英的《数字经济人才报告》显示,香港、澳门可以吸引来自各国的一流人才,而广深则聚集了国内一流高校的人才,这两大虹吸效应也为大湾区的科技创新造势。
在种种因素的推动下,大湾区的区块链产业版图雏形初显,涵盖了底层技术、技术应用、孵化器、投资机构等各个领域。
在底层技术方面,有金链盟的FISCO BCOS、腾讯云BaaS、华为云BaaS等;在应用层面,许多企业已经从金融科技、物联网、溯源、大数据等不同垂直领域进行落地探索。
而在孵化器方面,广州已经设立区块链产业基地,以及广州区块链国际创新中心。深圳、香港、澳门均有创业孵化中心。
一张大湾区的区块链蓝图,正在展开。
区块链:智慧城市的“神经网络”
区块链或许会成为大湾区打造智慧城市的关键因子。
《第一财经》报道数据显示,截至2017年底,中国超过500个城市均已明确提出或正在建设智慧城市。预计到2021年,市场规模将达到18.7万亿元。
而联合国报告数据表明,预计到2050年,全球75%的人口将居住在城市里,随着城市面临的挑战越来越多,对不同问题解决方案的需求也在不断增加。
在《粤港澳大湾区发展规划纲要》的第五章第二节提出了建成“智慧城市群”,电子政务、数字身份、电子签名互认等都是其中重要的工作。
区块链是上述项目的重要底层支撑技术之一。作为点对点的分布式数据库,网络中发生的交易信息可以分布式存储在多个数据库中,而不是一个集中的数据中心,这赋予了区块链“不可篡改”特性。密码学套件则为网络中的数据安全加了一道锁。
前阿里巴巴副总裁、香港科技园董事、红杉资本专家合伙人车品觉介绍,在智慧城市有三大功能:智慧政府、便民、基于智慧城市的产业,前两者需要政府牵头。
智慧政府是“高阶版”的电子政务,锌链接从政府部门获知,大湾区内各个城市政府已经或正计划开展“智慧政府”。
2月27日,深圳前海微众银行股份有限公司与澳门政府签署合作协议,双方在智慧城市等方面展开合作,双方合作的首个项目将是基于联盟链“WeIdentity”实体身份认证及可信数据交换。
2018年6月,广州税务部门推出区块链电子发票“税链”平台,据透露,在广州市政府筹备的政务云平台中,区块链也是重要的技术之一。
2017年6月,佛山是禅城区发布了基于区块技术的IMI身份认证平台、智信城市计划等,率先探索区块链在政务上的应用。
此外,智慧城市中最重要的是数据。大湾区是“一国两制三个法律体系”,无法共用同一套数据隐私保护法,这无疑限制了数据的流通。
车品觉认为,在解决数据流通问题中,应该要多用科技,而不要只依靠合规。在他看来,区块链可以在数据安全保护与数据使用的整个链条中扮演重要角色。
如果把城市中各个机构所拥有的数据比作神经元,那么,区块链则是连接这一个个神经元的网络。
粤港澳大湾区的优势不仅仅是政策环境,更在于给了它一个广阔的市场空间、产业集群效应、以及其他城市难以匹敌的资源优势。
在这片5.6万平方公里的土地上,围绕区块链的健康商业生态正在生根发芽,有待一日将长成一片枝繁叶茂的树林。
粤港澳大湾区隐含的价值,在于完备的基础产业链、多元的市场需求、以及来自一国两制三地区所带来的价值碰撞。


评论