文 | 虎嗅 假装FBI
一款从来没有听说过的APP今天被媒体报道称因涉嫌传销被处罚。
3月16日,据亿邦动力网报道,社交电商平台广州花生日记网络科技有限公司(以下简称“花生日记”)因涉嫌传销(直销)违法行为,被广州市工商行政管理局在3月14日责令处罚150万元,没收违法所得7306.58万元。
广州市场监督管理局在行政处罚决定书透露了一些重要的信息:
1)花生日记自2017年7月28日上线,2018年9月25日因涉嫌传销被立法调查;
2)花生日记会员层级多达51级,通过设定“平台—运营商—超级会员—超级会员……超级会员”的层级式管理架构,采取多层级佣金计提制度和会员升级费用等手段,发展会员多达2100多万人,遍布全国各个省市,收取佣金金额4.5亿多元。


具体的传销方式包括:
(一)发展花生日记APP平台会员,收取“超级会员”费用。花生日记于2017年7月28日至2018年1月15日间,规定会员只能领取花生日记平台的优惠券,而只有超级会员以及运营商才能获得发展他人加入并从下一级会员消费金额中提取佣金。会员如果希望升级成为超级会员,则需要交纳99元升级费用。在上述期间,花生日记共发展超级会员7247人,收取费用71.75万元。 后鉴于有会员投诉,从2018年1月16日起花生日记修改了上述规则,将会员和超级会员进行合并,用户一经注册就成为超级会员,不再收取费用。


(二)花生日记以平台形式管理运营商,并以运营商为金字塔顶层各自发展下级超级会员,最终通过会员消费实现层级计酬。花生日记通过各种渠道发展粉丝数量多、流量大的流量运营公司作为其分公司,分公司依据与花生日记的协议,主要负责发展和管理运营商,并通过微信、微博、朋友圈、快手、抖音等社交平台,以及在线下散发宣传单或宣传手册等方式推广平台,宣传花生日记的经营模式和经营理念。 运营商为花生日记经营模式中的重要一环,其主要作用为通过大量发展下级会员,以获取下级会员消费后的佣金计提……
随后,一位疑似花生日记员工的女士在朋友圈大方承认了被处罚的事实,“之前我们只敢宣传花生融到钱了,但是实际还没到位”。可以说非常坦诚了。
这位女士还称学费交了,会吸取教训,并在为IPO而努力,最后不忘本色,“努力种花生吧,大家一起涨身价”。


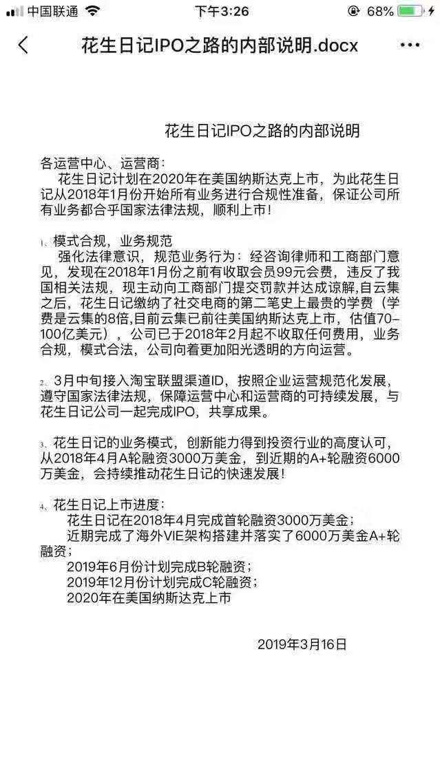
你看,今天(3月16日)花生日记还对内部发了一个“IPO之路的声明”,称计划在2020年在美国纳斯达克上市,并且不无自豪地说,“自云集之后,花生日记缴纳了社交电商的第二笔史上最贵的学费(续费是云集的8倍,目前云集已前往纳斯达克上市,估值70~100亿美元)。”
再然后就是花生日记发了一则关于被行政处罚的声明,称完全尊重并接受监管机构的处罚,2018年初花了大力气进行了整改和规范,“社交电商是新生事物,在发展过程中遇到坎坷和挫折是不可避免的,保持积极的心态,与监管部门紧密联系,不断拥抱变化……”

这的确是少见的“心态积极”,一般被处罚的企业多少有些羞赧,花生日记从个人到公司,似乎都把被处罚当作了一种荣耀——至少不是一种耻辱感——来对待。这种心态的确挺具有传销气质的。
不仅如此,还借机大肆宣传,趁机拉新,不得不服。

虎嗅发现目前花生日记APP没有被下线,仍可在App Store里下载。相比之下,刚结束的315晚会上,央视曝光了要钱更要命的“714高炮”后,今天这些714高炮App纷纷下线和换皮。

根据天眼查信息显示,花生日记注册资本100万元,期间进行过2次股东变更,从最初的2个人增加了4个,分别为杨仙强、廖贻志、郝占领、张树清。其中杨仙强是大股东,持股占比54.06%,这位名不见经传的人显示有8家公司。
剩下的问题是,花生日记到底是不是传销呢?
这个问题在微博和知乎上讨论的人都挺多的,知乎“如何评价花生日记?”帖子下的100多个回答分为了两个阵营。
知乎用户“压力不大”的一个回答获得了400多个赞,他说:“为什么每个人说话都要带自己的邀请码,变相发展下线,这个APP里面的优惠券99%卖的都是山寨牌子的东西,而且不注册就领不了券,问题来了,看似注册挺简单是吧,然而注册是需要所谓邀请码的。然后这个所谓的推广奖励知道是怎么一回事呢,充99块钱,升级成“代理”,A发展B,B发展C,C发展D,当D充钱成代理的时候,ABC逐级分钱,典型的传销模式。不要想着能靠这个赚钱,看水军这么积极的说的天花乱坠的同时还不忘把你变成下线,就知道这是个骗局了。”
他还贴出了一系列的截图:



但也有很多为花生日记辩驳的,比如网友“夜魅”说:“并不是传销,我们知道利用拉人头进行分级谋利定义为传销。而刚刚好,它只走了传销的一半,就是拉人头。所以不能定义为传销,只不过是一种推广模式。就是利用那些成天想着啥事不干月收入几万的人帮他们拉人进来,这类人都有较多的时间玩手机,并且人脉多数是贪小便宜自以为精打细算的一类,这样能扩大使用这个软件的人数,只要浏览量上去了,成交量就不会少。另外我们再剖析下它的市场原因,人的贪小便宜是天性,这就是为什么拼夕夕能上市的原因了,毕竟在中国,收入底下的人占大部分,而某宝的东西也大部分做到了爆款,就是利润非常低的那种。”
又比如“万象赵昀”说:“花生日记APP还算不上传销骗人,只是它之前的推广方式和早先的微商以及传销有些类似,目前已经有所改善。它实际上是某个淘客大团队依托淘宝联盟制作的一个推广软件,所有的数据都是来自淘宝联盟的,使用起来比较方便而已。”
下面评论的很多,支持花生日记不是传销的大多持上述网友的观点。
但有网友发的截图似乎说明了问题:



尽管不知道花生日记目前合规到了什么程度,但很难想象有2000多万人为了每次几块钱的蝇头小利加入到了这个非常具有传销气质的APP中。就像昨晚看了央视315晚会上曝光的“714高炮”超利贷,一位女士借了7000元结果2个月后欠款滚到了50万一样,让人匪夷所思。
目前,花生日记APP的页面似乎整合了天猫和淘宝等APP的功能,看上去像一个电商APP了。

在过往各种底层物语的描述中,每一个人似乎都不愿意承认自己的智商有问题,哪怕是深陷传销漩涡的人,也坚信在改变命运甚至改变世界。
所以,国民亟需提高教育水平,开化民智,否则受害者只能是一茬接一茬。
至于花生日记是不是传销,还用说吗?



评论