文|清科研究中心朱剑裕 林静
研究综述
随着国内经济增长的放缓、“资管新规”等管理办法的出台,私募股权市场也面临着募资困难、竞争加剧等问题,行业进入调整期。面对日益严峻的市场环境,提高机构募、投、管、退各方面的综合实力成为获得竞争优势的关键,而一直被忽视的投后管理服务也成为机构提高自身实力的重点。在此背景下,清科研究中心重磅推出《2018年中国VC/PE机构投后管理调查研究报告》,通过对我国VC/PE投资市场的主要投资机构进行问卷调查、走访调研,对目前股权投资市场机构的投后管理现状、主要投后管理类型、主要投后管理内容及动态规划、投后管理问题进行了总结和分析,并梳理了标杆机构的投后管理模式,旨在为我国VC/PE机构投后管理提供参考建议。
机构投后管理意识增强,专业投后管理团队设置比例提高
根据清科研究中心的不完全统计,机构的投后管理意识已逐渐加强。2013年投后管理专题调研显示,仅有16.1%的机构设置了专门的投后管理团队,而2018年该数据已达70.3%。股权投资市场的快速发展,促使机构体制建设的不断健全和完善,但在投后管理方面,专业的投后管理人员占比仍然较低。参与本次调研的机构中,投后人员占机构总人数的10%以内的机构占16.7%,投后管理人员占11%-20%的机构占44.0%,比例最高,其次是投后管理人员占总人数21-30%的机构占22.6%。投后管理人员人数的比重与机构的发展策略和对投后管理的重视程度息息相关,投后管理的制度越完善、内容越丰富,人员的需求就越大。

投后管理模式多样,机构注重量体裁衣
根据公开信息及访谈调研信息,目前投资机构采用的投后管理类型主要有以下四种:投资经理负责制、“投资+投后”共同负责制、投后管理部门负责制、Capstone模式。机构可以根据投资风格和管理要求,选择适合自己的投后管理类型。

在投资经理负责制下,投前投后实现了一体化,以“谁投谁负责”为中心。在该制度下,投资经理对所投项目进行持续跟踪,对项目有充分了解,能够对被投企业问题有针对性地跟踪和改进。这种模式权责明确、绩效清晰,但是加重了投资团队的压力,且由于投资团队精力有限,当在管项目增多时,被投企业的很多需求无法被有效覆盖和解决。
由于投后团队在前期并未对被投企业进行深入了解,更换对接人和对接团队需要新的磨合期,因此部分投资机构会采用“投资+投后”共同负责的方式。投资团队负责与被投企业的对接工作,收集企业的运营资料、财务信息等,投后团队则集中于对接资源,为企业提供系统性和针对性的增值服务。相较于前一种模式,投资人员的投后管理压力得到了减轻,投后团队为投资团队提供了有力地补充。
专业化投后管理团队的建立是VC/PE机构发展到一定阶段、拥有足够的投资规模后专业化分工上的客观需求。通过设置独立的投后管理团队,可以分担大部分投资经理的投后任务,投后管理部门负责项目管理、资源对接、定期回访、企业调查增值服务等工作。专业投后管理团队的设置已成为目前初具规模的投资机构进行投后管理的主流需求。
Capstone模式源于KKR, Capstone是KKR旗下专注于管理和战略咨询的服务团队,拥有世界一流的经营管理咨询人才,为KKR的投资项目提供全生命周期的投后增值服务,包括产品管理、销售和市场营销、运营、采购、IT和人力资源管理等领域,旨在帮助KKR的被投企业进行全面的管理提升和改进,在运营上独立于KKR并向被投企业收费。KKR成立Capstone与自身以并购和大股权投资为主的投资策略紧密相关,因此很多国内外的大型并购基金也多采取这种模式,并根据自身机构的发展阶段和管理规模大小,组建规模不等的管理咨询服务团队,如国内的弘毅投资 、中信产业基金等。
投资机构投后管理手段丰富,对人员综合素质要求高
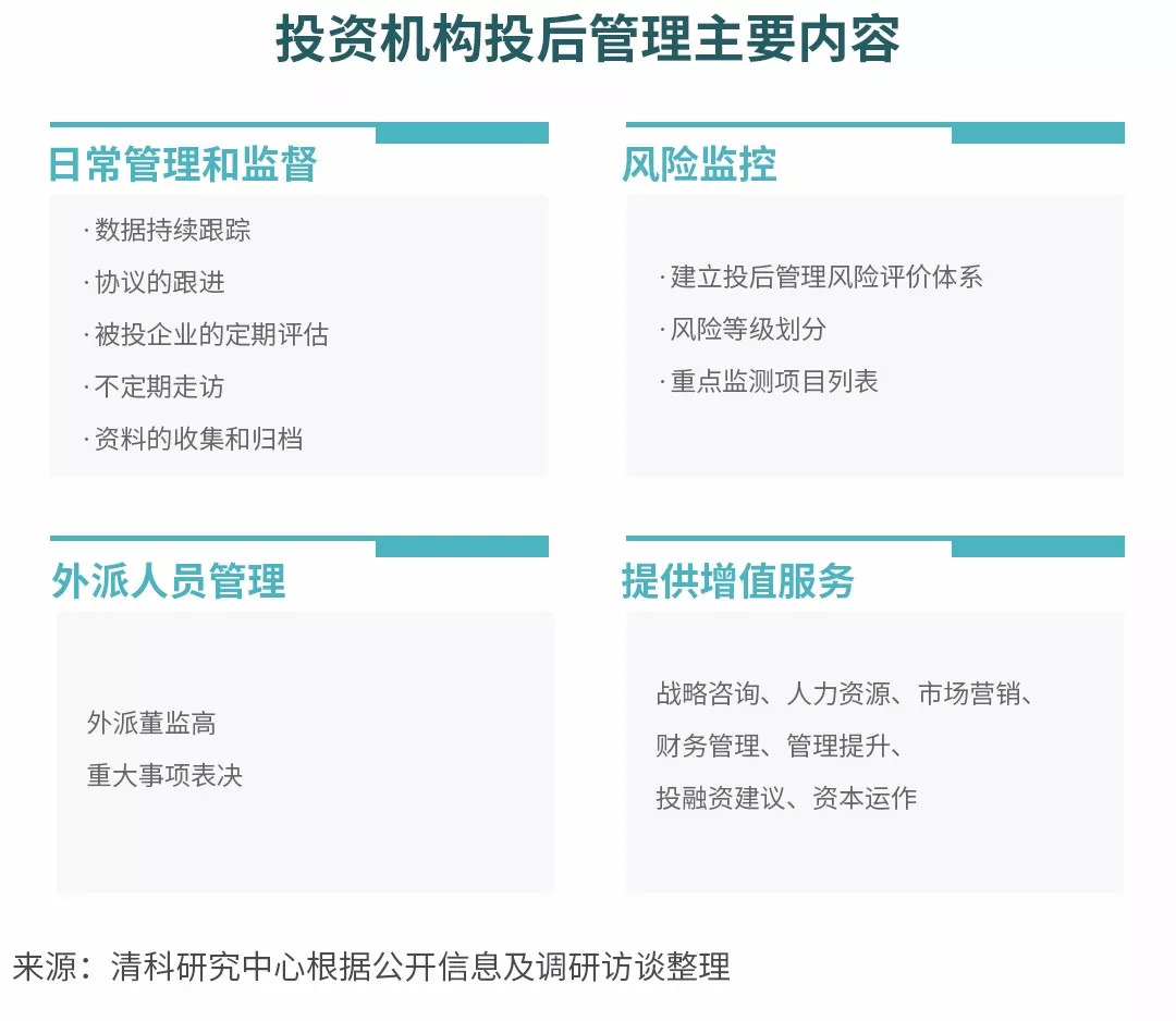
投后管理源于对被投企业运营状况的监督和考察,投资人为保证投资机构和LP的利益,需要及时了解企业的运营状况、监督法律和财务状况。除此之外,为了实现更好的投资回报,投后管理又加入了帮助企业提升价值的增值服务内容。投后管理内容主要包括日常管理和监督、风险监控、外派人员管理、提供增值服务四大部分。

● 日常管理和监督:包括对被投企业财务和运营数据的持续跟踪、协议的跟进、被投企业的定期评估、不定期走访、资料的收集和归档等监管工作。
● 风险监控:风险监控就是对项目建立投后管理风险评价体系,制定不同的风险等级,达到识别风险、及时预警的效果。风险评价体系一般包括外部环境的监测、被投企业战略实施情况、经营发展偏离情况、其他重大风险等。
● 外派人员管理:对于重大事项的管理,机构主要采取外派董事、监事、高级管理人员的方式。外派“董监高”是机构对于重点投资企业的常规做法,而外派最多的就是独立董事和监事。在调研机构中,超过一半的机构以外派“董监高”的方式进行投后管理。
● 提供增值服务:增值服务是指投资者向被投资企业给出所有有价值的增值性服务的总称。投资机构在行业内的各种资源和丰富的投资经验是其独特的核心价值,能够帮助企业获得更加广阔的发展空间。从职能上看,投资机构主要为被投企业提供战略咨询、人力资源、市场营销、财务管理、管理提升、投融资建议、资本运作等增值服务。机构需要配备财务、法务、人力、公关、市场等多维度的专业人才,投后管理人员应具备行业分析、财务分析、战略咨询、流程优化、技术改进等专业能力。而目前机构的对投后管理人员能力无严格要求,投后管理人员专业水平稂莠不齐,增值服务能力受限。
投后管理“对症下药”,应采取差异化管理策略
目前主流投资机构根据企业不同发展阶段、企业管理完善程度、投资机构的投入程度进行投后管理的资源分配和规划,进行差异化的投后管理服务。机构的资源和人员精力有限,因此按照一定的标准,将被投企业合理分类,并按照优先级分配资源,对于不同的企业,实施差异化管理,可以帮助投资机构最大限度的利用投后资源提升被投企业效益达到精准投后管理的目的。
1、按被投企业发展阶段:
不同阶段的被投企业因各自发展需求不同,需要不要的投后管理及服务。处于早期阶段的企业,创业团队人员结构不够完善,股权架构也尚未清晰,这时,投资机构应加强对人员配置的管控,并优化股权结构。处于成长阶段的企业已经具备了基本的商业模式,在完善商业模式的基础上,企业需要提升实力达到盈利水平,实现良性增长。处于成熟阶段的企业,具备了完善的商业模式和盈利模式,这一阶段,机构的投后服务主要集中在协助完善产业链和资本运作上。

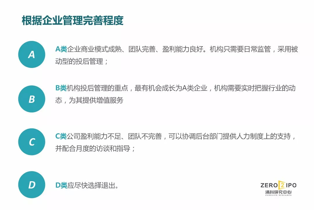
2、按被投企业成熟程度、管理完善程度:
分层管理制度是机构普遍使用的项目管理方式,分层管理的本质在于能精细识别管理对象的发展层次,设计相应的层次管理手段、方法,实施层次对应的有效管理,提高管理的效率,减少因管理手段、方法层次与管理对象发展层次的不对称,而导致的管理资源浪费。复星锐正在投后管理中就巧妙地利用了分层管理制度,将企业分为五个等级,并通过每次企业回访实时更新,动态滚动调整,对于不同分层的项目,资源对接力度和关注角度实行差异化。

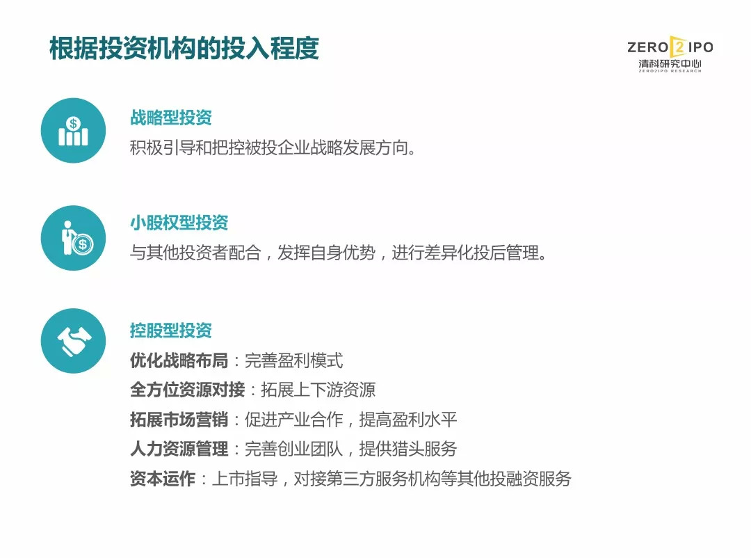
3、按机构投入程度:
在对被投企业进行机构投入程度的划分时,投资规模和投资占被投企业的份额是机构常用的两大指标,投资规模反应出投资机构与被投企业的绑定程度和面临的潜在风险大小,而投资占比则反应出机构在被投企业的话语权。机构可以根据这两大指标确定资源的大致分配。

老牌机构投后管理优势明显,早期/VC/PE机构各有千秋
成立时间较长、进行市场化投资较久的机构,投后管理体系设置、团队建设较完备,并且为被投企业提供的投后管理服务也更全面。随着投资机构的发展壮大、在管项目的增多,机构对投后管理的重视程度逐渐升高,并不断对自身的投后管理体系、团队以及投后的服务进行提升。伴随着机构的成长,投后管理逐渐成为投资机构越来越重视的工作。报告中对早期、VC、PE分别列举了两家标杆机构,详细介绍了其投后管理形式和主要内容。早期/VC/PE机构的投后管理各有千秋:
● 早期投资机构:少而精的投资风格匹配深耕细作的个性化投后管理,而多而全的投资风格更适合标准化投后管理。
● VC投资机构:投后管理体系相较早期投资机构更加完善,投后管理有了更加明确的责任人和更完备的管理体系。从内容上看,VC机构对于人才引进、资源对接、销售拓展等方面更加侧重。
● PE投资机构:投后管理模式最为丰富,内容上也更加全面。扩张期企业虽然已较为成熟,但在发展过程中存在各种问题,改善这些问题也是提升企业实力的关键。PE投资机构的投资风格千差万别,关注企业改制、企业增值的机构倾向于配备更加专业的投后管理团队,在战略、财务、管理、运营、资源整合、资本运作等各个方面为被投企业提供增值服务。专业化的投后管理团队甚至是专家顾问团队、咨询团队对于PE投资机构来说,显得更加重要。
国内机构投后管理意识增强,但仍存在诸多问题
就整个市场而言,投资机构投后管理依旧存在以下问题:
投后管理机制欠缺。快速增长的在管资金规模使投资机构无法及时调整自己的投后管理模式,多数新晋明星基金都不同程度的遭遇了投后管理跟不上在管项目发展速度的窘境。机构没有合理有效的投后管理制度,投资和投后管理的职责不清晰,绩效不合理。
投资后价值发现欠缺。目前的投后管理大部分以监督和风险控制为主,而忽略了价值发现和增值服务。投后管理以被动管理为主,与企业的联系不够紧密,对企业的实际经营了解逐渐减少,没有深入帮助有潜质的企业挖掘自身潜力,实现价值增值。
专业水平良莠不齐。为对接企业提供增值服务,要求从业人员不仅要具备金融学、管理学素养,还需对被投企业的技术、行业趋势等有所了解。机构还需要配备财务、法务、人力、公关、市场等多维度的专业人才,并能够利用关系网络提供外部资源。而目前机构的投后管理人员无严格要求,具备上述综合能力的人员稀缺,增值服务能力受限。
投后管理缺乏连续性。在投后管理过程中,市场环境的变化、主要项目负责人的离职和机构战略的调整是影响投资机构投后管理效果的主要因素。而在高流动性的金融行业,缺乏有效合理的档案管理和信息系统,常常影响项目推进效率。
机构对投后管理重视程度不断提升,未来创新空间巨大
在管项目只增不减,投后管理压力增大。机构面对大量的在管项目,投后管理压力不断增大。项目退出缓慢、投后管理周期较长、管理内容多样等问题也让机构的投后管理更加艰难。在国内IPO审核趋紧、海外上市公司频频破发的环境下,机构的投后压力未来仍旧不减。
机构投资竞争加剧,投后增强品牌优势。在国内经济转型、行业逐渐成熟的现行经济环境下,机构面临着资产端和资金端的双重压力,而投后管理也成为机构竞争的重要一环。良好的投后管理体系和增值服务能力不仅能为被投企业带来价值,也会加强机构的品牌优势,从而增强募资能力和获取项目的能力。
投后管理意识增强,增值服务有待提升。股权投资市场的快速发展,也带来了机构体制的发展。但目前机构的投后管理仍处于初级阶段,侧重于风控和监管,增值服务能力参差不齐。未来,机构可以通过开展创业培训,提供政策、法律、财务、投融资、企业管理、人力资源、战略等增值服务,增强与企业互动关系,实现互利共赢。
专业投后人员缺失,咨询人才或成首选。高效的增值服务要求机构具备专业的投后管理人才,具备行业分析、财务分析、战略咨询、流程优化、技术改进等专业能力。未来具备咨询、审计、技术、猎头等背景的人才,将成为机构专业化投后管理部门的最佳候选人。
标杆机构优势明显,创新空间仍然巨大。标杆机构在投后管理方面的优势十分明显,知名机构都建立了完善的投后管理体系。但同时,在投后管理的标准化、信息化、流程化上仍有较大改进空间。未来,投资机构可以结合国内企业的文化背景和自身的投资风格,进一步完善投后管理策略,形成有效监管、专业服务、适度管理的良性投后关系。
结语
“博观而约取,厚积而薄发”,在市场调整期,资本市场活跃度下降,机构更应注重对已投项目的管理,提升现有项目效益,实现弯道超越。有效的投后管理能够帮助机构监控投资风险、提升项目价值、制定退出策略、打造品牌效应,实现机构管理的良性循环。《2018年中国VC/PE机构投后管理调查研究报告》为您解答机构应该如何选择适合自己的投后管理模式,每种模式下都如何操作?针对大量在管项目,如何做好风险监控、项目管理?针对不同阶段的被投企业,机构如何选择投后管理的侧重内容?早期、VC、PE标杆机构在投后管理上有哪些差异?
来源:清科研究(ID:pedata2017)


评论