文|五谷财经
3月30日晚间,主打年轻人群的重庆江小白酒业有限公司(下称“江小白公司”)突然在北京会见了全国主流媒体,而在此之前,包括江小白公司在内的白酒企业,都只是与酒业媒体打交道,对于全国主流媒体向来都是“敬而远之”!
不过,白酒企业基本都是“无事不登三宝殿”!
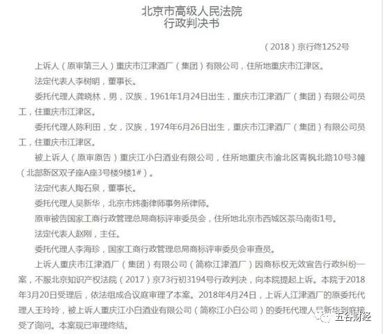
同日,一篇题为《江湖再无江小白?法院终审判决:“江小白”商标被宣告无效》的报道刷爆了白酒人士的朋友圈,也将江小白公司置于了风口浪尖之中。
据悉,近几年,江小白公司与重庆市江津酒厂(集团)有限公司(下称“江津酒厂”)陷入了商标争夺战。
经江津酒厂申请,2016年,原国家工商行政管理总局商标评审委员会(下称“商标评审委员会“”)作出裁定,宣告“江小白”商标无效。
江小白公司不服,提起上诉,此案经历一、二审。
近日,北京高级人民法院(下称“北京高院”)作出终审判决,支持商标评审委员会的裁定,认定江小白公司的诉讼主张缺乏事实和法律依据,诉讼请求予以驳回。

对此,江小白公司相关负责人对媒体表示,这次案件涉及到的是第10325554号“江小白”商标,并不会对目前正在使用的主商标构成影响。
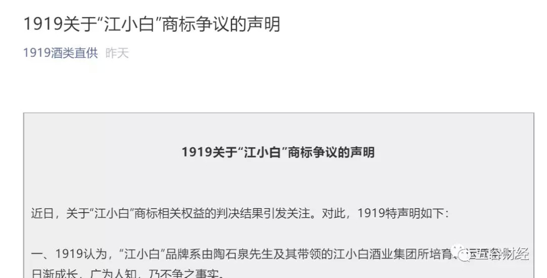
不仅如此,针对上述报道,江小白公司也第一时间发布了加盖公章的官方声明,可见其对于北京高院的判决格外重视。
何故?
众所周知,在白酒行业,品质是基础,而品牌则是核心支柱,因为这是日积月累的过程。

江小白公司为了打造“江小白”的品牌知名度,投入不菲,还于2018年5月宣布收购重粮酒业有限公司100%股权,成交价7813万元。
据悉,江小白属于小曲清香酒种,该酒种占全国白酒市场份额的1%左右,传统白酒消费者对其并不感冒,因此,江小白主打年轻群体。
“多年前大家看江小白,只留意到小酒这个点。现在,围绕小曲清香酒打造的味道体系,刚好可以满足年轻人的各种饮酒需求,释放了品类的利口化优势。”中国酒业协会副秘书长甘权指出,江小白开创了白酒年轻化、时尚化品牌的先河,也初步解决了白酒断代的隐忧问题。
如今在中国白酒行业之中,江小白也算是一个知名白酒品牌了,因此,卷入“商标门”让江小白公司高度紧张。
“自2011年起,我司在中国已注册百余件“江小白”商标,依法可继续使用,所有江小白产品均正常销售。暂时无效商标仅为我司名下注册的第10325554号商标。”江小白公司在官方声明中称。

江小白公司还在声明中强调,“江小白”品牌及卡通形象,由江小白创始人陶石泉原创,设计于2011年。
“根据国家知识产权局商标局官方网站记录,除我司之外,无任何酒企持有‘江小白’商标,”江小白公司表示,其在全球主要国家和地区已经注册持有“江小白”等商标,“江小白”境外注册商标的权利和“江小白”品牌的商业运营不受任何影响。
北京高院作出的上述判决,后续将对江小白公司产生何种影响,还有待观察,不过,酒圈人士基本都站到了江小白公司这一边。
比如,报道出来之后,酒仙网董事长郝鸿峰第一时间转发朋友圈,并留言:“江小白就是陶石泉的,地球人都知道!正义一定掌握在道义一方,支持陶石泉!”

无独有偶!
因为经常与人“公开撕逼”而闻名于世的壹玖壹玖董事长杨陵江也发了朋友圈,虽然都是站在江小白公司一方,但是,与郝鸿峰不同,杨陵江的言语相当犀利,有人私下调侃:“杨陵江似乎比陶石泉还着急”!
“江津老白干纵使能暂时赢了官司,也铁定输了道义和声誉!坚决支持江小白品牌创始人!坚决支持陶石泉!”杨陵江表示,壹玖壹玖郑重声明,为了维护品牌创始人权益,打击任何投机,将坚持不与一切李鬼有任何合作。

发了一次朋友圈之后,杨陵江似乎觉得还不“过瘾”,又发了一次朋友圈,并表示:“如果江小白之父陶石泉,及其公司失去了江小白商标,这将是中国知识产权保护最失败的一笔!只会极大(地)纵容投资!这将会让世界所鄙视!”

不过,杨陵江可能还是觉得没有出够气,因此,壹玖壹玖又在官微上发了声明力挺江小白公司。

值得关注的是,酒仙网和壹玖壹玖都与江小白公司有一定合作,其官方商城上也都有江小白公司旗下产品销售。


因此,消费者、投资者以及酒圈人士,都更为关注第三方独立人士如何看待江小白卷入“商标门”一事!
“我觉得江小白的事情法理很简单,江小白公司在品牌保护层面有缺失,但是不会实质影响江小白公司的品牌形象与销售。”白酒行业分析师蔡学飞告诉《五谷财经》,从市场与营销角度来看,消费者认同的是江小白的人格化情感诉求,背后是陶石泉团队的贡献,即使短期看有品牌混淆视听的情况,长期看,因为江小白的消费者品牌偏好明显,也会有辨别能力,所以不会有实质伤害。
近年来,随着白酒行业发展回暖,“商标”问题屡次发生,不久之前,洛阳杜康也与陕西杜康因为商标问题互掐,并对簿公堂。
对此,郑州亮剑企业营销有限公司董事长牛恩坤指出,建议两家企业尽快结束纷争,也建议洛阳杜康加大“杜康”二字的强化和引导,因为杜康商标的持有者是洛阳杜康。陕西杜康是四个字白水杜康,消费者是非常容易辨别的。目前两个杜康对于消费者来讲,仅仅只是个商标,还没有成为品牌。因此,洛阳杜康还要在多个方面下功夫把销量做大,把品牌做实,这样才能赢得话语权和主动权。
尽管都是商标的持有者,然而,无论是江小白公司,还是洛阳杜康,都在商标上缺乏保护意识,否则也不会出现今日局面,这也为其他酒企敲醒了警钟!
2018年11月,国家市场监督管理总局执法稽查局副局长路政闽表示,下一步将加强对酒类企业商标权、专利权、商业秘密等方面的保护,提升酒类企业保护知识产权和树立自主品牌的意识,组织开展酒类市场侵权假冒专项整治,严厉打击侵犯酒类企业知识产权和制售假冒伪劣酒类产品的违法行为,切实维护酒类企业合法权益和公平竞争市场秩序,努力打造良好营商环境。


评论