
文丨西部城事 西部君
去年底,国家发改委和交通运输部联合发布了《国家物流枢纽布局和建设规划》(下称“《规划》”),提出到2020年布局建设30个左右国家物流枢纽。
近日,针对该规划的实施方案印发,来自发改委官方网站的信息显示,此实施方案在今年的一个重头戏就是:
国家发改委、交通运输部将结合“一带一路”建设、京津冀协同发展、长江经济带发展、粤港澳大湾区建设、长三角一体化发展国家重大战略实施需要,统筹研究确定第一批15个左右国家物流枢纽建设名单。
这15个城市到底按照怎样的标准确定,方案也给出了提示:
国家物流枢纽的布局建设将考虑已投入运营、基础设施相对完备、市场需求旺盛、发展潜力较大、区域带动作用较强、在行业内具有一定影响力的物流枢纽。
很明显,根据上述标准,即将揭晓的第一批15个城市,当是国家物流枢纽中的第一梯队,其绝大部分也都将在主要一二线城市中诞生。
01、21个城市首批入选可能性最大
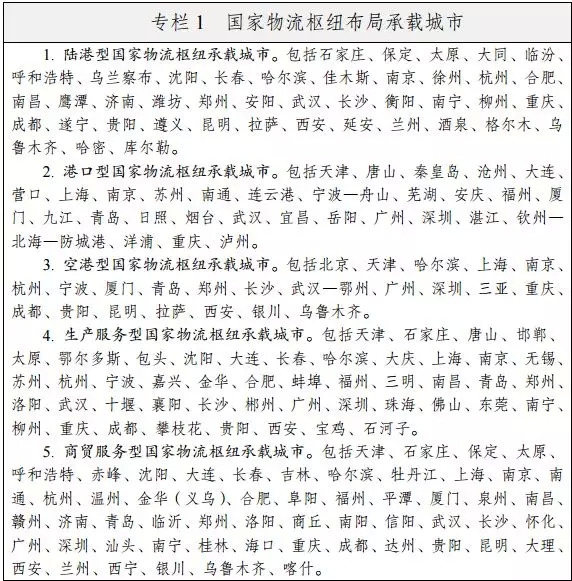
去年发布的规划中,一共点名了127个国家物流枢纽布局承载城市。具体名单如下:


来源:国家物流枢纽布局和建设规划
这127座城市,分为6大类,但有不少城市都同时扮演多个物流枢纽角色。
因此,衡量一座城市的物流枢纽地位,一个最粗暴的指标就是看它在这份顶层设计中被点名的次数。
西部君对此作了一个大致的排名:
六个物流枢纽类型都同时覆盖的城市,空缺。
身兼“五职”的城市有三个,分别为南京、武汉、重庆。刚好东中西各一个,且均为强二线城市。
被点名四次的城市则比较多,有天津、上海、广州、深圳、成都、郑州、长沙、西安、贵阳、哈尔滨、郑州、青岛等。
点名三次的有大连、厦门、石家庄、杭州、昆明、宁波等。
两次及以下就不再细数。
所以,在大概率上,首批15个枢纽城市,应该就主要在上述21个城市中产生。(当然,难免有统计纰漏)
不过,毕竟数量有限,从区域平衡出发,一些城市或可以提前加以排除。
比如,京津冀城市群中,天津和石家庄被点名的次数最多,但从综合优势看,天津第一批入选的胜算应更大。
贵阳和昆明,地理位置较近,第一批中应该也只能二选一。
长三角城市群,上海、南京、宁波、杭州被点名较多,但第一批估计得排除一到两个。
同样,中部地区,武汉、郑州、长沙,可能至少得排除一个。
02、北京出局?广西被冷落?
当然,在上述21个热点城市名单之外,还有几个值得关注的点。
物流枢纽,交通是最重要的基础之一。
而按照十三五交通规划提出的,重点打造北京—天津、上海、广州—深圳、成都—重庆国际性综合交通枢纽,这次的物流枢纽名单中,北京是个例外,只在空港型物流枢纽中被点名一次,这是否意味着其在顶级物流枢纽版图中彻底出局?
这个需要辩证看待。一方面,北京虽然只有一项入选,但考虑到北京在空港型物流枢纽中的霸主地位,且又即将成为继上海后,国内真正意义上的第二个双机场城市,其仅凭空港优势,也足以晋级第一批名单。
另一方面,北京的物流枢纽地位,主要还要看北京自己的“意愿”。比如,近几年北京纾解城市功能,物流枢纽可能已经被排除在核心功能之外。
事实上,在上述名单中,同处京津冀的天津、石家庄,被点名的次数就非常突出。所以,北京不入选首批名单也很正常。
第二个值得关注的城市是乌鲁木齐。
它只在空港型和商贸服务型中出现过两次,但考虑到乌鲁木齐的战略地位,以及它在“一带一路”中所扮演的重要角色,首批入选的可能性还是存在。
还有一个需要关注的地方是广西。

来源:网络
广西作为西部多个省份最近的出海口,地理优势不言而喻。
在此次物流枢纽名单中,广西入选的城市有钦州—北海—防城港、南宁、柳州、桂林共六个。除南宁和防城港被点名两次,其它都只出现一次,权重不算突出。
但考虑到当前西部多省份共同参与打造陆海新通道,广西的物流枢纽地位,未来应该会有一个明显的上升空间。
03、“中国孟菲斯”之争升级
近几年中国内地城市在物流枢纽地位上的竞争,一个颇具噱头的话题就是“中国孟菲斯”之争。这从此次物流枢纽名单中也可见一斑。
中部地区的六个省会中,有三个省会,武汉、长沙、郑州,都分别被点名4次及以上,可谓竞争异常激烈。这其中武汉、郑州就都提出要打造“中国孟菲斯”。
一半的省会成了顶级物流枢纽的热门城市,这首先是由中部地区的铁路、航空、商贸的综合优势所决定的,同时也反映了这几年中部版块逐步崛起的事实。
尤为值得一提的是武汉。此次它除了成为全国唯三被点名五次的城市之一,另一个亮点就是与鄂州一起入选空港型物流枢纽。
很明显,这主要是因为鄂州国际物流枢纽机场在今年初正式获批。该机场建成后,被称将成为全球第四个、亚洲第一个航空物流枢纽机场。这对确立武汉的顶级物流枢纽地位无疑是如虎添翼。

2018年中国机场货物吞吐量前十强来源:中商产业研究院
长期以来,由于高铁的分流,武汉的航空表现都不算突出,鄂州机场的诞生,算是强势补短板。可以预期,在物流枢纽竞争中,武汉会成为一个绝对的高地。
当然,“中国孟菲斯”之争中,另外两个城市,西安、郑州的实力也不可小觑。
西安有“一带一路”战略赋能,近几年包括海航、京东、圆通、中通等巨头的落户,在打造物流枢纽上也算来势凶猛。
在最近出炉的“2019年全球最佳机场”评选结果中,西安咸阳机场更是排名第44位,成为中西部唯一进入世界50强的城市。
而郑州近年航空货物流量涨势迅猛,又拿下第五航权,且考虑到人口大省的巨大腹地,以及首位度继续提升的潜能,冲击“中国孟菲斯”也非等闲之辈。
04、几点启示
1.西部城市补板短的机会
规划指出,与发达国家相比,我国物流枢纽发展还存在一定差距。具体表现为系统规划不足,资源整合不充分,发展方式粗放等等,其中特别提到一点:
空间布局不完善,物流枢纽分布不均衡,西部地区明显滞后,部分地区还存在空白;一些物流枢纽与铁路、港口等交通基础设施以及产业集聚区距离较远,集疏运成 本较高。
在上述21个城市中,虽然重庆、成都、西安、贵阳、昆明等西部城市被多次点名,但与京津冀、长三角、粤港澳大湾区等成熟区域比较,协同性、系统性不足,缺乏足够多的后备队员等短板,很明显。
不过,此次物流枢纽建设就是要解决空间布局不完善的问题,这也是西部诸多城市弥补短板的一次重大机遇。
2.头部城市的游戏,三四线城市也可以分一杯羹
物流枢纽虽然主要还是头部城市的游戏,但众多三四线城市,只要做好专项的特色定位,也可以收获红利。
物流枢纽布局承载城市达到数十个,这种“普惠性”在其它领域的布局中是较少见的。所以,除了一二线城市,部分低线城市也可以分一杯羹。
如陆上边境口岸型中的16个城市,基本上都来自四五线,这些城市通过做强自己的边境口岸物流枢纽地位,实现“小而美”的发展,是完全有可能的。
3.低线城市可以有针对性发挥长处
六种类型的物流枢纽划分很细,实际上也是明确了不同城市的地位及长处。
虽然主要一二线城市的功能还是综合性的,但其他的三四线、四五线城市,完全可以根据这种定位,进行针对性的发力,把优势继续做大。相关产业、规划,也可以围绕物流枢纽进行布局。这比追求“高大全”可能更有效率。


评论