文 | 一视财经
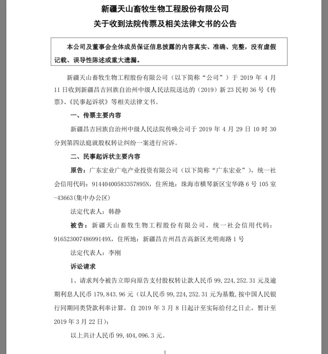
天山生物与原股东争夺大象广告控制权的“大戏”再生枝节。4月13日,天山生物发布公告,接到新疆昌吉回族自治州中级人民法院传票。
原告方为广东宏业广电产业投资有限公司(以下简称“广东宏业”),为大象广告的原股东;被告方为天山生物,于2017年收购了广东宏业所持大象广告的4.023%股权,对价人民币99224252.31元,广东宏业当时为大象广告的第六大股东。

据传票显示,原告的诉求正是要求被告天山生物支付相关转让款和利息。按照《购买资产协议》,这笔款项本该不迟于2019年3月7日完成支付。独立来看,这是一场再普通不过的经济纠纷,但如果了解天山生物近半年的动作,会发现此刻发起这场诉讼并非表面那么简单,这或许还是是这场争夺战的一次反攻。
广东宏业起诉天山生物的一个背景是,2018年12月25日,天山生物发布公告称,已收到新疆昌吉回族自治州公安局的《立案通知书》,报警理由是陈德宏涉嫌合同诈骗罪;2019年1月19日,天山生物再发公告,称公安部门已于1月11日将陈德宏刑事拘留。这两纸公告表明,大象广告的现控股股东天山生物与原控股股东、法人陈德宏的控制权之争彻底公开化,并且闹到了“抓人”的地步。2019年2月19日,天山生物公告,陈德宏已被相关部门批准逮捕。两年前还如胶似漆的两个团队,如今已反目成仇。
两个月过去了,大象广告原控股股东陈德宏还在被调查状态,天山生物也并未公布该案的最新进展。但没想到的是,大象广告的第六大股东广东宏业又将报警抓人的天山生物告上了法庭。
自爆家丑式“夺权”
天山生物将“家丑”公开化的方式也颇具戏剧化。2018年12月10日,天生生物发布公告称,通过互联网信息检索发现子公司大象广告涉及多起诉讼。要知道,2017年,天山生物通过现金支付和股份对家收购了大象广告98.8%的股权,实现绝对控股,如此架构,居然还要通过互联网信息检索才获知。这在上市公司中,也算罕见。

不仅如此,公告还称,多次向大象广告了解相关情况,但最终除了从法院调取的相关案件判决书外,一无所获。也就是说,即使发现情况后,绝对控股的子公司还是没有向天山生物提供任何资料。可见,天山生物对24亿巨资收购而来大象广告控制权有多弱。
从时间上推算,正是基于这种弱控制的关系,天山生物寻求司法介入,才有了上述三份公告的诞生。期间,在收到《立案通知书》后,迅速改组大象广告管理层。但戏剧化的一幕再次出现,立案近一个月后,天山生物依然未能控制大象广告营业执照原件、法定代表人印鉴等关键要件。
由此,天山生物也开启了“家丑”连环爆,自去年12月25日至今,已发布10份《关于5%以上股东股份被轮候冻结》的公关,全部与陈德宏有关。期间还发布多份大象广告银行账号被冻结、天山生物董事会、高管变动的公告,主要涉及陈德宏。此外,在人事方面,财务总监也进行了更换,尚不知是否与大象广告控制权争夺过程中的财务问题有关。
关于陈德宏获得的天山生物股权被冻结,天山生物在报警之前显然是知情的。去年10月22日的公告还显示,陈德宏股份被冻结源于公司尚未完成配套资金募集,重组交易的现金对价尚未支付给陈德宏先生,致使其短期内资金周转紧张。
陈德宏的问题有待司法部门调查结论,但从客观上来看,这场控制权之争,天山生物的思路可能是抛出了陈德宏,进而趁机彻底改组大象广告,最终拿下大象广告的控制权。但如今,广东宏业的起诉或将或多或少的会影响这一走向。
天山生物的“麻烦”
从表面上来看,此次广东宏业起诉的原因和陈德宏股权被冻结如出一辙,即天山生物在发起收购大象广告近两年,依然没有足额支付股权转让款。
按照天山生物的说法,是由于未完成配套资金的募集。如果属实的话,那么,这场控制权的争夺战是否也有“资金”的原因?一位业内人士分析说,在完成交易后,转让款迟迟未到账,所以包括大象广告控股股东在内的原股东还牢牢把握着不放手。对于这一点,天山生物方面也表示,由于交易对价未支付完毕,且大象广告办公地址在东莞,公司地处新疆,相隔较远,还在遴选合适的财务总监人选。
或许,由此也就埋下了控制权之争的隐患。从公开信息来看,至少去年10月份之前的陈德宏和如今的第六大股东广东宏业都没拿到转让款。而就在此背景下,天山生物发现了陈德宏的问题,进而选择了司法途径。
而经此风波,天山生物陷入了一个恶性循环。在陈德宏被立案后,天山生物发布公告,称由于重组标的公司原实际控制人陈德宏涉嫌合同诈骗,且涉嫌在过渡期挪用资金和违规担保行为,违反重组协议相关约定,该事项具有重大不确定性,公司未在核准文件有效期内实施发行股票募集配套资金事宜。遵照上述中国证监会的核准文件,批复到期自动失效。
根据上市公司公告的《新疆天山畜牧生物工程股份有限公司发行股份及支付现金购买资产并募集配套资金报告书》,本次交易标的资产为大象股份96.21%的股权,交易价格237,261.45万元,其中现金对价支付金额为57,696.41万元,占本次交易对价总额的24.32%;股份对价支付金额为179,565.04万元,合计发行股份115,624,607股,占本次交易对价总额的75.68%,股份支付部分已于2018年5月23日完成支付,而剩余包含陈德宏以及广东宏业在内的六家股东的现金支付部分则受制于资金募集计划的影响,短期内无法支付。进而导致股东将其告到法院,并在天山生物获取大象广告实际控制权过程中设置重重阻碍。
天山生物要想彻底解决这一“麻烦”,或许需要先解决钱的问题。据财报显示,2015年和2016年,天山生物均处于亏损状态,2017年在退市的风险下实现盈利744万。而据其2018年的业绩预告显示,2018年全年将再次转亏,预计归属上市公司股东的净利润为-19.5亿元。如此盈利状况,将使得天山生物的现金流和融资雪上加霜。

而此次广东宏业的情况得不到有效处理,更多的原股东加入该行列,将让这场控制权之争更加扑朔迷离。


评论