近日,北京东城区发布了2019年“幼升小”细则,其中给“多校划片”来了一记实锤!
关于东城区多校划片的规定,有三条明细:
一,入学登记的实际居住房屋不动产权证书为2018年6月30日后取得的家庭,自2019年起该家庭适龄儿童将通过电脑派位的方式在东城区内多校划片安排入学。
二,非本市户籍适龄儿童少年通过入学资格联审后,东城区教委将通过电脑派位的方式在区内多校划片安排入学。
三,小升初将继续巩固完善就近划片入学办法,通过一般初中(优先发展初中)登记入学、全区派位和学区服务片派位安排小学毕业生入学。

什么是多校划片?

“多校划片” 实际操作就是一个小区对应两所及两所以上小学初中的学位资源(其中包括优质资源);
根据个人需求和志愿进行统一公平分配,也就是说,即使你高价钱买名校学区房,但最后小孩可能是被电脑摇到去一所普通学校。

其实关于北京学区“多校划片”,被提及很多次了。早在2018年5月,北京辖下三大区,就曾同时宣布:学区将和房产脱钩!
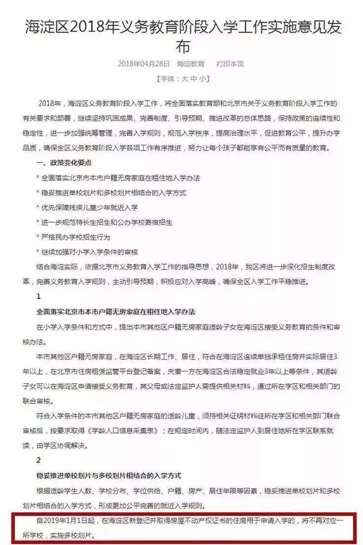
海淀区:“自2019年1月1日起,在海淀区新登记并取得房屋不动产权证书的住房用于申请入学的,将不再对应一所学校,实施多校划片。”也就是说,2019年以后新买的房子将不再对应固定的小学,要实施多校划片。
丰台区:今年也将在部分学校实行购置“二手房”房主子女多校划片方式派位入学,也就是“摇号入学”。
东城区:也着手限制新购“学区房”的登记入学,“入学登记的实际居住房屋不动产权证书为2018年6月30日后取得的家庭,自2018年起该家庭适龄儿童将通过电脑派位方式安排入学。”

但当时各片区细则都未出台,官方态度比较暧昧,但没有一次能真正落实。
作为北京市教育高地率先发文,贯彻石锤,对于整个北京,无疑是风向标的存在,那么南京呢?
2015年4月3日,教育部通知24个重点城市做出明确要求,即所有县市区100%的公办小学、90%的公办初中要实现划片入学,其中就包括南京;
目前南京主要以单校划片招生方式为主,其实部分区早已实行多校划片试点。2015年秦淮区和雨花区西善桥片区就开始了多校划片;
清明小长假前,江苏省教育厅发布《2019年普通中小学招生入学工作的通知》,明确今后公民办学校同步招生,杜绝学区资源被浪费,有效平衡民办、公办生源不均问题;
4月18日,南京2019年中招政策出炉,高中学校资源进一步扩张,南师附中秦淮科技高中、雨花台中学岱山分校、南外方山分校、南京泰晤士学校4所新高中今年首次“入列”招生,南京优质教育资源覆盖率又往前迈进一小步;
4月23日,江苏高考新方案公布采取3+1+2模式,以人为本,学其所好,学其所长的原则凸显,显示了江苏更加重视学生高质量成长成才的发展。
一系列举措落实,都可看出,南京正在努力均衡全市优质教育,众多名校合作开展分校教育,处处都是学区房,从根源上缓解高昂学区房的现象。
根据教育局的数据显示,近5年来,南京市共新增托管学校102所,新开办名校分校67所,其中保障房片区9所;名校兼并弱校25所;新建教育集团、教育联盟、办学联合体23个。全市教育优质资源覆盖率已达95.8%。
目前南京小学学区主要以“拉力琅”为主力,以下为南京3月份小学学区房挂牌价排名:





评论