文 | 财经杂志(ID:i-caijing)吴杨盈荟
编辑 | 苏月
如果城市也有年龄,中国香港的时间刻度停滞在中老年。20年过去,这里几乎没有更多改变。
1997年,香港回归,GDP约合13445亿元人民币,排名全中国各城市第一。一水之隔的深圳GDP只有1297亿元人民币,香港是深圳的10倍有余。即使到了2009年,香港还是美国《时代》周刊编辑迈克尔·艾略特笔下的“纽伦港”(Nylonkong),即香港和纽约、伦敦并列构架的金融网主导了世界经济。直到2018年,深圳GDP反超香港221亿元。香港GDP折合人民币为24001亿元,排在上海、北京、深圳之后。
香港一度是世界基因多样性密度最高的地区,所以这里诞生过无数优秀的影视、音乐、文学作品。但今天,从经济到文化,香港都缺乏新鲜血液。香港经济过分依赖传统产业,香港市场上市公司行业高度集中,总市值的44%为金融和地产行业(据港交所2017年数据)。2018年TVB推出台庆剧,主角还是张卫健、陈慧珊、马德钟等50岁左右的老港星,新生代明星几近断档。
香港的希望在哪里?香港是否有一个领域还拥有敢于突破的勇气和野心?
香港的暮色沉沉中,有一个不一样的存在——香港交易所(下称“港交所”)。港交所是香港的一把剑,用十年变革刺破了香港社会的守旧与压抑。

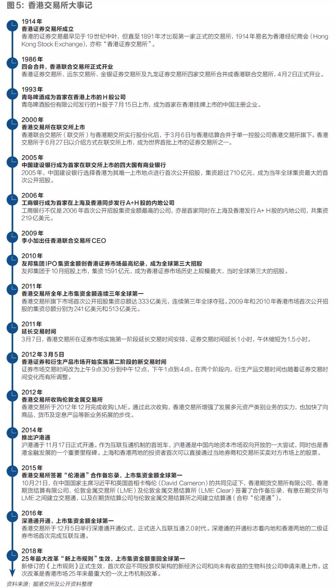
2018年,港交所掀起“25年来力度最大”的改革,打破“同股不同权”的上市限制,IPO募资重回全球第一宝座。过去十年中,港交所有六年IPO募资金额均高居全球第一:2009年、2010年、2011年、2015年及2016年、2018年。
港交所成绩背后,是规则、利益、体制的重重冲突。港交所的改革直面三大漩涡:传统惯性与市场变化间的规则冲突,改革与香港本土的利益冲突,与中国内地、欧美的体制碰撞。每一个漩涡都力量庞大。
港交所CEO李小加喜欢将自己比喻为“头戴三顶帽子”的人:改革时,他是创业者;面对股东,他是职业经理人;面对香港社会,他是市场监管者。
港交所是矛盾的。与中国内地市场相比,它没有内地交易所那样强大的监管权限;和美国市场相比,它没有走过几百年牛熊市积累下高度成熟的奖惩机制。因此,它必须自知,必须灵活,必须承受改革带来的持续阵痛。而港交所的未来,就是香港的未来。

香港经济向何处去?
大多数香港人并未意识到,中国内地与新经济,是香港未来最大的两个机会
小米公司上市后第八天,李小加紧急从香港飞往北京,与中国证监会的人员碰面协商。在同股不同权公司是否纳入港股通的问题上,港交所和中国内地证监会之间出现了分歧。
作为香港第一家同股不同权上市公司,小米公司在2018年7月9日在香港完成IPO。上市当天,小米股票被纳入恒指综合成分股,按照正常情况将进入港股通。不料沪深交易所在7月14日突然发出通知,以“内地投资者不熟识”为由,暂拒同股不同权公司、外国公司股票及合订证券纳入港股通范围。小米公司也由此被拒之门外。
“一直几个星期、几个月来我们都在跟内地证监会沟通,最好这次都包进去,按正常沪港通、深港通程序往前走。但是内地交易所可能有些不同意见。”李小加说。
李小加是港交所首位非本土CEO。他出生于北京,厦门就读大学后赴美留学,不懂粤语,曾一度被香港社会怀疑是否真正懂得香港。2009年到2019年,李小加执掌港交所十年间,一直致力于改革香港资本市场。中国内地和新经济,是他改革中力主抓住的两个支点。然而这两点,当时并不被大多数港人所认可。
“同股不同权”公司能否在香港上市?是李小加和香港社会激烈交锋的一大核心问题。
六年前,李小加做了一个梦。梦里出现了10个人,对香港能否给阿里巴巴IPO开绿灯而争论不休。醒来后,他将这个梦写进了港交所官网上的李小加网志。
就在网志发出后的第二天,阿里巴巴联合创始人蔡崇信也发布了一篇公开日志。他言辞激烈地质疑港交所:“今天,作为香港人,我想问的是:香港资本市场的监管,是被急速变化的世界抛在身后,还是应该为香港资本市场的未来做出改变,迅速创新?!!”
2013年,阿里巴巴与港交所就上市事宜展开多次斡旋。马云提出“AB股”上市方案遭拒后,再度商讨以“合伙人制度”上市。“合伙人制度”的实质是同股不同权,马云希望借此保证阿里创始团队始终掌握公司控制权。
李小加当时力主香港允许阿里巴巴以“同股不同权”架构上市。他称:“对于香港而言,丢掉一两家上市公司可能不是什么大事,但丢掉整整一代创新型科技公司就是一件大事。”
是否允许同股不同权公司上市,意味着香港是否要对新经济敞开大门。如今,数字经济已成为全球经济的增长引擎,单是中国,其经济GDP的近三分之一即为数字经济所拉动。绝大多数新经济公司均采取同股不同权架构。但香港在过去30年里,一直将同股不同权公司拒之门外。
这场冲突以阿里巴巴远赴美国上市告终。和港交所艰难谈判近一年未果,阿里巴巴随后弃港赴美敲钟,2014年9月20日在美股纽交所挂牌上市。
六年前,香港人以为这是香港的胜利;六年后,他们终于发现这是香港的失败。“前几年没有让阿里巴巴在香港上市,是个很重大的错误。”香港财政司前司长梁锦松在2017年的演讲中表示。

世界已经变了,而香港仍然沉醉在过去的骄傲里。
港交所位于香港中环高楼的50层,正对维多利亚海港。办公室的落地窗外,可以俯瞰整个香港高楼林立的海岸线。这些鳞次栉比的高楼,集中象征着香港权力和金钱中心。
香港中环沿海,在过去170余年的时光中大部分地段均由外资占据。1841年香港开埠,英国人率先在中环建立其军事基地。作为港英政府象征的港督府、最高法院大楼皆坐落在此。
中国改革开放前后,香港金融业开始蓬勃发展。其后30年,中环进一步成为外资银行及投行的天下。汇丰、花旗、美林证券、美国银行等全球金融机构大楼林立。
巨大的变化在近十余年开启。中资公司逐渐蚕食了欧美公司的地盘,占据中环海岸线半壁江山。
香港老丽思卡尔顿酒店的大楼被建设银行买下,并推倒重建。这家大型中资银行同时接替了美国银行手中的零售业务。工商银行则从美国银行手中买下了大楼的拥有权,与花旗银行毗邻而立。再往沿海边上走,农业银行也买了一栋大楼。如今的中环海岸线,一大部分属于中资。
国际律所Loeb & Loeb合伙人朱文红亲历了这一过程,她曾参与建设银行和农业银行的IPO。她的办公室正对中环,在十年间看着香港海岸线一步步“中进外退”。
“不光是中环这一块,再往东边走,铜锣湾、湾仔也都立着内地企业华润、中粮的大楼。港岛更贵一些,内地企业在港岛发展更明显。”她告诉《财经》记者,“从2008年开始,内地公司陆续占了香港好的海景楼,在香港投资、文化各方面的影响都在增加。”
过去 20 年,香港一直拥有国际金融中心的地位。港交所数据显示,香港联合交易所上市公司市值在过去20年增长了790%。
可惜的是,香港资本市场制度在相当长时间内,并未跟上全球经济高速变化的格局。数字经济如今在全球已成为拉动经济增长的新引擎。2017年全球数字经济规模达到12.9万亿美元(约合89万亿元人民币),中国数字经济高居全球第二,占GDP比重高达32.28%。
香港上市公司则高度集中在金融及地产行业,新经济公司比重少得可怜。彭博数据显示,从1997年到2017年,在港上市的新经济行业公司仅占香港证券市场总市值的3%,软件业不算腾讯则只占1%。
尽管不受重视,中国内地科技公司的实力仍震动了香港资本市场。单是腾讯一家科技公司,就占据了港股市场总市值的近12%。据Wind数据,截至2017年11月17日腾讯市值为3.8万亿港元,在港股市场排名第一,是第二名建设银行的2.3倍。
然而,香港资本市场传统机制的惯性巨大,李小加和香港都需要等待一个时机。只是这个时机,一等就是数年。

规则之争
付出一定代价对香港短期内可能是坏事,对港交所却是好事
2018年12月,港交所重新摘下全球交易所IPO排行榜第一名桂冠。其全年IPO募资额高达2778.5亿港元,创下2010年以来新高。
这得益于港交所掀起的“上市新规”改革风暴。2018年4月30日,香港《上市新规》生效,允许同股不同权公司在港上市。
面向新经济公司的上市大门一经打开,便创造出惊人的价值。2018年全年共有28家新经济公司及生物科技公司赴港上市。其中小米和美团分列香港IPO募资额年度排名的第二和第三名。至此,香港市场拥有了中国内地互联网公司市值排名前五的其中三家公司——腾讯、小米和美团(据2018年9月数据)。
这场改革被认为是香港资本市场“25年来力度最大”,但阻力同样巨大。2013年阿里巴巴申请香港上市,李小加倾向于允许有特殊投票权架构的新经济公司来港上市,然而当时香港社会的大部分声音均站在对立面。
甚至到2015年,港交所展开多重股权结构第二阶段咨询时,反对浪潮仍然汹涌。除了证监会,香港不少业界均对允许“同股不同权”企业上市表示反对,包括李嘉诚旗下长江实业,国际大型基金贝莱德、富达、安本亚洲等。
事实上这无关对错,更多是一个社会的规则惯性。而香港却因为规则和惯性付出了巨大的代价。
香港实行的“同股同权”原则可追溯至30年前。1987年3月,李嘉诚的长实集团公布计划发行A/B股,B股和A股有相同投票权,但面值和股息权利只有几分之一。消息公布后市场担心公司通过发行B股以小控大,香港股市一度大跌。同年4月香港联交所和香港证监当局发表声明,不再容许B股上市。
1989年香港正式废除A/B股制度,自此实行“同股同权”。在香港的资本理念里,这一原则可以保护股东民主,更有利于保障中小股东的利益。
“同股不同权香港社会和业界一开始是反对的。香港市场的监管以开放披露为本,投资者自己决定自己承担,监管者只要确保信息公布正确无误。同股不同权有违背公平原则。”香港浸会大学经济学者麦萃才告诉《财经》记者。
由于始终坚持“同股同权”的上市规则,香港错失一大批有高估值的中国科技公司。港交所数据显示,116 家在美国作第一上市的中国内地公司中,有28%采用同股不同权架构。其合计市值高达 5610亿美元,占所有美国上市中国内地公司市值的84%,相当于香港市场总市值的15%。
付出一定代价对香港短期内可能是坏事,对港交所却是好事。毕竟凝聚共识最快的方法并非辩论,而是损失。
市场用损失教育了香港。“阿里去了美国,新加坡、日本都说要做同股不同权,如果我们再不做就会失去竞争力。看到这些,市场声音逐渐改变,最后大势所趋。”香港立法会议员张华峰告诉《财经》记者。
经过五年的艰难推动,2018年4月30日香港上市新规正式生效,“同股不同权”的上市限制自此成为历史。“这次改革是香港市场近25年来最重大的一次上市机制改革,也是最具争议的一次改革。”李小加直言。
“中国内地”和“新经济”是这场改革的中心议题。港交所将上市新规改革的目的,直指为“吸引内地大型新经济企业来港上市”。这是继1993年H股开放后,香港和中国内地资本市场的又一里程碑事件。
一个插曲还发生在其间。2016年6月,香港证监会与港交所联合发表咨询文件,建议成立两个新的委员会:上市政策委员会和上市监管委员会。新成立的两个委员会一半票数在香港证监会手中,同时决定性一票属于香港证监会委任的上市委员会会长。消息一出,业界哗然,掀起了一场长达一年多的上市监管之争。
香港上市审核长期实行港交所和证监会“双重存档制”。港交所要求公司上市申请递交给港交所,抄送给香港证监会,港交所并针对香港证监会的提问要求公司作出回答。在这一制度下,上市最终的审批权在港交所手中,并通过旗下的上市委员会进行审批。
香港证监会CEO欧达礼本名Ashley Alder,是一名金发碧眼的英裔。他的中文名富有儒家气息,在香港生活超过20年。2011年任职香港证监会CEO前,欧达礼是英国史密夫律师事务所(Herbert Smith)驻香港亚洲公司事务部门负责人,主管亚洲区业务。
尽管熟悉香港本土,欧达礼身上仍有着明显的英式理念,极为注重规则。他执掌证监会时以风格强硬著称。其中的典型措施即包括否决“同股不同权”架构,以及提议上市监管架构改革。这两项措施都与李小加带领下的港交所产生了分歧。
欧达礼和李小加的碰撞,有着强烈的香港特色。这个被英国统治了156年的中国海港,两种理念在其中相互碰撞。一方面是英式传统留下的规则与公平,另一方面则是中国内地带来的效率与创新。
上市监管架构改革的结果,将决定香港资本市场被何种规则主导——是效率第一,还是公平第一?
一年之后,香港上市监管之争以双方各退一步画上句号。2017年9月,香港证监会发布《证监会及联交所发表有关上市监管的联合咨询总结》文件,原本计划设立“上市监管委员会”“上市政策委员会”被一个独立于港交所与香港证监会之外的“上市政策小组”取代。
“李小加到了港交所之后,对香港资本市场改变很大。”香港某知名银行系投行资产管理执行董事郑磊告诉《财经》记者,“香港有一种职业经理人文化,非常中规中矩,只要做好手中的那块事情,容易没有自己的想法。内地背景的人是进取的风格,想做事的,他会想各种办法去做。有改革,有变化,有新的面貌。”

利益之争
要改革,势必暂时牺牲部分群体的利益
“李小加扑街!李小加扑街!”
300多名香港中小经纪将港交所团团围住。他们高举纸牌,大声呼喊抗议口号,抗议矛头直指李小加。
矛盾源自港交所旨在促进香港与中国内地股市“互联互通”的改革。为了配合中国内地开市时间,港交所分两阶段延长香港股市交易时间。2011年3月,经纪人午餐时间从2小时缩短至1.5小时。2012年3月,午餐时间再度压缩至只剩1小时。
香港中小经纪的愤怒不只因为来不及吃午饭。互联互通机制开启,外部竞争者进入,香港本土经纪将遭遇更大威胁。
抗议游行中,有人愤怒地摔碎了一只瓷饭碗,暗示港交所改革“打破了他们的饭碗”。
李小加的反应出乎不少人意料。他和几名港交所高管出面,亲自接受了游行人群的抗议信。
十年前开启港交所改革,李小加预料到自己将面对巨大阻力。“交易所改革,就是一群狼在大雪山里面跑。有狼在前边要开路,最强的狼是要留在最后边殿后的。”李小加对《财经》记者说。
香港已经到了不得不变的时间节点。经济过分依赖金融和房地产,以及由此而生的社会板结化,如今成为这个城市的痼疾。

对普通香港人而言,生活甚至十几年都没有发生过大幅变化。硬币和现金仍然是这个城市的主流支付通货,以及一张近似公交储值卡的“八达通”。中国内地常用的手机支付方式,在香港一直难以真正流行。“20年前香港是八达通,现在还是八达通。”香港出租车司机陈侨生对《财经》记者说。他是一名80后,香港新生代的一分子。
香港市民十年间感受到最明显的变化是——房子越来越贵。陈侨生算了一笔账:年轻人工作正常月薪2万-3万港元,吃饭生活需要花掉1.5万港元,直接没了一半。住房花费更是压力巨大,10多平方米的狭小房间月租就要近1万港币。买房同样难以承受,50平方米的小房子售价高达500万-600万港元。“年轻一代真的很无奈,如果你没有父干(拼爹),唉!”陈侨生叹了口气。
香港年轻人不再相信狮子山精神,“靠父干”和“楼市上车”成为他们流行的谈论主题。被楼市绑架的香港社会,拼搏不再有用,父辈的荫蔽和楼市飞涨才成为上升的入场券。
他们转而将矛头对准了外来者,认为不如人意的现状是外来者侵占了他们的资源。香港近年社会运动频发,矛盾激化,都是旧产业束缚和社会板结化后的连锁反应。
从开放包容变得保守封闭,是一座城市开始衰落的征兆。“香港现在只懂得炒楼,其他理想呢……我爱香港,我不希望香港变成这样。”谈到香港的现状,89岁的李嘉诚在2017年和记黄埔发布会上哽咽落泪。
不改革,无出路。要改革,则势必打破原有习惯,甚至暂时牺牲部分群体的利益。香港资本市场的变革同样如此。“这些都是很痛苦的。你不搞互联互通就没这个问题。搞了就突然多出来这么多新的问题。”李小加说。
“北水南下”——香港人喜欢用这四个字来代指互联互通机制。这个形象的比喻直指港交所互联互通的一大核心目的,把香港打造成中国内地资本的首要海外投资中心。
这被视为香港资本市场和港交所第二次结构转型。此前20年,香港资本市场在1991年-2011年间完成第一次结构转型,H股推出,香港成为内地企业的“首选海外集资中心”。
中国内地资本开放,香港需要更丰富的产品才能吸引这些涌动着的新资本。2012年7月,港交所以166.73亿港元收购了伦敦金属交易所(LME),踏出进军商品业务的第一步。借助伦敦金属交易所的百年品牌、市场地位和会员,港交所把商品平台延伸到黑色金属和能源等领域。“LME是产品源泉,香港是平台,内地市场的国际化让两个市场互联互通带来新的流量。”李小加表示。
两年后,中国内地与香港股市互联互通取得突破性进展。2014年沪港通启动,2016年深港通启动,在中国内地与香港两地的证券市场间建立起一个交易与结算的互联互通机制。在此机制安排下,中国内地与香港两地的投资者终于可以相互交收对方市场的上市股票。
富途证券持牌人邬必伟,在十年间亲历了互联互通之后香港股市的变化。“原来香港市场成交量200多亿港元,现在700亿-800亿港元。原来打电话做交易,现在网上做交易。原来个人投资者都是香港本地人,现在是内地投资者。同样股票在两个市场上市,原来A股涨停板,港股还在跌,现在都不会了。”他告诉《财经》记者。
然而,改革每一步前进都必然伴随着争议。一些业界人士认为,互联互通导致了港股“A股化”的倾向。
港股和A股有着不同的市场风格,港股较为理性,而A股则较为情绪化。这种特质与市场投资者构成直接相关。A股约90%都是散户,港股则正好相反,约80%为机构投资者。相对于散户,机构投资者更加理性,更加注重价值投资。
但港股如今也出现热上加热、冷上加冷的情绪化特质。多名券商管理层人士告诉《财经》记者,2018年四季度港股熊市,部分原因正是被资金情绪化逃离激发的滚雪球效应。
市场由资金说了算。互联互通机制开启后,大量内地公司和投资者涌入港股市场,中资力量越来越强大,跟外资势均力敌。“实际上从2014年开始港股风格就越来越像A股。多次出现A股一跌港股也跌,A股掉头港股也掉头的情况。”郑磊表示。
对内地开放,亦导致香港本土经纪业逐步萎缩。上世纪80年代-90年代,香港中小经纪占市场成交额高达三分之一。但现在,香港本土经纪的市场份额收缩至只有7%。
随着两地资本市场开放,不少内地证券公司进入香港经纪市场。很多投资者被内地公司吸引,证券市场竞争加剧。竞争最激烈的时候,香港经纪公司甚至直接不收佣金,打出“一世免佣”(一辈子不收佣金)的旗号。
香港本土经纪公司的心态是矛盾的。在他们看来,内地公司经营模式没有达到香港监管水平,不时出现被证监会谴责、罚钱停牌等事件。但他们也不得不承认,香港资本市场一直依赖内地公司上市。
“现在最反对的就是中小经纪,因为改革的方向是比较偏向大公司。”香港立法会议员张华峰告诉《财经》记者,“但中小经纪的反对不会影响到港交所改革,甚至有人觉得你们淘汰是自然淘汰的。”
尽管推动了25年来最大的变革,但李小加给自己和港交所划下了明确的权力边界——既不能组织资源,也不能造就市场。市场的主角是参与者、发行者、投资者,港交所只是配角。
港交所就是一个香港资本市场的管道工,负责疏通此前堵塞不通的市场流程。剩下的一切,都交还给市场决定。
体制之争
用最小的制度成本,换取最大的市场成效
中国银行大厦,高315米。汇丰银行大厦,高180米。这两栋高高竖起的大楼在香港中环毗邻相对。它们之间发生的“世纪风水之战”,到今天仍为热衷风水的香港人津津乐道。
中国银行大楼的建筑外形如一把三棱钢刀,一刃直劈汇丰银行。汇丰银行则在楼顶竖起两门长达17米的大钢炮回击。“香港人很相信风水,觉得中行是把利剑,刺破了外资行的风水。”朱文红告诉《财经》记者。
这场“世纪之战”正如同香港及其资本市场的隐喻。自香港开埠以来,国际和中国两股巨大力量就在这个港口城市中碰撞。如今国际资本逐步式微,中国资本正在强势崛起。
香港是一个连接转换器,同时承载着中国市场和国际市场的高压。两边的制度架构、市场规则、经济逻辑存在巨大差异。连接两个截然不同的世界,谈何容易?
中国与国际市场的交汇就像黄河入海。一边是淡水,一边是咸水,不仅水压相差极大,水管结构也不同。“我们是汇合处。要在这个交汇市场里,把咸水和淡水的逻辑都做得很清楚。”李小加告诉《财经》记者。
港交所的挑战为要在不改变两边“水管”形状的前提下,把两边的市场有效有机地连接起来。既要保障水流畅顺,还要保证系统能够充分承压,做到水不淹、水不漏,阀门开关灵活自如。
除了李小加之外,港交所中国内地背景的高管数量近年亦有所提升。目前港交所的高层中,具有中国内地背景、欧美背景和香港本土背景的管理人士比例约为2∶2∶6。
李小加一度被外界质疑是否足够熟悉香港,但如今这一特征带来的优势,让他逐步被香港多数人接受和认可。“我们从来没有传统说本地人一定要做最高的位置,香港都是找最厉害的人去做领导。现在内地市场比香港大这么多。”香港浸会大学麦萃才教授说。
“香港监管部门、商业机构出现兼具内地背景和国际化视野的一把手是最近10年出现的现象。这些高管深谙全球资本市场的周期和趋势,为推动香港资本市场进行与时俱进的变革做出了很多贡献。”摩根大通全球投行中国区主管黄国滨告诉《财经》记者。
李小加保持着跟中国内地政策制定者的沟通频率。当《财经》记者问到如何跟中国证监会沟通时,他说,“经常沟通。见面、打电话、发微信都有。”
资本只有充分流动才有效率、才有意义。但在现有制度下,中国和国际资本之间又不可能充分流动。不可调和的矛盾怎么解决?
用最小的制度成本,换取最大的市场成效。在这一原则下,港交所设计出“沪港通”“深港通”的轧差结算创新机制。
当前机制中,互联互通不是突破资本项下外汇管制的工具,只是投资工具。人们使用沪港通深港通投资,既不能把钱拿跑了,也不能把钱拿进来。投资者是拿钱换成股票放在中国结算里,或者拿钱换成股票放在香港结算里。股票一旦卖掉,钱都回到了原来的市场,资本的逃离和过境无法实现。
沪港通深港通从2014年起相继开通,至今已经运行四年有余。李小加给《财经》记者算了一笔账:截至2018年底,中国内地和香港两边轧差结算以后,只有1000多亿元人民币净跨境,但是支撑了超过15万亿元的交易量——相当于每1块钱净跨境就支撑了约150块钱的交易额。中国内地和香港两边可以在安全系数很高的情况下尽量交易,从而促成交易巨大活跃。

“好比海和三峡中间有个墙。互联互通没有把玻璃墙打掉,只是把墙落到了水下四五米。由于上面五米水是通的。这边水位一高就过来了,另一边也是一样,资本就流动起来了。”李小加说。
香港资本市场的繁荣,近十年来与中国内地经济的拉动越来越密切相关。港交所数据显示,从2006年至2017年5月间,中国内地发行人由占联交所上市公司总市值的50.3%增至64.0%。从2011年到2016年,中国内地首次公开招股占香港市场总数量的 60%,总集资额更是占到91%。
当中国内地力量在香港市场中强势崛起,占据大半市场,争议也随之而来。业界有声音认为,港交所过分专注中国内地,会让外资和外国公司对前来香港有所顾虑,香港“国际金融中心”的定位因此而受到影响。
“作为全球三大金融中心之一,香港资本市场还有提升空间。比如,目前在香港上市的新经济公司主要来自内地,未来还应该扩展到东南亚和印度的新经济公司。香港的目标应该是吸引全亚洲的公司前来上市,从这个角度来说香港还有很多工作要做。”摩根大通全球投行中国区主管黄国滨指出。
之所以要专注中国,因为中国和国际两者环环相扣、互为因果,而港交所的目标是两者兼得。“我们的目标并不是成为纯粹的中国交易所、区域交易所或者只关注国际市场的国际交易所。我们的愿景是要成为中国客户走向世界,以及国际客户进入中国的首选全球交易所。”李小加说。
“香港是中国与国际资本市场连接的重要窗口——这不是它的选择,是历史形成的,客观上香港是巨大受益者。全世界两大经济体是中国和美国,印度东南亚市场潜力巨大,但发展尚在早期,欧洲日本已经足够成熟,没有太多潜在上市公司。美国是全球金融中心和创新中心,本土公司大多选择美国资本市场上市。”中金公司投资银行部执行负责人王晟告诉《财经》记者。
李小加为港交所的未来规划了一幅宏大的路线蓝图:四个客户能够齐聚香港——中国的钱和中国的货,世界的钱和世界的货(货即上市公司)。
香港H股25年的成功就是中国的货见到了世界的钱。但目前,世界的钱和世界的货,中国的钱和中国的货,这四个角色只是在极其有限的场合里边相遇。剩下等待填补和推进的空白,正是香港和港交所的机会。
香港更大的机会孕育在人民币国际化。世界上股票市场100多个,但知名的债券市场只有四五个。股票市场是对公司定价,真正最重要的是对钱定价。真正将来成为国际金融中心的必须是债券市场,为钱定价。
美国为什么这么有力量?一大核心原因是全球其他国家的货币均靠美元定价,世界经济的大锚挂在美元定价上。李小加认为,如果世界还有一个货币能成为锚之一,从小锚慢慢变成大锚,就是人民币。
“我们处于少年期,这跟国家和经济发展阶段有关系。香港是国际投资中国的金融中心,国际化程度已经很高。但资本市场的深度和广度跟美国相比,仍有距离。”王晟指出。
什么样的港交所更好?需要吸纳更多的市场资金,需要吸引更多的新经济和新兴市场公司,需要保证市场宽松灵活并严惩坏人的能力。港交所十年变革实现了其中一部分,但终点远远未到。
从港交所50层向外望去,可以遥见一块海滨公园。香港市民们带着孩子,牵着宠物,在摩天轮下面嬉戏玩闹。这块海滨公园原先只是一片汪洋,它诞生于数年前香港市政的填海造陆工程。
填海和改革一样,都有利于香港的长远未来,却可能因为短期的疼痛而遭致反对。复杂局面中,如何平衡各方减小阻力,不断逼近最终目标,对决策者都是不小考验。李小加表示:“每个人视角不一样,肯定有人觉得你做得快了,有人觉得你做得慢了。你就广泛听取各方意见,但最终是要做选择,要符合大部分人的利益,或者短期服务于小部分人利益、长期符合大部分人的利益。”
“香港的长远愿景,是在亚洲时段里连接世界和中国。”李小加说。




评论