
文 | 地球知识局 酸奶没泡沫
编辑 | 生菜
NO.998-吸烟有害健康
要说市面上有哪种商品是在推广的同时还明示了自身危害的,香烟无疑算一个。不抽烟的人也知道,我国烟盒的包装正面印刷着一行不大但清晰的“吸烟有害健康”,用来告诫抽烟可能给身体造成的潜在健康隐患。
不过这六个字似乎没有起到什么作用——不抽烟的人本来就不抽,烟民认识汉字,但仍旧会抽。就像知道熬夜有害健康后,从“心安理得地熬夜”变为“战战兢兢地熬夜”的我们。
但是希望各位看了本文接下来出现的烟盒包装后,不抽烟者坚定不抽烟的信念,抽烟者动摇一下抽烟的念头……
那些恶心的烟盒
印象中,正常的烟盒包装应该是这样的。

或者这样的。

可惜了,见到一些国家和地区的烟盒包装图案后,才知道并不是所有国家的香烟都是我国内陆这种“小清新”风格。比如这张在互联网广为流传的恶心烟盒,是来自英国的。

还有澳大利亚的,比如贴上婴儿在病床上啼哭的画面,真是可怜啊。

又或者放一张正在做心脏手术的血腥特写……

如果你觉得上面这些还不够刺激,来欣赏一下加拿大的烟盒包装。
首先是像是被炸弹炸过的口腔:

下面这个属于恐吓型选手:虚弱的将死之人,配文赫然写着“死于肺癌的人是这样的。”

而我国台湾地区的画风突变,2009年的长寿牌香烟,网感深厚的网友甚至可能会看出一种“男默女泪”风,很有台湾特色:

除了这些之外,还有一些恶心的图片是作为备选图但尚未登上烟盒的脸面的。比如FDA就曾设计了如下的备选图:
有喉咙上被烫出了一个烟孔的老人在吸烟:

有简单粗暴的肺部吸烟前后对比:

也有因吸烟导致肺癌再导致嘴唇惨不忍睹的特写图:(因果关系似乎不明显……)

还有直接把刚出生婴儿哭泣画成漫画的,声明吸烟对你的宝贝也没好处。这个应该是主要针对孕期女性。

还有唤醒良知系列:吸烟会让吸到二手烟的人产生致命肺部问题,并配上了一个痛哭的女子图案。大胆猜测一下,会不会是烟鬼丈夫天天在幼小的儿子面前抽烟,导致后者患上肺部疾病,无奈的妻子只有哭的份呢……

恶心归恶心,存在即合理
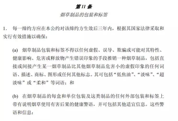
其实这种看了令人不悦的烟盒包装有个专门的称呼:“简易烟草包装”或“无装饰烟草包装”(Plain tobacco packaging),已经于2003年被写入了世界卫生组织的《烟草控制框架公约》中。

虽然“简易烟草包装”听上去并不恶心,但是它要求,香烟的包装上不得出现品牌展示图(包括品牌图像、公司logo、商标等),只能把品牌名按照规定的大小印在特定(不起眼)的位置,同时需要显著标示健康警告和含有的致毒成分等规定图案。同时烟盒整体的包装风格是固定的,不得随意更改。而这些图案可由各国家或地区自行设计。
按理说,普通人看到这种包装,第一反应是感到恶心,进而降低购买欲——这也是这种包装如今在多国采用的目的:控烟。但其普及度达到现今的程度也是经历了一段历史的。
1989年,新西兰卫生部毒性物质委员会首次提出了简易包装的想法,建议香烟只能以白色外壳、黑色文字的包装出售,不得带有颜色或标识。但在当时,吸烟后果造成的危害并不足以让这个提法受到重视。
新西兰烟盒设计

1990年,烟民比较多的加拿大意图出台法律禁止香烟广告的传播,担心前途不保的香烟行业想出了采取“简易包装”的办法,希望不要把广告完全禁止。后来由于种种原因,也是不了了之。
1994年,加拿大公共卫生部门再次提交了烟草制品无装饰包装的提案,认为简易包装可能是“减少烟草消费的合理步骤”。但由于加拿大与世贸组织和北美自由贸易协定未能就商标权问题达成一致,这次努力也没有成功。
不过随着吸烟人口有增无减和吸烟危害的重要性日益得到重视,各国的控烟意识一直是在增加的,也未停止对控烟的努力。
终于,2003年5月21日,在日内瓦召开的第56届世界卫生大会上,《烟草控制框架公约》获得一致通过,是世界卫生组织(WHO)第一个具有国际法约束力的全球性公约,其中也标明了对“普通烟草包装”的规定:


该公约于2005年2月正式生效。
但在公约发布之前,就有国家自行采用了在香烟盒的放置图片的警示法。
加拿大是第一个引入图片警示的国家,2001年加拿大就对国内的香烟包装做出了规定。规定警示图片需占到盒面包装正反面的一半以上,包装侧面也要出现焦油,尼古丁,一氧化碳,甲醛,氰化氢和苯的排放量。
当地的一个网站调查表明,超过40%的吸烟者报告说健康警告促使他们戒烟。57%的吸烟者表示这些警告让他们考虑戒烟。
而在《烟草控制框架公约》颁布之后,澳大利亚于2011年12月12日颁布了“烟草简易包装法”,规定2012年10月1日之后生产,以及2012年12月1日之后全部销售的产品必须采用无装饰包装。
作为控烟最严格的的国家,澳大利亚香烟包装上警示图占比是全球最大的,正面占了75%,反面占了90%。盒子覆盖这样大面积的恐怖图,很多烟民失去购买欲。

此外,澳洲烟盒警示语种类也是最丰富的,除了常见的“吸烟致癌”等,还有“吸烟会导致外周血管疾病”、“吸烟会导致肺气肿”、“吸烟导致口腔和咽喉癌”、“吸烟会阻塞你的动脉”等14种警告语。
严格控烟的英国也于2016年9月引入了“简易包装”法,取代了之前的标准包装。如今,按照规定,英国厂商的卷烟包装必须用深橄榄绿色的方盒子,盒体 65% 以上面积的必须被文字警告和病变图片覆盖,强调吸烟对健康的负面影响。不得自行采用个性化包装。
选用橄榄绿的原因,是它是介于绿色和棕色之间的颜色,看起来很让人没有食欲,被认为是“最丑陋的颜色”。

除这两个国家外,比利时,匈牙利,印度,爱尔兰,马耳他,毛里求斯,泰国等20多个国家都引入了“简易烟草包装”, 其中泰国的做法也是颇具特色,超市卖烟还要用小帘子把烟盒柜盖上,帘子上还写了“harmful and addictive cigarettes are sold here”。
猫局长亲自买的泰国烟


但签署了《烟草控制框架公约》的国家有168个,丑陋的烟盒还有很大潜力继续普及。
我国的小清新烟盒
对比之下,我国的烟盒对眼睛实在是太友好了。
与其他国家和地区这些丑陋的香烟包装图案不同,我国内地的香烟尽管也印上了“吸烟有害健康”一行小小的警示,但外壳画面基本上还是以烟厂的自主设计为主。有的香烟包装还非常喜庆,很具有中华特色,仿佛专门为节庆准备的。

不仅如此,我国还是世界上最大的烟草生产国和消费国。我国烟草产量占世界的42%,烟民约占国民总数的1/4,其中60%是男性。
我国没有控烟吗?并不是。
《广告法》其实明确限制了烟草推广广告,医院开设戒烟部,烟草税也增加了。而且其实在2005年10月11日,我国也批准了世界卫生组织烟草控制框架公约(FCTC),但是“简易烟草包装”在我国还没有得到完全的落实。
对此,有关部门的回应是:我国的文化特殊,在烟盒上印刷如此倒胃口的警示图不合适,也不利于未成年人成长。
但我国香港则于2017年6月14日通过《2017年吸烟(公众卫生)(公告)(修订)令》,然后简单粗暴地地印上了含有警告语的恶心图片,甚至直接把灵堂印上去了。

而这种烟盒设计的效果也确实达到了,香港市民纷纷表示这种烟盒也太吓人了,短期内烟草销售量确实有所减少。

见惯了内地的友好香烟包装,看到上面这些恶心的香烟盒子必然会有些震惊,很多人出境旅游都不敢买烟了。但是这样的设计从帮助控烟来看,或许是一波有价值的操作。

2011年5月24日,澳大利亚癌症委员会的试验表明,吸烟者认为简易包装中的香烟味道更差,而在2012年实行这种包装之后,香烟购买率也有了不小的下降幅度。其他国家和地区也纷纷有类似的报告发布。

其实也不用看数据,仅仅从直观上来看,印着这种图案的烟,就已经很不适合送礼了,而买烟送礼的人本不在少数,显然会大大降低销售量。
参考资料:
[1]http://www.tobaccolabels.ca/
[2]https://gizmodo.com/all-the-disgusting-pictures-the-fda-is-going-to-put-on-5814410
[3]https://zhuanlan.zhihu.com/p/31970435
[4]https://www.vox.com/2015/4/8/8371613/graphic-warnings-on-cigarette-packs-are-changing-the-smoking
[5]https://en.wikipedia.org/wiki/Cigarette_packets_in_Australia
*本文内容为作者提供,不代表地球知识局立场
END

校稿 | 猫斯图
微信公众号 | 地球知识


评论