4月中下旬,界面楼市南京曾报道了河西南楼盘青奥村后期首开只面对博士的消息,并且购买青奥村首开房源不仅需要博士学位,且还需要符合以下标准:
(1)五年之内没有购房记录;
(2)需要在符合南京就业产业发展方向的企业就业(包括已改制的科研院所);
(3)博士就业单位必须给其缴纳社保(社保年限没有要求)。目前具体方案还在制定中,尚未对外公示;
(4)高校和事业单位等博士不可以购买;
近期“青奥村定下来什么时候开盘了吗?价格多少?听说优先博士,是不是普通人买不到了?”诸如此类的问题在购房群不断有人提出。近日有南京人才安居办公室人员对外透露出以下几点信息:

(1)青奥村项目月底会有消息,但具体开盘时间没有定,也有可能下半年才卖;
(2)青奥村首开产品优先对博士开放,切要是五年内没有购房记录的才能买,但后续是否会对其他人开放,还没有通知;
(3)首次将推出D栋200多套房源,户型面积段在70-200㎡,主力户型90-150㎡左右;
(4)青奥村项目限价35000元/㎡;
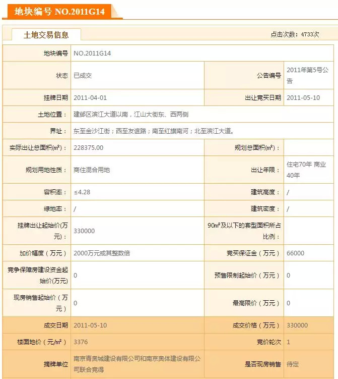
据了解,NO2011G14地块(青奥村)由南京青奥城建设有限公司和南京奥体建设有限公司于2011年5月联合竞得,成交价33亿元。算下来,70年产权的青奥村住宅已缩水了8年时间。

目前项目有90、100㎡两个样板间,具体开放时间待定,装修标准较高约4000元/㎡,配备了中央空调、新风系统。值得注意的是,项目除了产权缩水,由于采用公寓设计,得房率也较低。
此项目分为居住区、广场区和运行区三大区域,其中居住区主要有公寓、餐厅、居民中心、体育信息中心、综合诊所、设施中心等。 青奥村赛时可为6000名运动员、随队官员、青年大使及青年记者等青奥村居民提供住宿、餐饮及其它服务。

该项目共有6幢居住楼和4幢配套建筑,有1900多套公寓,公寓由9层裙楼和27层塔楼组成,其底层是沿街商铺,2-9层为简装公寓,10层以上均为毛坯公寓,面积在70-200㎡之间。此次首开的是D栋,约200多套房源,户型面积段为70-200㎡。
户型图

▲建面约72㎡,一室两厅一卫

▲建面约93㎡,两室两厅一卫

▲建面约150㎡,三室两厅两卫
由于青奥村为南京第一个现房人才整体安居的小区,前期没有可参考项目。具体的流程,还是要以政府相关部门公布为准哦。
距离青奥村最近的小区楼盘分别是南京神盘“仁恒江湾城”跟河西地王“葛洲坝南京中国府”。
仁恒江湾城
在南京河西,仁恒江湾城堪称第一豪宅,近年来二手房价格不断攀升,目前在各二手房网站的挂牌单价都在55000-65000元/㎡,根据链家网显示,今年4月24日刚成交的二手房均价59961元/㎡。

葛洲坝南京中国府
地价45213元/㎡!葛洲坝南京中国府将打造葛洲坝旗下最高端的“国府系”豪宅,规划5栋高层住宅及配套设施,高层住宅层数19-29层,主力户型190㎡、230㎡、290㎡,已公开的户型有三种,290㎡、230㎡和190㎡。





评论