文 | 中国基金报 泰勒
康美药业“300亿一夜蒸发”事件依旧在发酵,这次出事的审计机构正中珠江会计师事务所。
正中珠江被立案调查
据多家媒体报道,正中珠江在康美药业的审计业务中涉嫌违反证券相关法律法规,已被证监会立案调查。

4月30日,年报发布最后关口。凌晨时分,康美药业发布了2018年年报和2019年一季报。
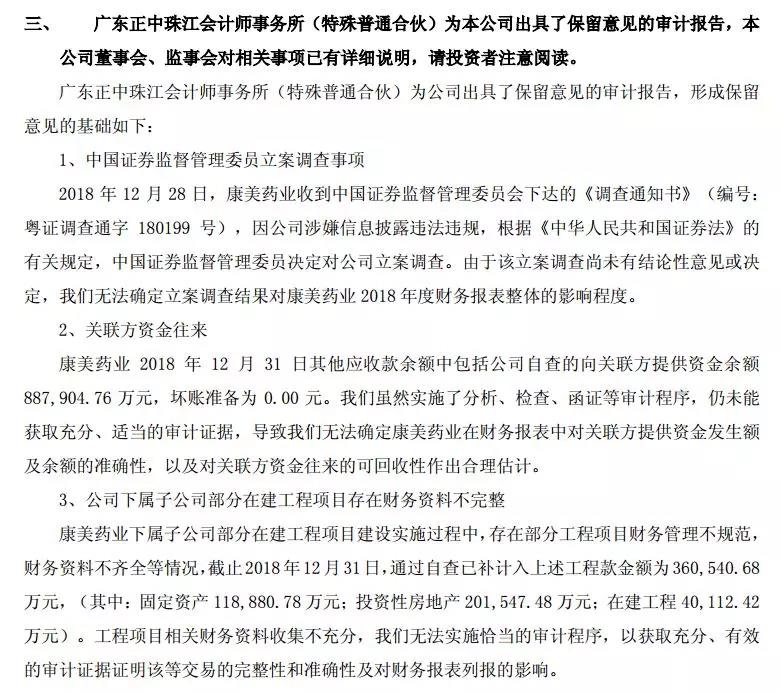
年报开篇第三条,广东正中珠江会计师事务所(特殊普通合伙)为本公司出具了保留意见的审计报告。


同时,康美药业发布会计差错更正说明,称2018年以前营业收入、营业成本、费用及款项收付方面存在账实不符的情况,其中货币资金多记299.44亿元,营业收入多计88.98亿元,营业成本多计76.62亿元。
由于公司采购付款、工程款支付以及确认业务款项时的会计处理存在错误,造成公司合并现金流量表销售商品、提供劳务收到的现金项目多计102.99亿元。
这件事情一曝光出来,近300亿元说没就没,差错金额之大,已刷新A股纪录,让市场极为震惊。
而市场质疑康美药业涉嫌财务造假的同时,也把矛头直指审计机构正中珠江会计师事务所,应该为康美药业所谓的“财务差错”承当一定的责任。
事实上,从2001年起,正中珠江已连续为康美药业审计了18年的财报。
公开信息显示, 广东正中珠江会计师事务所(特殊普通合伙),由广东正中珠江会计师事务所有限公司、广州健明会计师事务所有限公司、中山中信会计师事务所有限公司、韶关中一会计师事务所有限公司、广州市德信会计师事务所有限公司的注册会计师共同发起设立,股东为29个自然人。
据界面新闻报道,一位原会计从业人员表示,正中珠江的审计程序存在严重问题。
其表示,最重要的外部第三方审计证据是函证和监盘,前者为银行等机构直接提供给审计机构,后者为审计师亲自参与获取的证据,比如实地调研。
从函证来说,目前还无法断定是银行提供了虚假函证,还是康美药业篡改了询证函。审计程序要求,获取的函证必须是第三方亲自交到审计师手上。如果银行询证函通过康美药业提供给审计师,属于审计程序错误,审计师负有责任。
此外,由于康美药业的库存为人参等生物性资产,盘点困难。如果审计师在存货监盘上存在程序缺失,这将给康美药业做假的机会。
“财务差错和财务造假是两件事。”康美药业创始人兼董事长马兴田4月30日下午接受《中国经营报》记者采访时说道。
康美药业负责人称:“此次调整部分会计科目,是基于证监会调查监督下进行的,是比较可信可靠的。市场比较关注的货币资金减少299亿元的问题,并不是一笔勾销,而是大部分转为存货了。我们的存货还是很有价值的。”

正中珠江给87家上市公司做过审计
正中珠江官网介绍,正中珠江在提供中小民营企业IPO,以及上市公司审计服务方面,有着丰富的专业经验及实力。多年来,正中珠江一直将IPO和上市公司审计作为核心业务,能够为国内上市或拟上市企业提供财务报表鉴证、定期披露,以及内控审计等服务。截止到目前,正中珠江的上市公司客户名单(含已过会)共计87家。

据wind统计,包含康美药业在内的6家公司则被出具了“非标”意见,其中猛狮科技、南风股份、康美药业3家被出具“保留意见”,而赫美集团则直接被出具“无法表示意见”。

证监会之前对这些会计师事务所做出处罚
2018年,证监监会披露行政处罚决定书,因立信会计师事务所在对金亚科技2014年度财务报表审计时,未勤勉尽责,出具了存在虚假记载的审计报告。证监会决定没收立信所业务收入90万元,并处以270万元的罚款,合计罚没360万元;对签字注册会计师邹军梅、程进给予警告,并分别处以10万元的罚款。目前,深交所已正式启动对金亚科技的强制退市机制。
2018年,证监会网站披露行政处罚决定书,因大华会计师事务所在佳电股份2013年至2015年财务报表审计过程中未勤勉尽责,出具的审计报告存在虚假记载,证监会决定没收大华会计师事务所业务收入150万元,并处以450万元的罚款;对签字注册会计师张晓义、高德惠、谭荣分别予以警告,并处8万元至10万元不等的罚款。
今年1月,大信事务所在审计时未获取充分、适当的审计证据,为五洋建设出具了标准无保留意见的审计报告,出具的审计报告存在虚假记载,该报告签字注册会计师钟永和、孙建伟遭到五年证券市场禁入处罚。
大信事务所则被没收业务收入60万元,并处以180万元罚款;此外,对钟永和、孙建伟给予警告,并分别处以10万元罚款。
来源:中国基金报



评论