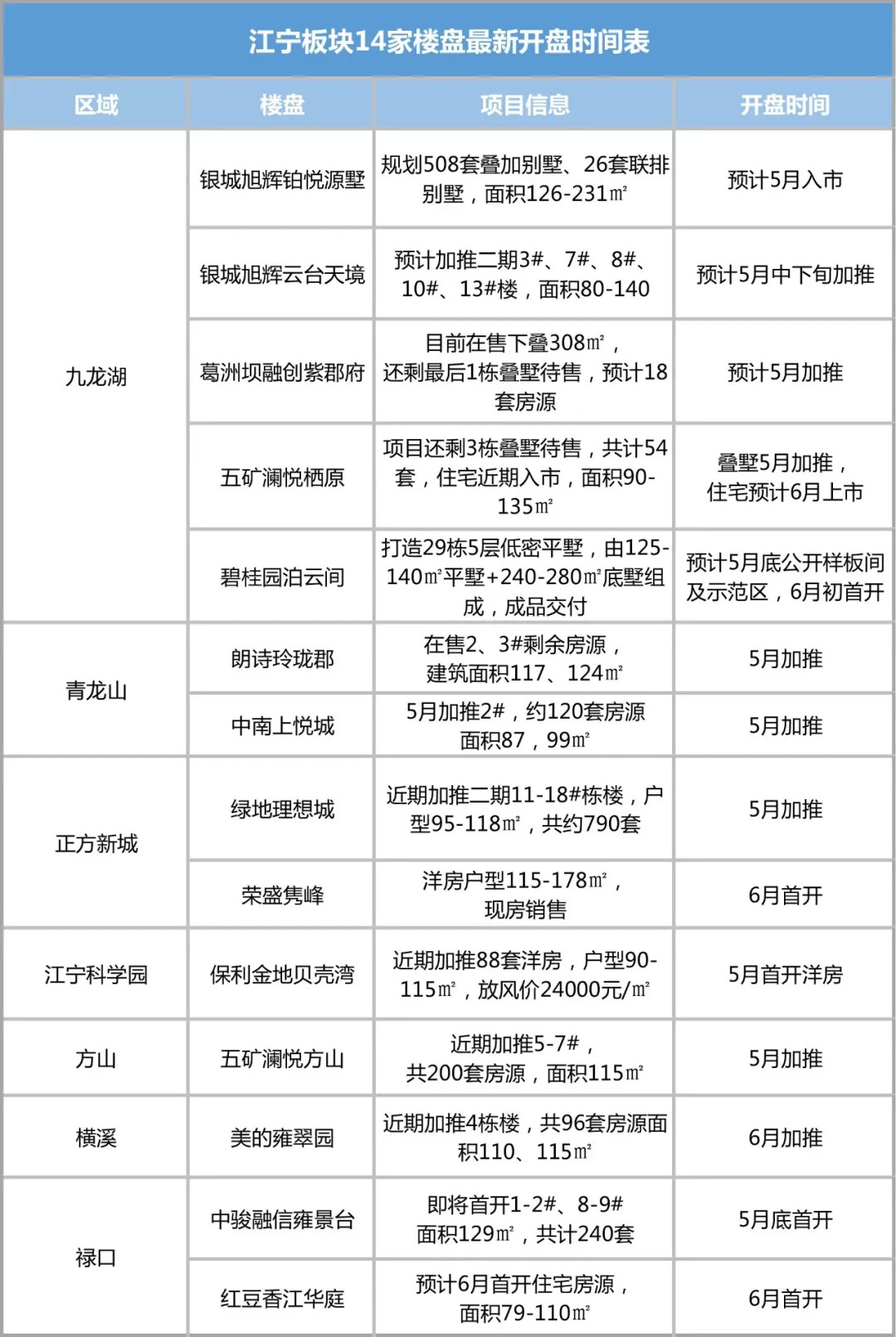
时至五月中旬,江宁仍然处于“默默无闻”的状态,新房上市量很少,那些从年后就一直扬言要开的楼盘依旧未开,令诸多购房者苦苦等候,又不断被“爽约”。今天我们就一起来“盘”一下江宁那些不断爽约的楼盘,以下排名不分先后。
银城旭辉铂悦源墅
项目规划有508套叠加别墅、26套联排别墅,产品面积段140-260㎡。去年10月项目就已经公开售楼处,11月时项目就放风要上市,不过时至今日,项目仍旧未开盘。银城旭辉铂悦源墅项目开盘时间一拖再拖,前后已接近有半年的时间。目前项目最新释放的开盘时间是在5月,本月项目又能否如约开盘呢?

目前项目周边的几家楼盘,除了还未公开的碧桂园泊云间,都已悉数上市,像五矿澜悦栖原、葛洲坝融创紫郡府都即将加推项目最后一批别墅产品,高层产品也很快将会入市。此外银城旭辉云台天境项目预计也将在本月底加推二期高层产品。
保利金地贝克湾
项目在去年9月底首开叠墅产品,目前3-6#、24-26#仍有房源在售,面积为上叠115㎡、平层125㎡、下叠190㎡,销许均价26799元/㎡。项目在今年3月曾放风,要上市一批洋房,共计88套房源,毛坯交付,户型90、105、115㎡,放风价24000元/㎡,总价220万左右!洋房样板间也已公开。不过,在3月项目并未能够如期上市,目前项目开盘时间已经推迟至5月,具体上市时间仍不得而至。


绿地理想城
项目在去年12月首开,一次性推出10栋楼,共计715套小高层房源。今年节后,项目放风预计将在3月加推二期11-18#栋楼,层高22-26层,户型95、105、110、118㎡,共约790套,前期均价23000元/㎡。目前项目的开盘时间已延迟至5月,前后拖了也将近有3个月的时间了。

正方新城区域本身楼盘就不多,目前除了绿地理想城,还有远洋山水项目有房源在售,区域内目前还有一家纯新盘荣盛隽峰,此前项目一直宣传的将在5月入市,不过现在上市时间已延迟至6月。
五矿澜悦方山
方山区域目前的新房可售数量不多,目前仅有五矿一家楼盘有房在售,项目的新房种类比较丰富,叠墅、高层、洋房均有涵盖。五矿澜悦方山项目的高层产品也是从今年3月开始就说要加推,加推楼栋为5-7号楼,共计约200套房源,面积115㎡。现在项目加推时间已经延迟至5月,预计近期入市。

目前项目还有叠墅和洋房在售。其中下叠户型面积143㎡,地下室80㎡,总价约580万元;中叠建筑面积142㎡,总价460万左右;上叠建筑面积125㎡,赠送露台,总价近420万元。除此之外在售1-4#、8#小高层房源,建筑面积为115㎡,均价26500元/㎡。
中骏融信雍景台
禄口区域自从去年翠屏城收官后,已经很久没有出货了,目前区域内除了中骏六号街区有公寓在售,区内的很多家纯新盘都不见动静。中骏融信雍景台项目在去年年底就曾宣传将在今年3月首开高层房源1-4#、8-9#楼,面积129㎡,共计240套,尔后开盘时间又被推迟至5月底,至今依然没有具体上市时间。

江宁板块内这些楼盘不断“爽约”,其中原因也是各有千秋,或是为蓄客、或是为价格、或是在等待那个更为“天时地利”的时间。不管原因是什么,也不管理由有多充分,楼盘开盘时间的不断延迟,也让那些等候已久的购房者心里有苦难言,仿佛是在考验自己耐心的极限。
最后附上江宁14家楼盘最新时间表~





评论